家是人的休憩之地,当然是越舒适越好。今天小编就给大家介绍一种软包背景墙的装修,相较于其他的背景墙,软包具有自己独特的优势,这种背景墙的出现很好地反映了家装对舒适程度的追究是无极限。下面就来了解一下软包背景墙,以及打造软包背景墙的方法吧。

Part1:柔软舒适 软包背景墙提升家居档次
随着技术的成熟,软包背景墙逐渐从酒店、影院、KTV等场所走进家居装修中。下面小编带大家一起来走进软包背景墙的世界。
一、软包背景墙 vs 硬包背景墙

软包背景墙:是指一种在室内墙表面用柔性材料加以包装的墙面装饰方法。家庭房屋装修中常用在床头,沙发电视背景等地方,以此来提升家居品味。
硬包背景墙:直接把基层的的木工板或高密度纤维板做成所需的造型,然后再做饰面的做法。顾名思义,硬质背景墙表面不似软包那样柔软,在家装中应用更广。
二、软包背景墙的优势

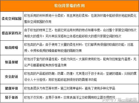
软包背景墙相较于其他背景墙,材料柔软,色彩柔和,能够柔化整体空间氛围,柔软舒适的软包床头是睡前阅读的最佳搭档,舒适度十足。它的立体感还能够提升空间档次。软包除了美化空间的作用外,更重要是的它还具有吸音、隔音、防撞、防震等功能,还是来看看下表中列出的详细的软包背景墙的优势吧。365家博会:www.365jiabo.com

三、软包背景墙的劣势

软包电视背景墙具有多方面的优势,但是在应用推广上,也存在一定的劣势。主要是软包对装修风格和家具的要求比较高,而且也比较容易过时。此外,软包材料比较易燃,防火阻燃性较差。
Part2:选购支招 软包背景墙装修材料选择
可用于软包背景墙装修的材料主要有板材、面料、填充物、表面饰件等,不同材料有着不一样的功能特点,选购的时候需要谨慎选择。下面一起来看看软包背景墙材料选购时要注意些什么。
一、注重软包材料的耐脏性

软包一般不能清洗,所以必须选择耐脏,防尘性良好的专业软包材料。
二、注重软包材料的防火性

对软包面料及填塞料的阻燃性能需要严格把关,达不到防火要求的,坚决不能使用。
三、根据装修风格选软包材料

对于软包材料的选择,应该根据风格等来选择,以便营造所需要的环境气氛。此外还要跟窗帘,沙发、床等整体配套。365家博会:www.365jiabo.com
四、软包材料图案的选择

选择的软包材料可以有一定的花纹图案和纹理质感。例如房间较小的可以选用小型图案的软包面料,使图案因远近而产生明暗不同的变化,从而丰富室内表情。
五、软包材料颜色的选择

在选择软包的颜色时,应考虑到色彩会对人的心理和生理产生影响的特性。如餐厅需要营造出愉悦的用餐气氛,可以选用黄色、红色等材料;而卧室等房间,使用蓝色、青色、绿色的材料,能使人精神紧张转入缓和松弛状态。365家博会:www.365jiabo.com
Part3:装修支招 软包背景墙施工工艺流程
随着人们对家居舒适度的追求,越来越多的家庭选择装修软包背景墙。那么软包背景墙是如何打造的呢?下面一起来看看软包背景墙装修施工要点吧。
一、常见的三种软包背景墙

对于软装背景墙的施工,不同种类有不同的施工方法。不过基本的施工步骤是差不多的,那么下面一起来看看如何进行软包背景墙的施工吧。
二、软包背景墙的一般施工要点
确定具体做法

设计图纸的要求,确定软包墙面的具体做法。一般做法有二种,一是直接铺贴法,此法操作比较简便,但对基层或底板的平整度要求较高;二是预制铺贴镶嵌法,此法有一定的难度,要求必须横平竖直、不得歪斜,尺寸必须准确等。确定具体做法后,然后按照设计要求进行用料计算和底村、面料套裁工作。365家博会:www.365jiabo.com
做好施工准备

软装背景墙施工前,需要做好一定的准备。主要是材料、工具、施工条件三方面的准备。
粘贴填充料和面料

如采取直接铺贴法施工时,应待墙面细木装修基本完成、边框油漆达到交活条件,方可粘贴面料。如果采取预制铺贴镶嵌法,则不受此限制,可事先进行粘贴面料工作。首先按照设计图纸和造型的要求先粘贴填充料,再把填充垫层固定在预制铺贴镶嵌底板上,然后把面料按照定位标志找好横竖坐标上下摆正,接着粘贴面料。
安装贴脸或装饰边线
贴脸或装饰边线,按要求先把油漆刷好后,便可把事先预制铺贴镶嵌的装饰板进行安装工作。经过试拼达到设计要求和效果后,便可与基层固定和安装贴脸或装饰边线,最后修刷镶边油漆。
修整软包墙面

如软包墙面施工安排靠后,其修整软包墙面工作就比较简单。如果施工较早,由于增加了成品保护膜,则修整工作量较大。这时需做好除尘清理、钉粘保护膜的钉眼和处理胶痕等工作。
Part4:魅力长存 软包背景墙清洁养护有法
由于缺乏相关的知识,不少人在软包的清洁保养上存在一定的误区,常常使用错误的方法,导致软包背景墙没有多久就变得暗淡无光,使用寿命减短。下面就来看看如何对软包背景墙进行正确的清洁养护,以保持长久维新。
1、软包背景墙的成品保护

软包背景墙施工完成之后,注意房间应及时清理干净,避免污染和损坏;不要在已完成的软包墙面装饰房间内剔眼打洞。若纯属设计变更,也应采取相应的可靠有效的措施;二次修补油、浆活及地面磨石清理打蜡时,要注意保护好成品,防止污染,碰撞与损坏。365家博会:www.365jiabo.com
2、软包背景墙除尘方法

除尘误区:许多人认为织物类面料的软包,可以通过拍打达到有效除尘。其实软包不能去拍打,拍打会使软包里面材料和软包面料变形,从而影响软包的外观和减少软包的使用寿命。
正确除尘:日常的表面浮尘及碎屑用吸尘器处理即可,也可用干净的毛巾擦拭。
3、软包背景墙去污渍方法

去污渍误区:其实皮革类面料经常用湿布去污渍,会损坏面料表层,使面料失去原有的光泽。
正确去污渍:发现软包表面存在污渍应及时去除,一般先用稀释的清洁剂在污渍处刷洗,然后再用干净的抹布擦去泡沫即可。
4、软包背景墙消毒方法

消毒误区:不能用高温或紫外光消毒,因为这样对软包面料的伤害十分大。温度的变化会影响面料的色泽,会导致褪色、变色的现象,并会使面料变硬变形,从而影响软包的外观。
正确消毒:在对软包进行消毒处理时,直接使用干净的毛巾沾稀释的消毒水进行擦拭即可。
5、软包背景墙日常需防火

软包背景墙附近应尽量避免使用碘钨灯或其他高温照明设备,不得动用明火,避免损坏。发现有撕裂或漏洞的建议请专业人员修补。

365家博会:www.365jiabo.com