
内容概要: 我在过去几年里,随着政府的政策推动和建筑装饰行业的发展,我国室内木门行业的市场规模得到了快速增长。2019年我国室内门行业市场规模从2015年的1307.4亿元增长至1633.3亿元,预计2023年我国室内门行业市场规模有望达到1817.85亿元。
关键词:室内门市场规模、室内门市场竞争格局、室内门行业发展前景
一、定义及分类
室内门(英文:interiordoor)是指安装在室内房间入口的门,是所有房间门的总称。内门是门从用途上定义的;与之对应的是“室外门”即入户门、进户门——就是通常所说的防盗门、安全门等。室内门也可以称为家居门。
室内门就是屋子里的门,按照开启方式分为平开门、推拉门、折桑门、和弹箸门四种。这四种开启方式的代号分别用P、T、Z、H表示。起重固定部分与平开门或推拉门组合时为平开门或推拉门。根据构造的不同,室内门可以分为全实木榫拼门、实木复合门、夹板模压空心门。根据材质的不同,室内门可以大致分为木质门和非木质门。

二、行业发展现状
近年来,我国建筑行业持续快速增长,规模不断扩大。随着建筑行业的发展,我国室内门产销量逐年增加。2019年我国室内门产量从2016年的11731.5万樘增长至13510.4万樘;室内门需求总量从2015年的11316.4万樘增长至13110.4万樘。预计2023年我国室内门产量约为14626.1万樘,室内门需求量约为14100.6万樘。

我国室内门行业近年来处于持续高速成长期,并已表现出较为明显的消费升级趋势。2019年我国室内门新建需求量12641.2万樘,占96.42%;存量更换量469.2万樘,占3.71%。预计2023年我国室内门新建需求量13582.5万樘,占96.33%;存量更换量518.1万樘,占3.81%。

随着我国居民消费水平的提高和城镇化步伐的加快,为室内门行业提供了极大的发展空间。在过去几年里,随着政府的政策推动和建筑装饰行业的发展,我国室内木门行业的市场规模得到了快速增长。2019年我国室内门行业市场规模从2015年的1307.4亿元增长至1633.3亿元,预计2023年我国室内门行业市场规模有望达到1817.85亿元。随着政府政策的推动,社会消费品支出的增加,以及建筑装饰行业的发展,我国室内木门行业市场规模还将继续增长。

相关报告:智研咨询发布的《2023-2029年中国室内门行业市场调查研究及未来趋势预测报告》
三、产业链
1、产业链结构
室内门上游产业主要为室内门制作所需的原材料,包括木材、合成树脂、玻璃、金属件等;室内门行业下游领域主要以住宅、写字楼为主。

2、上游-木材
木材是室内门的主要材料。我国森林资源丰富,我国每年木材生产量位居世界前列。2021年我国木材产量从2015年的7200万立方米增长至11589万立方米,2022年我国木材产量稍有下滑至10693万立方米,较去年减少了896万立方米,同比下降7.73%。

3、下游-房地产
中国门窗行业尤其是门窗与房地产市场绝对紧密相连,换句话说,房地产市场的波动直接影响中国的门窗行业。
房地产与室内门等家居行业,就像牙齿和嘴唇一样,关系密不可分。一般在房地产行业低迷一年或者半年后,将影响到室内门等家居建材行业。2015-2021年我国房地产投资额累计值呈逐年增长趋势,2021年我国房地产投资额累计值达到14.76万亿元,同比增长1.47万亿元;2022年我国房地产投资额出现小幅下降,累计值约为13.29万亿元。

商品房是门窗业的主要应用场所,2021年我国商品房销售面积从2015年的12.85亿平方米增长至17.94亿平方米,2022年我国商品房销售面积为13.58亿平方米,较2022年减少4.36亿平方米。

四、进出口贸易
1、铝制门窗及其框架、门槛(76101000)
据海关数据统计,2022年我国铝制门窗及其框架、门槛(76101000)进口数量4.34吨,较2021年减少5.81吨;
进口金额1018.46万美元,较2021年减少612.89万美元。出口数量2679.39吨,较2021年减少167.56吨,出口金额149186.31万美元,较2021年增长18433.90万美元。

2、钢铁制门窗及其框架、门槛(73083000)
据海关数据统计,2022年我国钢铁制门窗及其框架、门槛(73083000)进口数量24.03吨,较2021年减少1.68吨;进口金额3505.69万美元,较2021年减少553.9万美元。出口数量3284.87吨,较2021年增长1832.20吨,出口金额120846.12万美元,较2021年增长81172.61万美元。

3、塑料制门,窗及其框架、门槛(392520000)
据海关数据统计,2022年我国塑料制门,窗及其框架、门槛(392520000)进口数量7.49吨,较2021年减少2.52吨;进口金额658.71万美元,较2021年减少244.69万美元。出口数量1597.62吨,较2021年增长144.94吨,出口金额45092.37万美元,较2021年增长5418.86万美元。

五、市场竞争格局
1、主要企业介绍
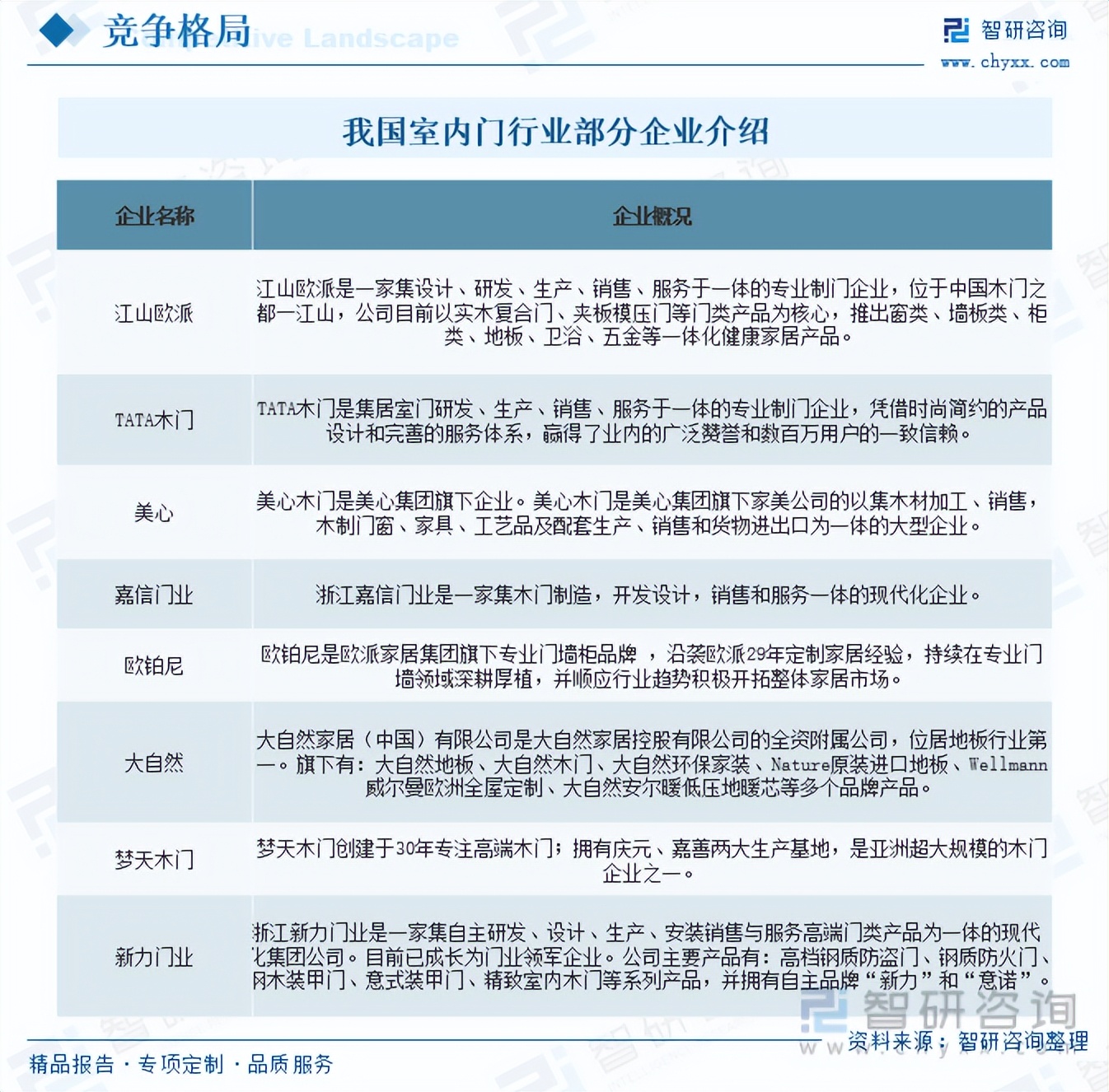
目前,我国室内门行业进入门槛过低,中小企业仍然非常多,竞争异常激烈。如今,已有众多以橱衣柜为主的家居企业涉足室内门行业,这将给室内门行业带来多层次的市场竞争,跨行业竞争越来越明显。我国目前参与室内门行业的企业有江山欧派、TATA木门、美心、嘉信门业、欧铂尼、大自然、梦天木门、新力门业等。

2、代表企业-江山欧派
江山欧派是一家集设计、研发、生产、销售、服务于一体的专业制门企业,根据《上市公司行业分类指引》,公司所处行业属于家具制造业(代码:C21),门类产品线布局丰富。目前,公司拥有多个生产基地,包括浙江江山生产基地、河南兰考生产基地、重庆永川生产基地,占地面积近两千亩。公司目前以实木复合门、夹板模压门等门类产品为核心,推出窗类、墙板类、柜类、地板、卫浴、五金等一体化健康家居产品。欧派品牌,是公司木门产品的最主要品牌,经过十余年的品牌创建,欧派品牌已成为国内知名的室内木门品牌。
江山欧派作为上市品牌门企和中国房地产开发企业500强首选供应商·木门类,以非常丰富、高品价比的健康家居产品进入家装市场,行业发展空间广阔。2022年江山欧派夹板模压门营业收入19.98亿元,较2021年增长 0.66亿元;夹板模压门营业成本15.01亿元,较2021年增长 1.80亿元。2022年江山欧派实木复合门营业收入6.76亿元,较2021年增长0.77亿元;实木复合门营业成本5.40亿元,较2021年增长0.93亿元。

从毛利率方面来看,2022年江山欧派夹板模压门毛利率24.88%,较2021年减少6.75个百分点;实木复合门毛利率20.05%,较2021年减少5.29个百分点。

六、行业发展趋势
随着我国经济的高速发展以及居民消费能力的增强,国内室内门消费市场逐渐成长起来。随着技术的不断进步,室内木门行业将朝着品种多样化,质量精良,更环保,更具安全性,更实惠的方向发展。同时,室内木门行业也将加快步伐,推进产业转型升级,专业化,智能化,网络化,自动化。同时,政府也将持续支持室内木门行业的发展,扶持企业研发新技术,推出新产品,改善行业环境,提高市场竞争力,促进行业发展,保护消费者权益。
总的来说,随着政府政策的支持,技术的不断进步以及消费者对室内木门行业的需求增加,中国室内木门行业市场规模以及未来发展趋势均将走向稳步增长。

智研咨询发布的《 2023-2029年中国室内门行业市场调查研究及未来趋势预测报告 》依据国家统计局、政府机构、行业协会发布的权威数据,结合深度调研数据、专家反馈数据、内部运营数据等全域数据的收集与分析,提升客户的商业决策效率。本报告对中国 室内门 行业现状与市场做了深入的调查研究,并根据行业的发展轨迹对未来的发展前景与趋势作了审慎的判断,为投资者寻找新的市场投资机会,进入 室内门 行业投资布局提供了至关重要的决策参考依据。

智研咨询是中国产业咨询领域的信息与情报综合提供商。公司以“用信息驱动产业发展,为企业投资决策赋能”为品牌理念。为企业提供专业的产业咨询服务,主要服务包含精品行研报告、专项定制、月度专题、可研报告、商业计划书、产业规划等。提供周报/月报/季报/年报等定期报告和定制数据,内容涵盖政策监测、企业动态、行业数据、产品价格变化、投融资概览、市场机遇及风险分析等。