关注【本头条号】更多关于企业管理、员工激励、薪酬制度、绩效激励等内容免费与你分享!私信“资料”送您关于员工管理、绩效薪酬的干货视频。

人力资源部经理的职责
本文介绍了人力资源部经理的头衔与职位含金量、人力资源部的部门职责、人力资源部经理的职位说明书、人力资源部经理的压力(业务部门对人力资源部的建议要求)。
人力资源部经理的头衔与职位含金量
人力资源经理是人力资源部经理吗
在名片、简历上,有时可见某人的头衔是人力资源经理。基本上可以判断,担任过人力资源经理的人没有担任过人力资源部经理。两者相比,少了一个“部”字,虽说一字之差,但职位的含金量差别却很大。
人力资源经理(HR经理,很早以前叫人事经理),与财务经理、采购经理、IT经理、行政经理类似,是一种职类或泛称。自从人事经理改为人力资源经理后,现在所说的人事经理,便特指人事模块的主管,职责范围缩小了。
从概念的角度来说,人力资源经理比人力资源部经理要宽泛,因为它有层级上的划分,从主管到部门经理甚至总监。简历上标明的人力资源经理,真实职位很可能是主管(高级主管、资深主管)、模块经理(高级经理、资深经理)、经理助理、副经理等。这种模糊、虚高的写法,是一种避实就虚的求职技巧。
从人力资源经理到人力资源部经理,要突出的是:部门经理,正职。

人力资源部经理称呼的变化
很早以前,人力资源部经理也叫人事处处长、人事科科长、劳资处处长、劳资科科长,后来叫人力资源部经理、部长,并逐渐流行开来,也有主任这一叫法。
再后来,凡属集团公司性质的单位,基本上都改叫人力资源部总经理、人力资源中心总经理,也有的公司直接改为人力资源总监。虽然不叫人力资源部经理,但职位类似行政人事部经理、综合管理部经理、办公室主任、办公室副主任、总经理助理、总裁助理。
人力资源部经理的职位含金量
不管职位如何称谓,关键还是要看职位含金量、公司规模(产值、人员)、汇报关系、直接下属等,最终还要看年收入和权限、掌握的公司信息、与高层之间的互动等。

人力资源部的部门职责
关于人力资源部的部门职责,某民营公司归纳为三个方面:人力资源规划、人力资源管理体系的构建、人力资源日常管理,具体如下所述。
1.组织制定公司人力资源规划与方案及实施目标
(1)根据股份公司战略发展构想,组织制定跨年度的人力资源规划;
(2)根据公司年度计划制定部门年度工作目标、实施方案并组织实施。
2.建立人力资源管理体系和运作机制,并监督实施
(1)组织制定并完善各项人力资源管理工作的流程、工作标准和评价办法;
(2)研究各地区劳动与人事管理的政策法规,收集政策信息和其他相关信息;
(3)修订和完善公司的各类人力资源管理制度、管理办法和实施细则。

3.主持公司层面的人力资源日常管理工作
(1)劳动用工、试用期、劳动合同、人事关系、考勤、职称等日常管理;
(2)离职解聘处理,各类保险、住房公积金、招调工等日常管理;
(3)评估管理层的岗位适应性,开展晋升、降级等人事调动活动;
(4)组织开展专项考评、合理化建议评选及各部门绩效考核工作;
(5)负责公司薪酬管理;
(6)组织实施公司年度培训计划及计划外各类专项培训;
(7)负责公司各部门、各岗位的招聘及人才储备工作;
(8)协调员工关系,处理纠纷和突发事件;
(9)负责公司人力资源信息系统的管理与维护;
(10)建立并发展与各地区政府、学校等各类组织的对外关系;
(11)完成领导交办的其他任务。
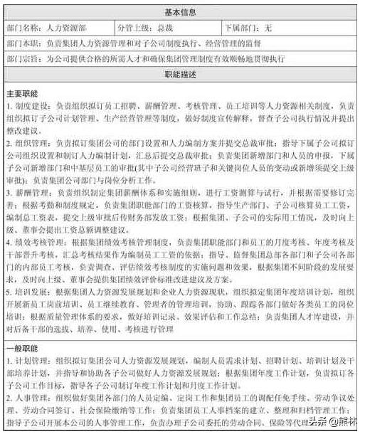
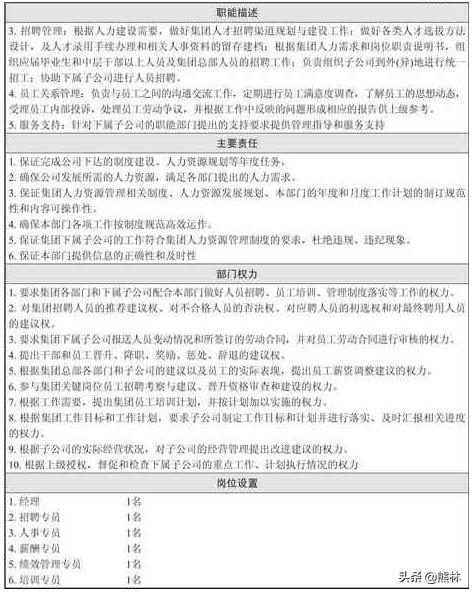
人力资源部经理的职位说明书
人力资源部经理的职位说明书,见表,由基本信息、职能描述、主要责任、部门权力、岗位设置5部分组成。职能描述分主要职能和一般职能。

人力资源部经理职位说明书

人力资源部经理职位说明书
人力资源部经理的压力(业务部门对人力资源部的建议要求)
人力资源部经理会面临来自各部门的压力。下文中,我们以某公司某年度各部门对人力资源部提出的建议、意见为例,来进行具体说明。
1.销售中心
公司必须建立一套涉及岗位、任职资格、能力分析、培训、绩效考核、薪酬等方面的完整的人力资源管理体系,包括进岗、转岗员工。目前,人力资源部的主要工作基本为事务性工作,在HR思维、方案方面比较薄弱,对业务部门的情况不够深入了解,不能及时捕捉各系统的HR需求,导致目前的HR工作有一定的局限性。
2.生产工厂
公司目前最大的问题是员工没有认同感、归属感,只愿意做一些例行性工作,缺乏主动性。将各岗位的作业标准与工作规范的制定、实施、检查与考核结合起来非常重要。目前,L生产中心已开始试行,车间主任、班组长的人才储备问题非常紧迫,理想人选是可以和工人打成一片、对生产非常了解的具备大学以上学历的人才。目前,车间、班组管理水平不高,在一定程度上与现有人员的素质低、能力弱有关。
3.技术中心
目前,技术团队氛围好,但压力大,员工感觉迷茫。项目奖励起到了锦上添花的作用,但只有利、没有罚,难以起到激励作用,因此要建立一套正常的激励机制。此外,技术人员很难招,公司是否可考虑提高薪酬方面的自由度。

4.质量管理部
相较于之前招聘的大中专毕业生,公司这两年招聘的大学本科毕业生缺乏学习力、积极性,希望能多加注意并采取措施。
5.研发中心
员工个人职业生涯必须与公司发展相结合,公司应有明确的定位,及时将压力、动力、希望、方向传递给员工,这样员工才会有干劲;员工的原动力不足已成为一个非常关键的问题;对于技术人员的考核,可考虑采用“岗位技能等级打分+项目打分”的方法综合考评。
公司所有的项目基本都是自上而下进行的,与现有技术系统的人力资源不匹配有一定的关系。公司技术人员的压力不足,为什么走出去的员工成长得很快,因为外部给了他们很大的压力,压力能转为动力。针对技术人员对职业生涯发展的困惑,可考虑以组织的名义与员工不定期谈心(吃饭、喝茶等非正式方式)。
6.计划部
目前,员工的素质越来越差,原因是多方面的。公司应建立一套完整的考核、晋升体系,并细化到每个岗位。
7.采购部
部门对下属实施粗放型考核,缺乏量化考核;公司中层以上人员的管理能力需要提升。
8.财务部
对财务部门而言,人员稳定非常重要。希望在薪酬、待遇上能有所提升,而目前员工除了晋升鲜有加薪的机会。