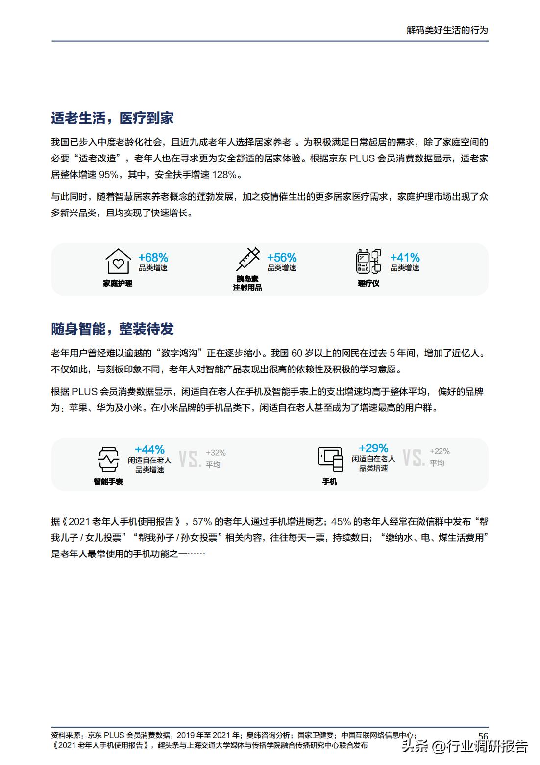
来源:奥纬咨询
人们对美好生活的不懈追求已成为消费增长的动力源泉。
近年来,每个人的生活都在发生着变化:从健身房“撸铁”,到轻装备的居家健身;从办公室谈笑风生,到居家云端聚会;从一年三次境外游,到冲向祖国大西北;从争做太平洋浪里小白龙,到熟练掌握陆地冲浪板;从翻山越岭征服乞力马扎罗,到与好友相约郊区公园野餐……
不变的是,人们对美好生活的不懈追求。我们希望能够走进人们的生活里,倾听他们的声音,、真实解读不同状态下人们对美好生活的期待,分析他们在追求美好生活过程中的行为趋势,并探查潜在的市场机会。
【报告领取方式见文末】




























































完整版领取方式
该份报告共70页
如果您觉得这份资料对您有帮助
希望获取完整的电子版内容参考学习
您可以关注+评论+转发
然后私信我:报告