
随着国家越来越重视生态环境建设,各地的造林计划也都如火如荼的进行着。近期,北京市发改委发布了“新一轮百万亩造林绿化工程2018年度平原新增造林项目专项建设任务”;杭州市发布《杭州市拥江发展四年行动计划(2018—2021年)》,70万亩彩色森林建造计划也即将启动;湖南、山西、河北等地的造林计划也都顺利的进行着。各地造林计划进行的同时,对各类苗木的需求量也越来越大,小编今天就为大家总结了各地造林计划的需求,快看看这些需求里有没有你种的吧?
北京百万亩造林绿化行动

近日,北京市发改委发布了“新一轮百万亩造林绿化工程2018年度平原新增造林项目专项建设任务”。四月10个新增造林项目在丰台、大兴、怀柔等10个区内开工建设,北京百万亩造林绿化行动正式开局。
北京今年将在核心区、中心城区将新增绿化1万亩;美丽乡村绿化建设0.4万亩;平原地区和浅山区将新增造林22.6万亩,并改造提升6.8万亩;围绕服务首都城市核心功能,实现市民身边增绿157亩。在一道绿隔重点推进丰台南苑、朝阳十八里店、海淀“三山五园”三大片区绿化,启动城市公园建设10处,实施绿化8000亩;在二道绿隔重点启动朝阳四合庄、何里栖地、黑桥等郊野森林公园建设3处,实施绿化3000亩。在海淀、丰台、延庆等区通过种植结构调整、还林还湿、扩绿等方式形成大尺度城市森林。


那这些造林工程将需要哪些苗木呢?“生态景观林”将以油松、侧柏、栾树等乡村树种为主;“城市森林”将会选择白皮松、华山松、国槐、杜仲等树种,也需要搭配新优彩叶树种;“山前平缓地”将会选择栓皮栎、核桃楸、侧柏等乡村树种。
杭州70万亩彩色森林建造计划

在杭州市发布的《杭州市拥江发展四年行动计划(2018—2021年)》中,提到沿钱塘江流域要新植珍贵树种700万株,建设珍贵彩色森林70万亩。在2018年杭州市要完成珍贵彩色森林建设180万株、20万亩。
今年,杭州市林水局已经启动钱江世纪城亚运村、余杭四岭水库、临安青山湖科技城、富阳新沙岛等新建市级珍贵树种绿化示范点。3月,在钱江世纪城亚运村建设亚运林,种植1600余株珍贵彩色树种。根据规划,亚运林建设时间从2018年至2020年,今年先行建设30亩,以后每年建设一块,集中连片50亩以上。


杭州市的拥江发展四年行动计划主要是需要大量的彩叶树种,如浙江楠、浙江樟、榉树、南方红豆杉、香樟、花榈木、深山含笑、苦槠、银杏(非嫁接)、榧树(非嫁接)、杭州榆、马褂木、黄连木、山樱花、乌桕、栾树、朴树、木荷、槭树等。
湖南“生态造林”取代“木材造林”

在近日召开的湖南省营造林工作会议上明确,湖南省新时代的营造林工作要将过去主要为木材造林,转为如今主要为生态造林。通过种苗繁育、森林抚育、科技创新、机制创新等一系列措施,精准提升森林质量。
截止3月31日,湖南省春季造林计划完成造林任务267.8万亩,为计划任务的103.9%,圆满完成既定目标。湖南提出,要在理念上坚持生态导向,在模式上强化生态造林,在供给上丰富生态产品。造林要造在生态脆弱区,助力保持水土、涵养水源、防灾减灾。


湖南省生态造林计划主要是需要大量的生态苗木以及乡土树种,如侧柏、香樟、白皮松、国槐、紫薇等。
河北省今年已经完成造林326.9万亩

4月19日至20日,河北省春季造林绿化现场调度会在廊坊召开。今年以来,河北省造林绿化进度快,标准高,截止到目前,全省已经完成造林326.9万亩。
河北省种植的326.9万亩树林中,人工造林259.7万亩,封山育林35.1万亩,森林质量精准提升32.1万亩,义务植树7231.2万株。廊坊、石家庄、邢台、沧州等市已完成造林40万亩以上;太行山绿化完成91.1万亩,京津保平原生态过渡带完成58.6万亩,交通干线廊道绿化完成25.7万亩,环城林建设完成16.2万亩,雄安新区森林城市完成5.5万亩。


河北省造林计划也还在持续进行着,河北省造林计划也是需要大量生态树种以及适应性强的乡土树种,如国槐、栾树、侧柏、香樟等。
山西加快绿化 今年将造林450万亩

山西省在3月时决定,今年将营造林任务提高到450万亩。造林重点仍将集中在吕梁山生态脆弱区、燕山-长城沿线、七河等重要河流源头、通道沿线两侧的绿化等处。

地处黄土高原的山西省缺林少绿,生态脆弱,2010年森林覆盖率仅18.03%。过去五年来,山西省以吕梁山生态脆弱区、环京津冀生态屏障区、重要水源地植被恢复区、通道沿线绿化区为主战场,每年完成营造林400万亩以上,累计造林2206万亩,森林覆盖率增至20.5%。截止日前,山西省春季造林计划开工率达到100%。
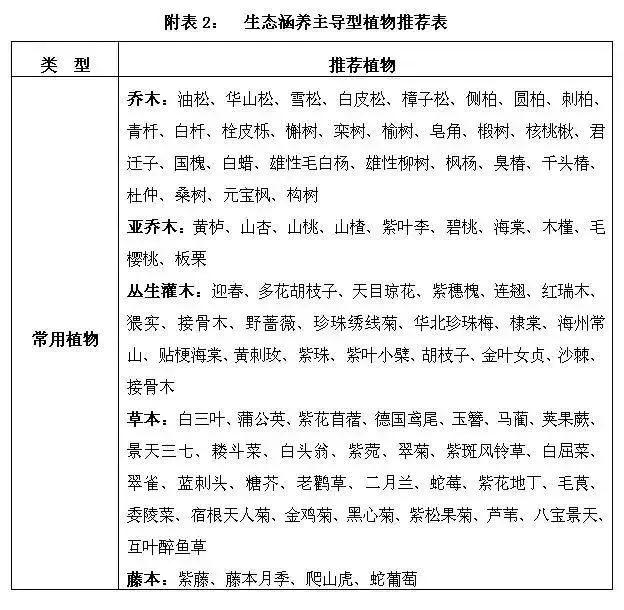
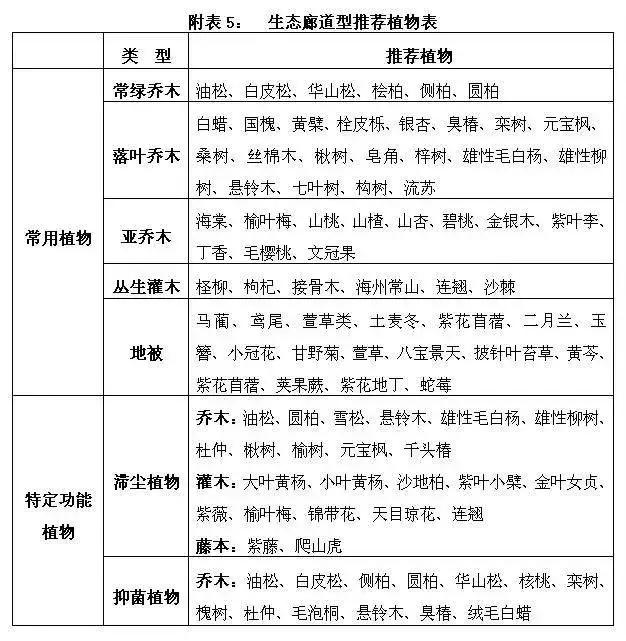
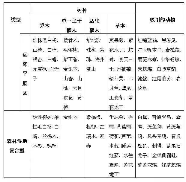
造林详细苗木需求表
(点击图片,可放大查看↓)












关注微信“苗木通”(miaomutong-),免费查看苗木求购信息,了解更多资讯