精选100个成语+100个成语典故模式,便于理解学习、加深记忆成语
大语文时代,如何能学好语文?
首先从学习词语开始,
尤其是学好成语;
成语是我国语言文化的精华,
每一个成语都有一个出处,
多数成语也都有一个历史典故,
如何能学好成语?
首先是了解掌握成语出处及成语典故,这样
更容易理解学习成语的含义,
更容易深刻记忆成语,
更容易熟练掌握成语,
更容易灵活运用成语,
也不易用错成语。
【成语典故】+【注释】+【提示】的形式,更容易学好成语!
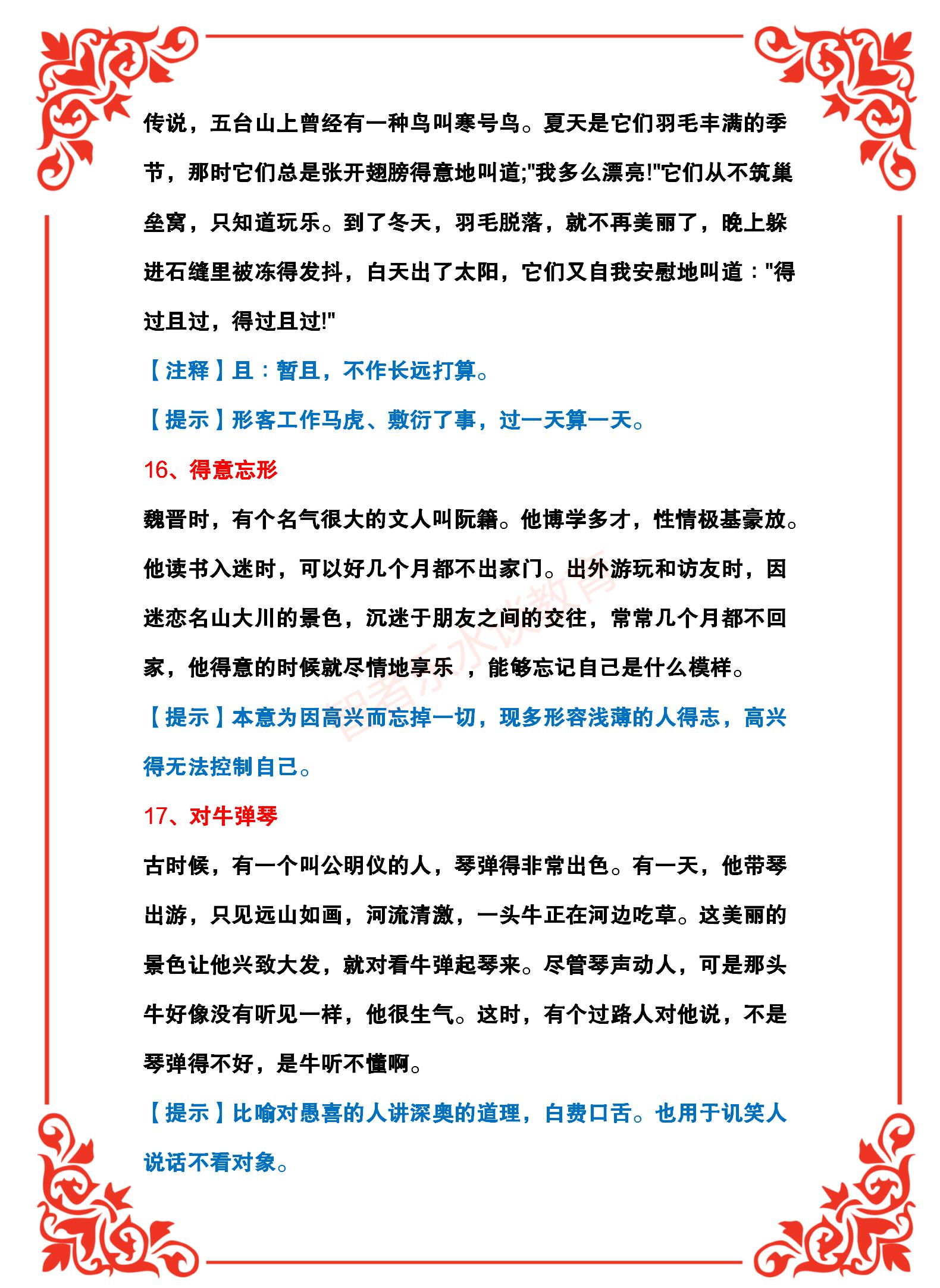
这些精挑细选的成语,平时运用频率较高,平时单元测验、月考、中考、期末考试、中考、高考、国考等考试频率也较高;平时说话也经常用,参加工作者写文章也用得上,总之一句话:不论学生还是参加工作者都用得上。
熟练掌握这些成语及典故,并加以灵活运用,让你出口成章、写作文时下笔如有神。
对于学生而言,是很好的作文素材,既能提高作文水平,又能提高语文成绩,建议收藏保存,家长们打印出来,让孩子每天读一遍,日积月累,不出三个月,定能能熟练掌握、运用。成语举例:
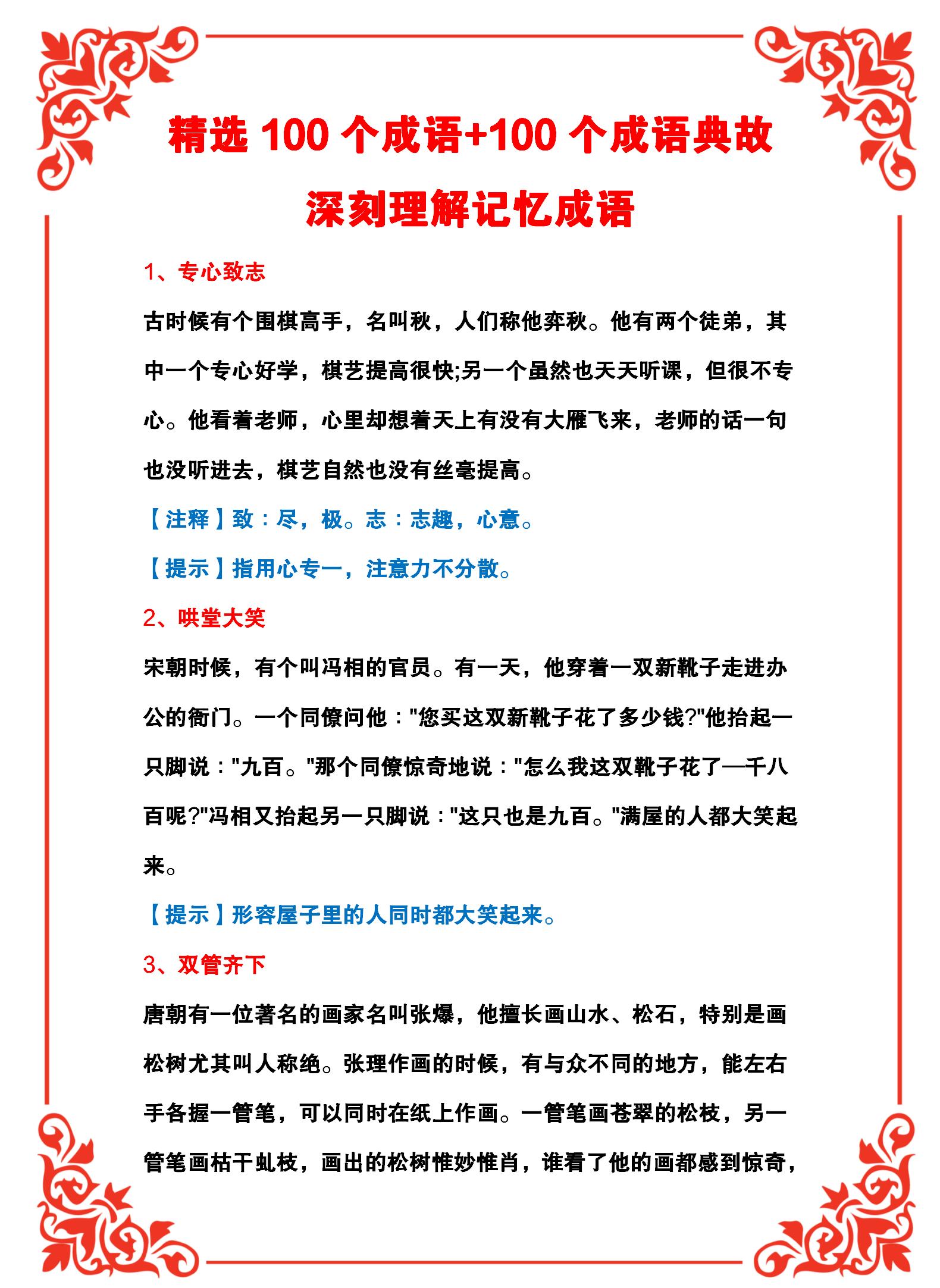
1、专心致志
2、哄堂大笑
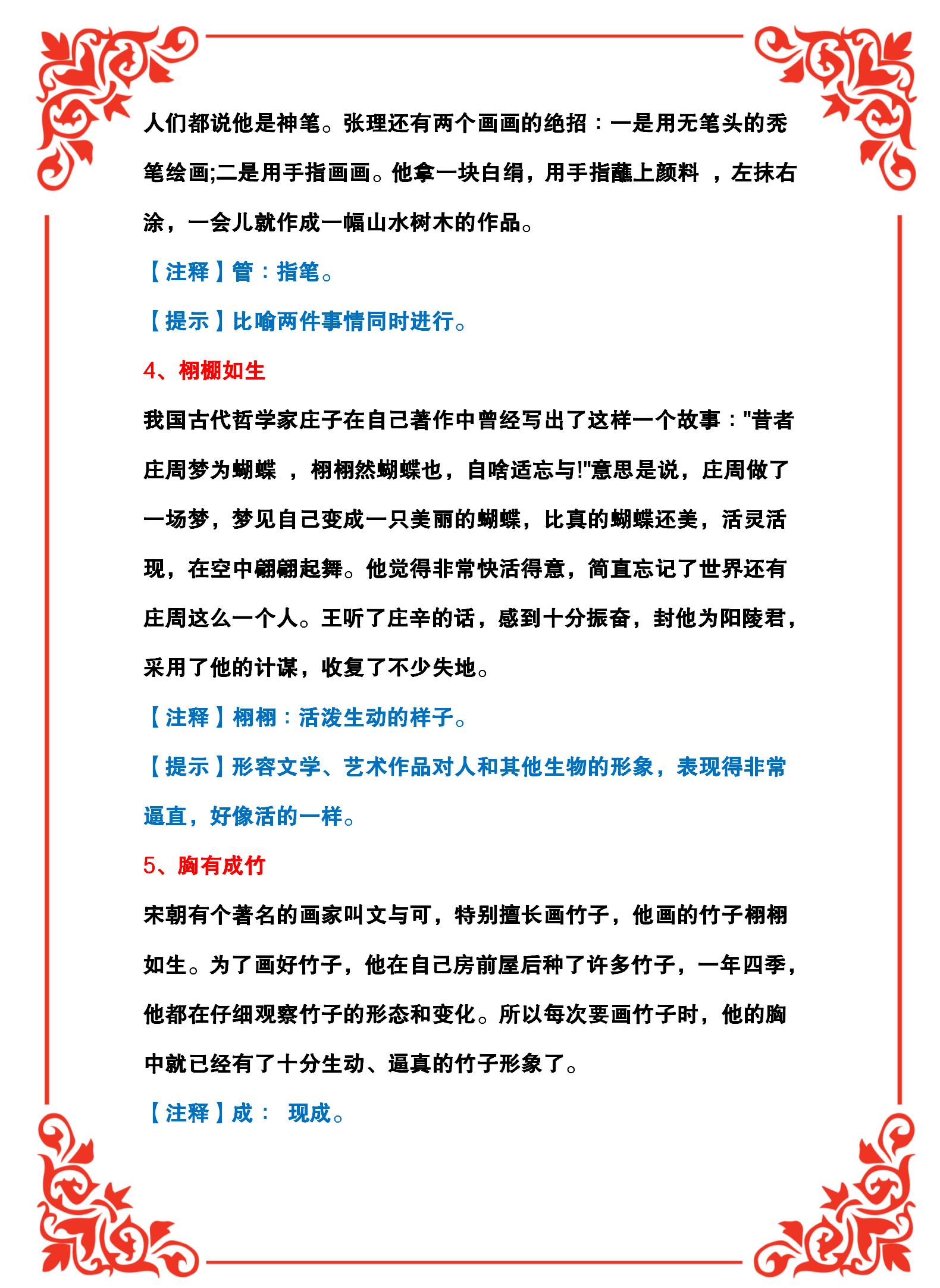
3、*管双**齐下
4、栩栩如生
5、胸有成竹
6、孰能生巧
7、水滴石穿
8、百发百中
9、无价之宝
10、画龙点睛
11、金玉其外,败絮其中
...................................
这些图片十分清晰,感兴趣者可以用A4纸打印出来,让孩子慢慢了解学习背诵

精选100个成语+100个成语典故模式01

精选100个成语+100个成语典故模式02































