近几年时间,网约车的快速发展,在给我们带来便利的同时,也出现了很多安全问题,从而引发了社会公众的高度重视。

此前,交通运输部等7部门联合发布的《网络预约出租汽车经营服务管理暂行办法》,根据相关规定,网约车的合法合规运营必须要有"三证":及网约车平台需具备《网络预约出租汽车经营许可证》;网约车驾驶员需具备《网络预约出租汽车驾驶员证》;网约车车辆需具备《网络预约出租汽车运输证》。

特别是从去年开始,为加强对网约车经营的监管,各地相关部门,加快了对网约车"三证"要求的审核。那么,网约车"三证"究竟应该如何办理呢?今天小编就跟大家说说"三证"那些事儿!
《网络预约出租汽车驾驶员证》办事指南
一、申办对象
网约车驾驶员
二、受理部门
申请从事网约车服务的驾驶员,应到从业资格培训机构报名并参加考试。
三、申办条件
从事网约车服务的驾驶员,应当符合以下条件:
(一)取得相应准驾车型机动车驾驶证并具有3年以上驾驶经历;
(二)无交通肇事犯罪、危险驾驶犯罪记录,无吸毒记录,无饮酒后驾驶记录,最近连续3个记分周期内没有记满12分记录;
(三)无*力暴**犯罪记录;
(四)申请之日前3年内无被吊销出租汽车驾驶员从业资格证件的记录;
(五)曾从事出租汽车经营服务的,最近一年内查实的服务质量事件少于3次。
四、申办材料


《网络预约出租汽车运输证》办事指南
一、申办对象
网约车平台公司
二、受理部门
由网约车平台公司向服务所在地交通运输主管部门提出申请。
三、申办条件
拟从事网约车经营的车辆,应当符合以下条件:

四、申办材料


所在地网络预约出租汽车经营许可办事指南
一、申办对象
网约车平台公司
二、受理部门
根据经营区域向相应的市级或者县(区)级交通运输主管部门提出申请,具体为:惠城区、仲恺区向市交通运输局申请,其他县区分别向辖区县(区)级交通运输部门申请。
三、申办条件
申请从事网约车经营的,应当具备线上线下服务能力,符合下列条件:

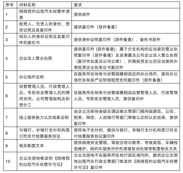
四、申办材料
