今年由于COVID-19疫情,很多事情都不得不改变!例如有学生在加拿大续签好了小签(visa),由于机票安排,等不及贴签就飞回国内,那么学生如何在国内“贴签”?为此,我们专门联系加拿大签证申请中心,得到证实了基本流程如下:
————————
一、准备相关申请材料:
1、护照原件2、护照首页复印件3、出入境中国的记录证明件(后附说明)4、移民局获签信/贴签通知(后附说明)5、签证中心服务同意书(后附说明)6、A4纸打印一张纸,上面写清楚回邮地址,收件人,电话,邮箱7、交纳签证中心服务费:
汇款详情如下:
服务费金额:175元(付款方式:电汇)
收款账户信息:
1)开户行:中国工商银行广州第二支行2)账号:3602 0005 1920 0501 3043)账户名称:广东中旅移民签证顾问有限公司 4)汇款附言写上申请人中文姓名
5)申请时需要提交汇款底单复印件,
二、递交(形式:寄送)
将上述7项材料全部快递到:加拿大签证申请中心
地址:中国广州市天河区体育西路189号城建大厦3楼351室,
邮编:510620,
电话:+86 4000886637
三、等待结果
加拿大签证申请中心收到材料会发到使馆签证处贴签,然后会按照回邮地址快递回来。但是,由于目前签证服务还没有正常,办理周期无法预估,递交后,安心等待就好!

————————
说明:
1)回国“贴签”无需预约,但是鉴于目前疫情,取消去年正常直接送到签证中心的形式,只允许邮寄寄送方式递交!
2)如果没有录取指纹的,需要额外录取指纹,而录取指纹需要预约。
3)获签信MM5740表(网上申请递交护照的确认信 IMM5740)打印出来就好,见下图,记得不要和学签下签信混淆,那个是IMM5754)

4)文件清单中第三项的“入境中国的记录”(就是学生回国入境日期,证明你是小签批准后才入境中国),虽然目前疫情下入境中国又改为人工入关盖章,但是还是建议需要回国贴小签的同学们,利用以下办法:就是在微信上搜索“移民局”小程序:

打开小程序后会做一些身份验证工作,然后,进入后,在右下方“我的”里面。点击【出入境记录】,然后选择查询时段(三个月,一年,五年等选项)选择查询范围,再点【确认查询】,上面会显示你个人所有证件和出入境日期等信息,选择右上角的【*载下**】LOGO,再填写你的邮箱,记录就发送到你的这个邮箱,再从邮箱中打印出来《出入境记录查询结果》,因为是要求纸质形式提交的。如下图

可以参考《“老船长教路” | 查找到你“出入境记录”的方法(收藏 贴)》
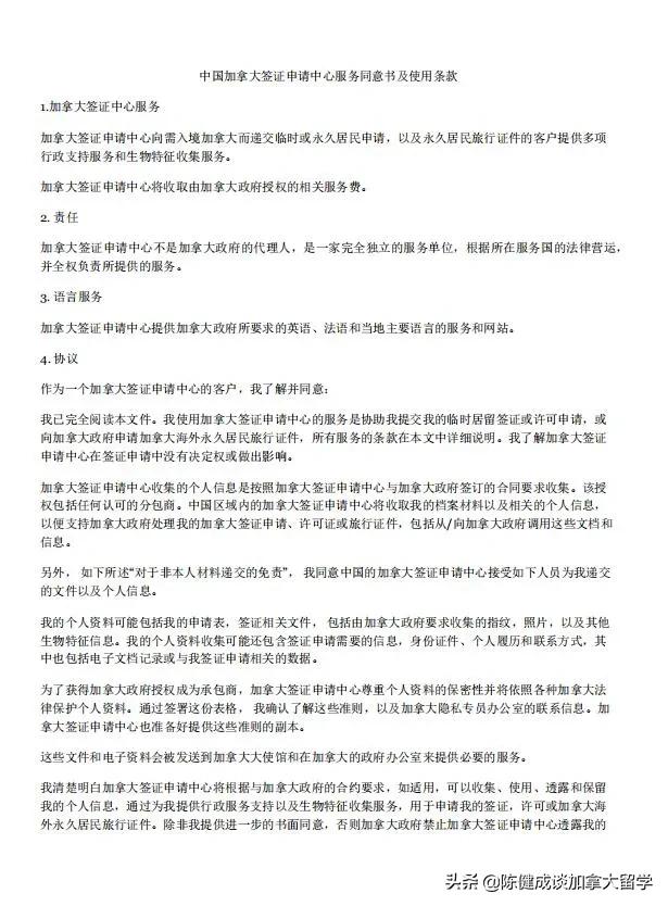
5)签证中心服务同意书版本如下:



6)假如网申时,曾经提交过旧护照和旧护照的出入境记录,需要提交旧护照。
祝大家学业进步!签证顺利!
(以上是根据加拿大签证申请中心工作人员电话沟通而更新的信息,以官方最新公布为准)