自明(14)日起
本澳的酒店业场所
可接待新冠感染者和密切接触者
……
卫生局发布医护感染复工标准
过渡期期间
受感染医护复工标准分四种情况
……
本澳昨日新增382例感染个案
369例属社区中发现
……

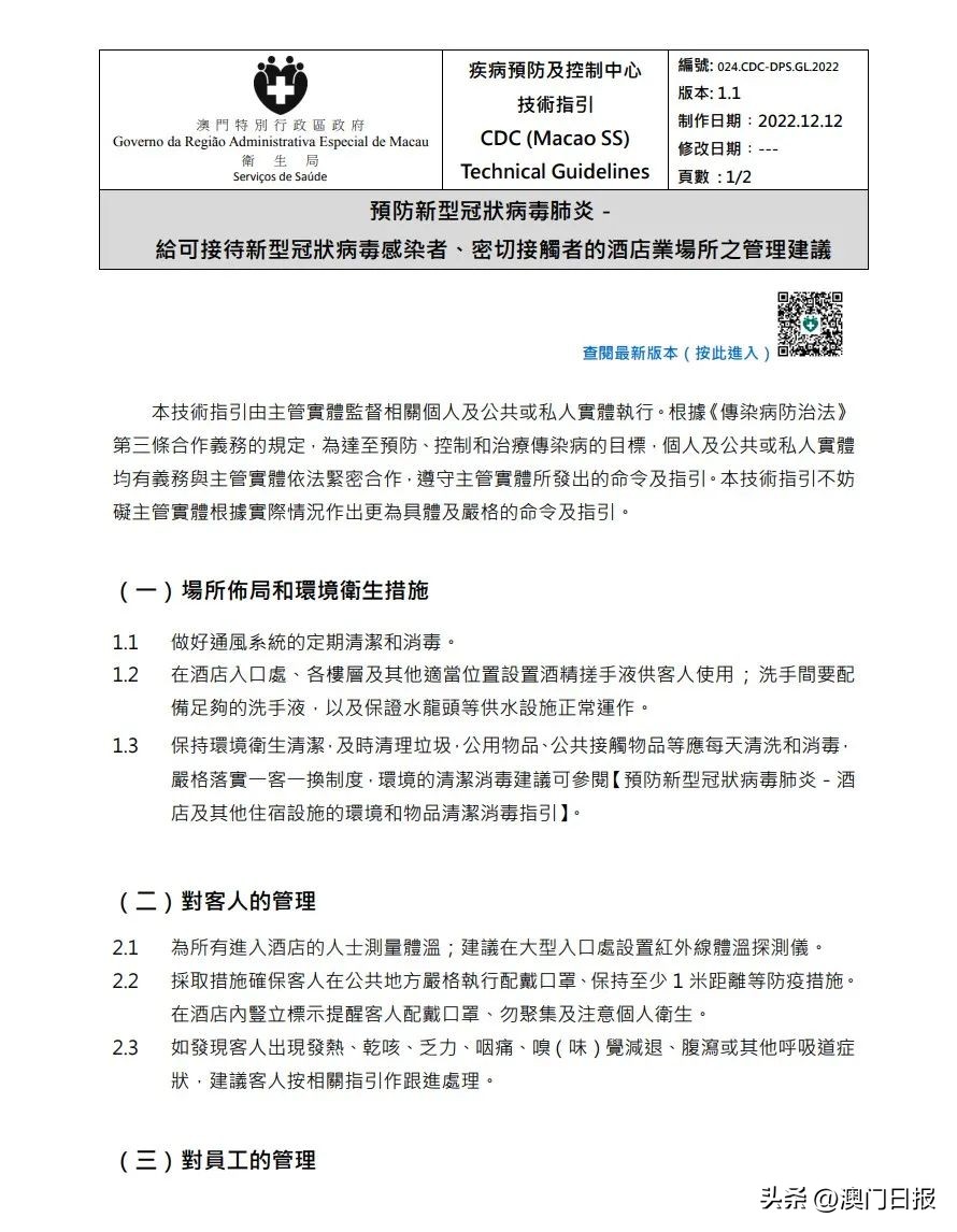
随着澳门明起进入过渡期的第二阶段及推出感染者居家隔离治疗措施,由明(14)日开始,本澳的酒店业场所可接待新型冠状病毒感染者和密切接触者。
酒店业场所可参阅抗疫专页上相关指引:”预防新型冠状病毒肺炎-给可接待新型冠状病毒感染者、密切接触者的酒店业场所之管理建议”。(https://www.ssm.gov.mo/docs2/file/pv/Mq1c0S1IxY2dK6EDLAw/ch)


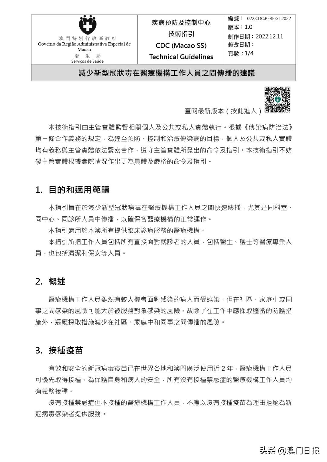
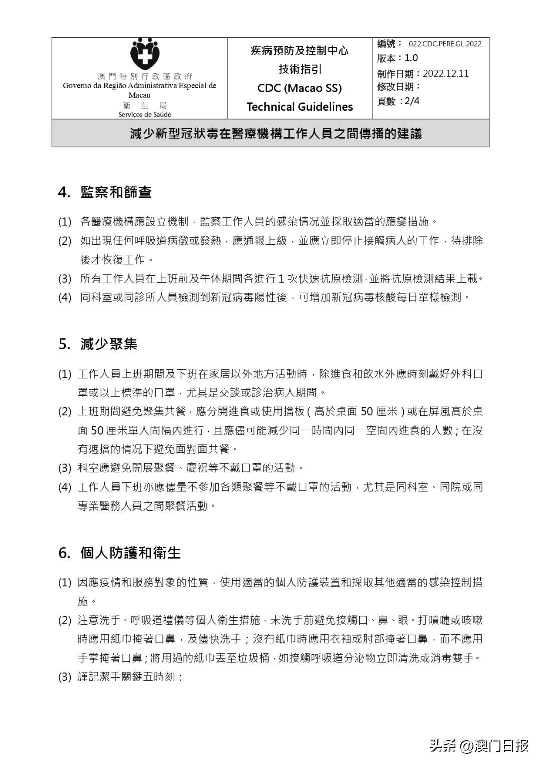
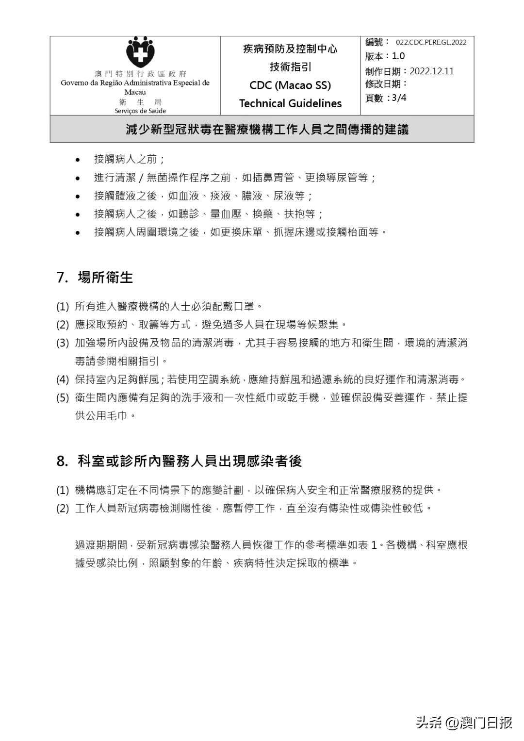
卫局发布医护感染复工标准

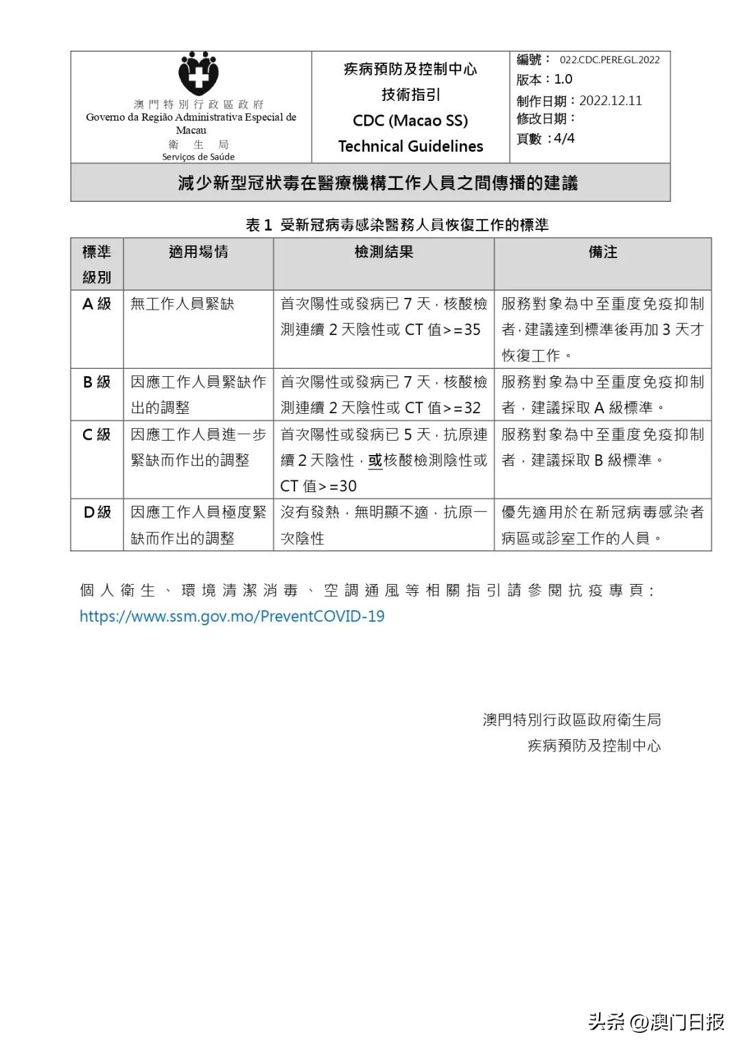
卫生局发布“减少新型冠状毒在医疗机构工作人员之间传播的建议”,当中提及医护感染复工标准。当科室或诊所内医务人员出现感染者后,机构应订定在不同情景下的应变计划,以确保病人安全和正常医疗服务的提供。工作人员新冠病毒检测阳性后,应暂停工作,直至没有传染性或传染性较低。

过渡期期间,受新冠病毒感染医务人员恢复工作的参考标准分A、B、C、D级四种情况。各机构、科室应根据受感染比例,照顾对象的年龄、疾病特性决定采取的标准。



昨增382感染个案
369例社区发现

新型冠状病毒感染应变协调中心公布,本澳昨(12)日新增382例新冠病毒感染个案和7例由中国内地以外高风险地区输入新冠病毒感染个案。
本澳新增感染个案
昨(12)日新增382例新冠病毒感染个案,包括185女197男,年龄介乎6至78岁,当中102人有症状,列为确诊病例,280人暂无症状,列为无症状感染者。
382例新冠病毒感染个案中,由医学观察酒店及医院送检的共13例,属管控中发现;自我抗原检测163例、本澳核酸混样和单样检测177例、广东省珠海市核酸单样检测10例、密切接触者4例,急诊及发热门诊15例,共369例属社区中发现。
自11月28日至12月12日,累计共923名感染者。
内地以外高风险区输入个案
过去一天(12月12日凌晨零时至晚上11时59分)新增7例输入性无症状感染个案,包括5男2女,年龄介乎16至47岁,分别为由泰国、意大利、印度尼西亚、越南及香港特别行政区入境本澳的人士,列为无症状感染者。
上述人士已被送往指定地点隔离。本澳至今已录得新型冠状病毒肺炎1,142例确诊个案和2,603例无症状感染个案。