据盈灿咨询及网贷之家统计,2015年全年P2P网贷成交量达到了9823.04亿元;2016年1-7月累计成交量达到10252.58亿元,第一次自然年内累计成交量突破万亿元。虽然目前P2P网贷行业规模仍不及银行理财、基金及信托等,但无法否认P2P网贷投资逐渐成为大众主流的理财方式之一。
近期,理财市场监管政策频繁出台,如7月底,银监会下发了《商业银行理财业务监督管理办法(征求意见稿)》,对银行理财业务进行了严格的限制。8月初,基金业协会公告称,按照2016年2月《关于进一步规范私募基金管理人登记若干事项的公告》要求,8月1日有超过7800家既未提交法律意见书也未在协会备案私募基金产品的机构已被注销私募基金管理人登记。8月,互联网金融整治也进入清理整顿阶段。
表1:银行理财、基金、信托及P2P网贷情况一览表

不管是银行理财、私募基金还是互联网金融理财领域,外界对于相关政策的出台纷纷使用“史上最严”一词,那么在整体理财市场监管趋严的环境下,P2P网贷投资是否还具备吸引力?
理财市场现状
1、资金面整体宽松,资金需求端成本降低
Shibor银行间同业拆借利率目前仍处于历史低位,隔夜、一周及一个月的利率在2%、2.3%及2.8%左右波动,其中隔夜及一周利率近期出现小幅上涨,但一月拆借利率还在下降通道。7月由于缴税及MLF到期等因素,短期资金流动性趋紧,但在稳健货币政策下,央行通过结构性调控释放流动性,市场整体资金面较为宽松。
图1:上海银行间同业拆借利率SHIBOR走势

在经历多次降准降息后,社会融资成本已逐渐降低,以金融机构一年期*款贷**基准利率为例,基准利率从90年代的高峰12.06%下降至前几年的6%附近到目前的4.35%。
图2:金融机构人民币*款贷**利率走势

2、各类理财产品收益率普遍出现下降
在上述资金面整体宽松,央行多次下调利率的宏观环境下,对比银行、基金、信托及P2P网贷理财情况,可以看出理财市场整体收益率水平处于下降通道。
从收益率角度看,P2P网贷投资(综合收益率水平10.25%)与货币基金投资(平均收益率跌破3%)、银行理财(平均预期收益率跌破4%)、信托投资(门槛高,一季度收益率水平8.18%)相比仍具有一定优势。当然,投资人需要明确的是,不同类别的理财产品的风险程度是不一致的,往往收益率越高,投资人所承受的风险越大。
过去走红的互联网“宝宝类”产品现在全线跌破3%的收益率水平,例如余额宝目前七日年化收益率已跌至2.36%。随着越来越多互联网活期理财产品的出现,挂钩货币基金的“宝宝类”理财原有优势也随着收益率的大幅下降而逐步减弱。
图3:互联网“宝宝类”理财产品7日年化收益率

自2015年年中后,银行理财产品预期收益率处于下行通道,今年已跌破了4%的平均预期收益率水平。从预期收益率整体表现来看,非保本浮动收益型>保证收益型及保本浮动收益型;国有大行相对风险偏好度低,股份制银行及城商银行等中小型银行风险偏好较大,因此股份制银行、城商行预期收益率水平>国有银行。
图4:银行理财产品预期收益率走势

根据盈灿咨询及网贷之家数据显示,P2P网贷行业综合收益率水平自2013年7月达到最高点26.36%后一路下探,截至2016年7月,行业综合收益率水平已降至10.25%,预计未来跌幅空间有限。P2P网贷行业收益率下降除了前面提及的宏观环境因素外,行业制度不断规范、信息披露逐渐透明完善,对于风险的补偿逐步降低也是其收益率下降的重要原因。
图5:P2P网贷综合收益率走势

理财产品分析
1、产品发行结构情况
银行理财产品发行结构按收益类型来看,主要以非保本浮动收益型为主;按期限结构来看,以1-3月期及3-6月期短期理财为主;按不同的收益率划分,目前以3%-5%发行产品数量占比最多。
图6:银行理财产品发行情况

基金产品发行结构按投资方向来看,混合型基金在产品数量上占多数,占比近半成,其次是债券型基金、股票型基金,随后才是货币市场型基金、QDII基金及另类投资基金;但按资产净值占比来看,货币市场型基金占比超过半成。
图7:基金产品发行情况

信托产品发行数量方面,截止2016年6月,证券投资信托发行数量占比最多,达到54.58%,*款贷**类信托产品占比12.24%,随后是权益投资信托、债权投资信托、股权投资信托、组合投资信托、买入返售信托及融资租赁信托。而从发行额度规模占比来看,*款贷**类信托和权益投资信托占比接近,分别为20.37%及20%,证券投资信托发行额度占比为12.3%,债权投资信托占比9.9%。
图8:信托产品发行情况

2、产品收益结构情况
银行理财产品近年收益结构来看,外资银行理财产品预期收益率波动幅度大,峰值高于大型商业银行、股份制银行、城商行及农商行;但同时1-6月期银行理财产品预期收益率最低值也出于外资银行。
以1月期银行理财产品为例,城商行平均预期收益率水平>股份制银行>农商行>大型商业银行>外资银行;而1年期理财产品的话,外资银行平均预期收益率水平>股份制银行>城商行>农商行>大型商业银行。
图9:2014年1月-2016年6月银行理财产品预期收益率情况

2010年至今年6月信托产品收益结构数据显示,股权投资及房地产信托产品预期收益率波幅较大;非证券投资类及组合投资预期收益率波动较小。短期信托产品预期收益率峰值主要出现在股权投资产品中。
以1年及以下期限信托产品来看,股权投资平均预期收益率水平>房地产>*款贷**类>非证券投资类>债权投资>组合投资;而3-5年期信托产品预期收益率,股权投资>非证券投资类>房地产>*款贷**类>债权投资>组合投资。
图10:2010年1月-2016年6月信托产品预期收益率情况

对于P2P网贷行业来讲,资产端业务开发不断创新,模式种类丰富多样,通常无场景信用贷投资收益率>车辆、房屋抵押类>供应链金融、融资租赁>票据。
以319家平台发布的项目标的为样本,从期限投资收益走势来看,36个月及以上、24-36个月的中长期借款项目收益率走势较平稳,1-3个月及1个月以下短期借款项目投资收益率下滑幅度最快,收益率跌幅都超过了40%。
图11:P2P网贷不同期限综合收益率走势

3、资产投向情况
银行理财按照不同的投资资产可以分为利率、债券、票据、股票、信贷资产、商品、汇率以及其他8 类,由于受限于金融业的分业经营,资金投向较为有限。投资渠道也分为直接投资,比如说投向债券、货币工具等,或是通道类投资及委托投资模式。银行理财主要投向货币市场、债券、非标产品等,但值得注意的是目前从银行理财最新监管要求来看,监管层有意削弱通道化和非标化的投资渠道。
图12:银行理财产品资产配置占比

从信托资金余额按投向的占比情况来看,投资方向提升显著的是投向工商企业,占比由2010年初10.64%上升至今年一季度的23.74%,并成为最主要的信托投资领域;此外金融机构占比上涨明显,自2010年初的9.77%提升至一季度的18.49%。另一方面,投向基础产业余额占比自2010年初的40%下降至一季度的18.02%;房地产行业占比由前几年的15%附近下降至一季度的8.71%。相比与银行理财,信托及基金公司投向范围较广。
图13:信托资金余额按投向的占比情况

理财市场监管趋严
P2P网贷行业已经进入优胜劣汰期,根据盈灿咨询及网贷之家数据统计,2016年截至7月末,停业及转型平台累计达到297家,预计仍将有一大批资质不好的平台在互金整治期间主动选择退出。其实不仅仅是P2P网贷行业,整个理财市场,包括银行理财、基金及信托等在内也同样面对着日益趋严的监管要求。
3月,银监会下发了《关于进一步加强信托公司风险监管工作的意见》,提出对信托资金池业务穿透管理,重点监测可能出现用资金池项目接盘风险产品的情况;督促信托公司结构化配资杠杆比例原则上不超过1:1,最高不超过2:1;明确关注房地产、地方政府融资平台及产能过剩三个重点领域的信用风险;提出不仅持续监测传统的表内流动性风险指标,也要关注表外担保业务及信托业务带来的流动性管理压力。
而4月基金业协会发布的《私募投资基金募集行为管理办法》中规定,个人投资者要求金融资产不低于300万元,或者最近三年个人年均收入不低于50万元,对机构的要求是净资产不低于1000万元。私募基金合格投资人门槛明显提升。8月初,基金业协会发布公告,超过7800家既未提交法律意见书也未在协会备案私募基金产品的机构已被注销私募基金管理人登记。
7月银监会发布的《商业银行理财业务监督管理办法(征求意见稿)》从多个方面对银行理财进行了严格的限制,包括对银行理财业务分类管理,分为基础类理财业务和综合类理财业务,从事综合类理财业务要求银行的资本净额不低于50亿元人民币,而基础类理财业务不能投资非标和权益资产;禁止银行发行分级产品;明确要求商业银行不能托管本行发行的理财产品等。这份意见稿一定程度会影响银行理财资金入市和进行非标投资,并且由于风险偏好的降低,银行理财收益率或许会进一步回落。
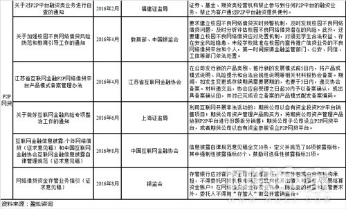
出于对“脱虚向实”的引导,对资产泡沫的抑制以及对影子银行扩张的限制,监管层对理财市场贯彻了“穿透式”监管思维。近期银行理财、基金、信托及P2P网贷市场监管情况如表2所示。
表2:近期理财市场监管政策一览表


总结
金融领域监管加强是未来趋势,尤其是涉及资金端理财业务的监管。在理财市场监管环境趋严的情况下,私募基金投资门槛提高,银行理财收益率回落,大众理财需求其实远远未达到满足。P2P网贷行业有其特有的优势,比如说投资门槛低、小额分散、投资便捷及相对较好的收益表现,相信通过不断改善合规性,完善监管体系,去糟存精,P2P网贷投资的吸引力仍然非常大。