在淘宝开店的商家都非常用心经营着自己的店铺,但是有时候会因为各种各样的问题导致店铺被投诉,比如“滥发消息”、“违背承诺”、“危及交易安全”、“虚假交易”、“侵犯知识产权”等场景,不过商家若是认为自己没有违规行为的话,是可以进行申诉,那么这些申诉场景都需要提交哪些凭证资料呢?这里给大家整理了一份最全申诉攻略,让商家避免违规处罚。
一、违规申诉途径介绍
路径一:商家登录千牛卖家工作台,在【宝贝管理-体检中心-违规处理】中,点击【待处理】找到处罚记录,点击【查看详情】,点击【发起申诉】。
路径二:商家登录千牛卖家工作台,在【客户服务-申诉中心-待申诉】列表中,点击【发起申诉】。

二、违规申诉凭证资料整理
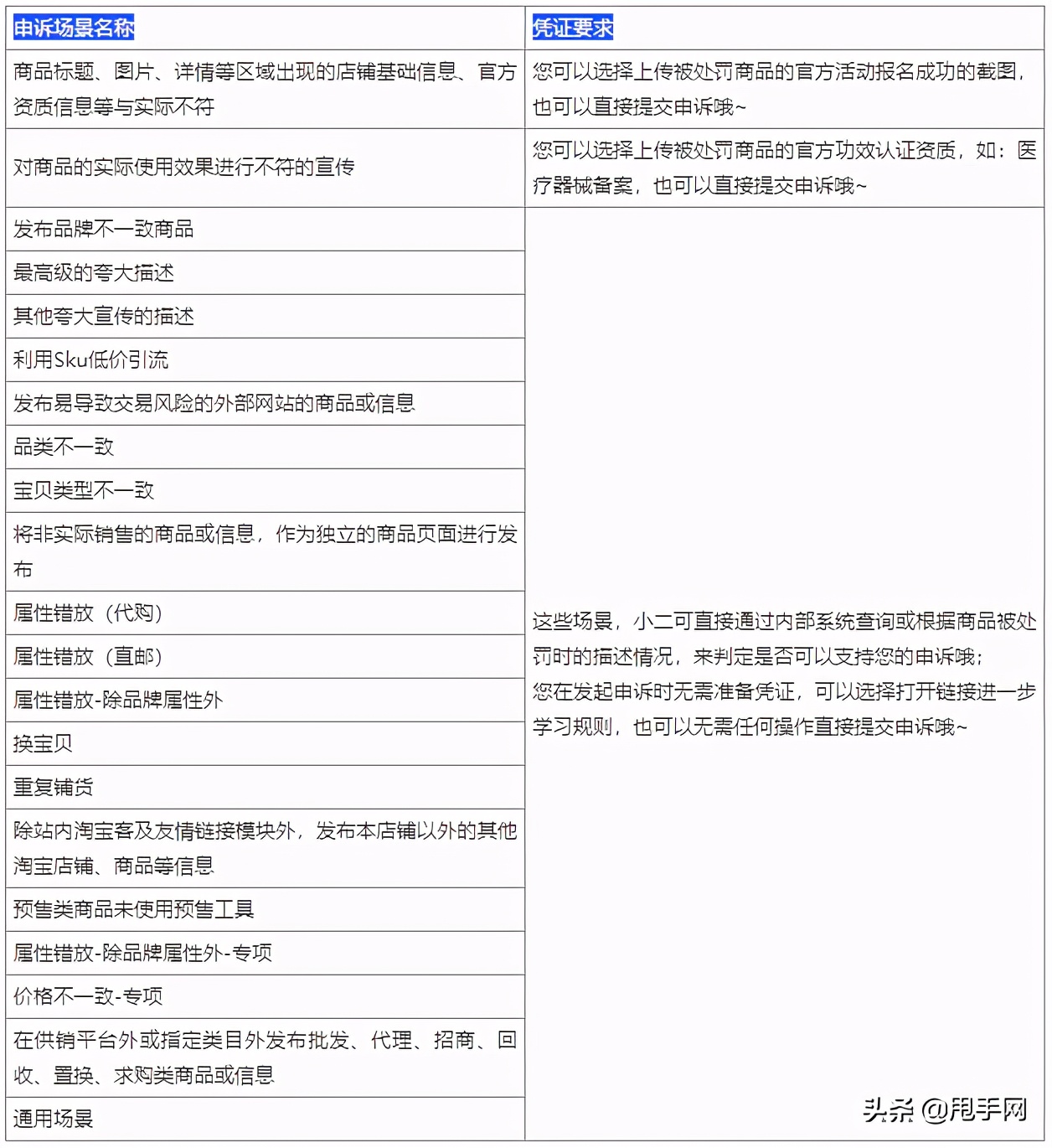
【滥发信息】凭证资料:

【违背承诺】凭证资料:

【危及交易安全】凭证资料:


【虚假交易】凭证资料:

【侵犯知识产权】凭证资料:

【整理编辑/甩手网】