在教师招聘考试中,考查教育学、教育心理学或是心理学中的经典实验是很常见的一种考试形式。或是考查实验的步骤,或是考查实验证明的问题,那么这就要求我们去掌握实验的内容,以便于应对这种考查形式。接下来为大家介绍考试中经常出现的几个实验。
一、格赛尔:同卵双生子爬楼梯实验
格赛尔“成熟势力说”
美国心理学家格赛尔提出“成熟势力说”,强调成熟机制对人的身心发展的决定作用,并通过双生子的爬梯实验来证明他的观点。
被试者是一对出生才 46 周的同卵双生子 A 和 B。格塞尔先让 A 每天进行 10 分钟的爬梯训练, B 则不进行此种训练。 6 周后, A 爬 5 级梯只需 26 秒,而 B 却需 45 秒。从第7 周开始,格塞尔对 B 连续进行两周爬梯训练,结果 B 反而超过了 A,只要 10 秒钟就爬上了 5 级梯。格塞尔据此提出了个体发展是由成熟因素决定的。
这个实验得出的结论即支持了个体身心发展动因中的内*论发**的观点,并且认为人的身心发展的顺序也是由身心成熟机制决定的。
二、吉布森、沃克:视崖实验
视崖是用来评估婴儿深度知觉的一种能够产生深度幻觉的平台式装臵。
吉布森和沃克首创的视觉悬崖是测量婴儿距离(深度)知觉最常用的工具。
该实验装臵的中央有一个能容纳会爬儿童的平台,平台两边覆盖着厚玻璃。平台两边厚玻璃上铺着黑白相间的格子布料,一边布料与玻璃贴紧,形成“浅滩”,而另一边的布料与玻璃相隔数尺距离,造成深度,形成“悬崖”。实验时让婴儿的母亲先后站在“深”、“浅”两侧招呼孩子,诱导其爬向母亲身边。
吉布森和沃克对 36 名 6.5——14 个月会爬的婴儿进行了视崖测试,结果表明:有足够大的视崖深度时(大约 90cm 或更多),只有不到 10%(3 名)的婴儿会越过悬崖爬向母亲,而有 27 名婴儿从中间爬向浅滩。当深侧的方格图案距离玻璃板越来越近时,就有越来越多的婴儿爬过深滩;当视崖深度是 26cm 时,有 38%的婴儿爬过深滩;而 1m 时只有 8%(主要是年龄较大的婴儿)。
沃克研究发现,当视崖深度为 26cm 时, 68%的 7——9 个月的婴儿爬过深滩,而 10——13 个月的婴儿只有3%。
其结论是: 1.婴儿很早就有了深度知觉; 2.婴儿深度知觉的能力随着年龄的递增在不断发展; 3.9 个月以前的婴儿的深度知觉阈限为 26cm。对婴儿视崖研究还发现,婴儿存在着深度恐惧。
三、陆钦斯:量杯实验
陆钦斯(Luchins,1942)的量杯实验是定势影响迁移的典型例证。实验中要求被试用容积不同的量杯(A,B,C)去量一定量的水(D)。(例如A量表中水约占1/3,B量杯中的水为满杯,C量杯中的水约占1/5。有N组盛有不同水量的量杯进行实验,笔者举例。)实验组和控制组开始时做一道练习题,然后按要求解决其他几道题。实验组做全部的题目,而控制组只做7~11题。
结果发现,实验组的被试由于先进行了一定的练习(都做了一道练习题)直接将三杯方法迁移到后面问题的解决过程中,使后面解题的速度加快,问题变得比较容易。从这一意义上来讲,定势是迁移产生的一种积极的心理因素。但是,这种定势同时又阻碍、限制了其他更简便的解决问题的方法(即D=A-C或D=A+C)的产生,使思维僵化、因循守旧,难以灵活应用其他有效的经验来解决问题。这种定势阻碍了将其他方法迁移于目前问题的解决,因此表现为一种负迁移。实验还发现,控制组的被试都使用了最简便的解决问题的方法。
这个实验可以用来解释定势、迁移、功能固着、守恒概念等,并不局限。不同的分支对此的解释是不一样的。
附上一道练习题:
陆钦斯量杯实验说明定势具有()。
A. 积极的促进作用
B. 消极的阻碍作用
C. 既有积极的促进作用,又有消极的阻碍作用
D. 没有作用
答案应该选择C。
四、皮亚杰:三山实验、钟摆实验、对偶故事法测量儿童道德认知发展水平
(一)三山实验
三山实验,是心理学家皮亚杰做过的一个著名的实验。实验材料是一个包括三坐高低、大小和颜色不同的假山模型,实验首先要求儿童从模型的四个角度观察这三座山,然后要求儿童面对模型而坐,并且放一个玩具娃娃在山的另一边,要求儿童从四张图片中指出哪一张是玩具娃娃看到的‘山’。结果发现幼童无法完成这个任务。他们只能从自己的角度来描述“三山”的形状。皮亚杰以此来证明儿童的“自我中心”的特点。
(二)钟摆实验
皮亚杰和英海尔德(Inhelder & Piaget, 1958))进行了一系列的实验研究,以考查具体运算阶段与形式运算阶段的儿童归纳推理的能力。其中最有代表性的研究是关于钟摆问题(pendulum problem)的实验。
在钟摆问题的实验中,实验者向被试呈现一个类似钟摆的装置:不同长度的绳子被固定在—个横梁上,绳子的末端可拴上不同重量的重物(见下图),实验者向被试演示如何使钟摆摆动(将栓有重物的摆绳拉紧并提至一定的高度,再放下即可)。被试的任务是,通过检验与钟摆摆动有关的四种因素(重物的重量、摆绳被提起的高度、推动摆绳的力量、摆绳的长度),来确定哪一种因素决定钟摆摆动速度(在每一种因素中又有不同级别的划分:如摆绳的长度有三个级别、重物的重量有四个级别等)。被试有较充分的时间对上述各种因素进行检验。正确的答案是,摆绳的长度决定钟摆摆动的速度,摆绳越短,其摆动的速度越快。
解决此问题的正确途径是:(1)先提出假设(无论其假设是什么,只要它能被检验并产生非矛盾的结果就可以);(2)再对所提出的假设进行系统的检验。
在第一个步骤上,具体运算阶段与形式运算阶段的儿童的反应没有什么区别,都能根据问题的要求提出某种假设。但在第二个步骤上,这两个阶段的儿童的做法却有很大的区别。
第二个步骤(检验假设)的关键点是,在检验的过程中、每改变一个特定因素的同时,必须保证其他的因素不变。其中,每个因素只设两个等级:(1)摆绳:长、短;(2)重量:轻、重;(3)摆高:高、低;(4)推力:大、小。
在检验假设的过程中,具体运算阶段的儿童所易犯的错误是,不能在检验某—因素的时候,控制住其他的相关因素。例如,当摆绳短,重物重的时候,摆速则快。因此,错误地认为摆速是由摆长和所拴重物的重量共同决定的。只有到了形式运算阶段,青少年才能像科学家一样地检验假设,最终获得关于问题的、唯一可能的、具严格的逻辑意义的解释。
(三)对偶故事法
这是皮亚杰研究道德判断时采用的一种方法。利用讲述故事向被试提出有关道德方面的难题,然后向儿童提问。利用这种难题测定儿童是依据对物品的损坏结果还是依据主人公的行为动机做出道德判断。由于皮亚杰每次都是以成对的故事测试儿童,因此,此方法被称为对偶故事法。
(1)一个叫约翰的小男孩在他的房间时, 家里人叫他去吃饭, 他走进餐厅。但在门背后有一把椅子,椅子上有一个放着15个杯子的托盘。约翰并不知道门背后有这些东西。他推门进去,门撞倒了托盘,结果15个杯子都撞碎了。
(2)从前有一个叫亨利的小男孩。一天,他母亲外出了,他想从碗橱里拿出一些果酱。 他爬到一把椅子上, 并伸手去拿。由于放果酱的地方太高,他的手臂够不着。在试图取果酱时,他碰倒了一个杯子,结果杯子倒下来打碎了。
皮亚杰对每个对偶故事都提两个问题:1.这两个小孩是否感到同样内疚? 2.这两个孩子哪一个更不好?为什么?
通过被试的反应,皮亚杰发现,儿童的道德判断是从早期的注重行为结果的评价向注重行为的动机发展,其道德认知水平从“他律”向“自律”发展。
五、巴普洛夫:狗摇铃实验
甫洛夫在研究狗的进食行为时发现,狗吃到食物时,会分泌唾液,这是自然的生理反应,不需要学习,这种反应叫无条件反射,引起这种反应的刺激是食物,称为无条件刺激。如果在狗每次进食时发出铃声,一段时间后,狗只要听到铃声也会分泌唾液,这是作为中性刺激的铃声由于与无条件刺激联结而成了条件刺激,由此引起的唾液分泌就是条件反射,后人称之为“经典性条件作用”。
六、桑代克:猫开笼实验
将饿猫关入笼中,笼外放一条鱼,饿猫急于冲出笼门去吃笼外的鱼,但是要想打开笼门,饿猫必须一气完成三个分离的动作。首先要提起两个门闩,然后是按压一块带有铰链的台板,最后是把横于门口的板条拨至垂直的位置。经观察,猫第一次被放入迷箱时,拼命挣扎,或咬或抓,试图逃出迷箱。终于,它偶然碰到踏板,逃出箱外,吃到了食物。在这些努力和尝试中,它可能无意中一下子抓到门闩或踩到台板或触及横条,结果使门打开,多次实验后,饿猫的无效动作越来越少,最后一入迷笼就会立即以一种正确的方式去触及机关打开门。桑代克记下猫逃出迷箱所需时间后,即把猫再放回迷箱内,进行下一轮尝试。猫仍然会经过乱抓乱咬的过程,不过所需时间可能会少一些,经过如此多次连续尝试,猫逃出迷箱所需的时间越来越少,无效动作逐渐被排除,以致到了最后,猫一进迷箱内,即去按动踏板,跑出迷箱,获得食物。根据实验,可以画出猫的学习曲线。 桑代克把猫在迷笼中不断地尝试、不断地排除错误最终学会开门出来取食的过程称为尝试错误学习,并提出了学习的“尝试-错误”理论。
七、斯金纳:白鼠实验
斯金纳关于操作性条件反射作用的实验,是在他设计的一种动物实验仪器即著名的斯金纳箱中进行的。箱内放进一只白鼠或鸽子,并设一杠杆或键,箱子的构造尽可能排除一切外部刺激。动物在箱内可自由活动,当它压杠杆或啄键时,就会有一团食物掉进箱子下方的盘中,动物就能吃到食物。
八、班杜拉:波波玩偶实验
班杜拉认为,儿童侵犯行为的获得并不一定要以其亲身获得奖励或惩罚为前提,儿童可以通过观察他人从事此类行为之后受到奖励或惩罚而学会这类行为。在研究中,班杜拉把儿童带到一间屋子里完成一个艺术项目,在同一个屋子的另一头,一个大人正在悄悄地与一些玩具(Tinker Toys)玩,在它们的旁边有一个大木棰和一个假人(Bobo doll)。儿童被分为实验组和控制组:实验组的儿童看到大人叫喊着用大木棰击打假人,控制组的儿童看到的是大人只是悄悄地自己玩玩具。在孩子们看了约十分钟之后,把他们带到另一间放着各种各样孩子们喜欢的玩具的屋子,告诉他们说这些玩具是留给其他人玩的,以此激起他们的挫折感。之后把孩子们带到第三间屋子,屋子里有一些玩具,包括Bobo doll。结果正如人们所预料的:实验组的儿童比控制组的儿童表现出了更多的侵犯行为。
在试验之前班杜拉对孩子们的攻击性做了评估,每个组参与实验孩子的攻击性平均是大体相等的。
九、苛勒:黑猩猩摘香蕉实验;小鸡啄米实验
(一)黑猩猩摘香蕉实验
在单箱情境中,将香蕉悬挂于黑猩猩笼子的顶板,使它够不着。但笼中有一箱子可利用。识别箱子与香蕉的关系后,饥饿的黑猩猩将箱子移近香蕉,爬上箱子,摘下香蕉。在更复杂的叠箱情境中,黑猩猩把握了箱子之间的重叠及其稳固关系后,也解决了这一较复杂的问题。
研究结论:人和类人猿的学习不是对个别刺激做出个别反应,而是通过对一定情境中的各事物间关系的理解构成一种“完形”来实现的,是一种顿悟形式的智慧行为。
(二)小鸡啄米实验
苛勒让小鸡在深、浅不同的两种灰色的纸下面寻找食物.通过条件反射学习,小鸡学会了只有从深灰色纸下才能获得食物奖赏.然后,变换实验情境,保留原来的深灰色纸,用黑色纸取代浅灰色纸.现在的问题是:如果小鸡仍然到深灰色纸下面寻找食物,那就证明迁移是由于相同要素的作用; 如果小鸡是到两张纸中颜色更深的那张(即黑色纸)下面寻找食物,那就证明迁移是对关系作出的反应.实验表明:小鸡对新刺激(黑色纸)的反应为70%,对原来的阳性刺激(深灰色纸)的反应是30%;而幼儿在做同样的实验时始终对黑色纸的刺激作出反应.
用这个实验证明,学习的迁移不是在于环境刺激的相同要素,而是环境刺激各要素间的整体关系,也是发生顿悟的结果。
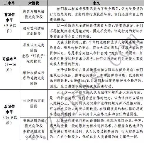
十、科尔伯格:道德两难故事实验
科尔伯格使用的一系列两难推理故事中,最典型的是"海因兹偷药"的故事:
欧洲有个妇人患了癌症,生命垂危。医生认为只有一种药能救她,就是本城一个药剂师最近发明的镭。制造这种药要花很多钱,药剂师索价还要高过成本十倍。他花了200元制造镭,而这点药他竟索价2000元。病妇的丈夫海因兹到处向熟人借钱,一共才借得1000元,只够药费的一半。海因兹不得已,只好告诉药剂师,他的妻子快要死了,请求药剂师便宜一点卖给他,或者允许他赊欠。但药剂师说:"不成,我发明此药就是为了赚钱。" 海因兹走投无路竟撬开商店的门,为妻子偷来了药。
根据被观察者的回答,科尔伯格总结出如下三水平六阶段的道德发展阶段理论。

十一、罗森塔尔实验
1968年的一天,美国心理学家罗森塔尔和助手们来到一所小学,说要进行7项实验。他们从一至六年级各选了3个班,对这18个班的学生进行了“未来发展趋势测验”。之后,罗森塔尔以赞许的口吻将一份“最有发展前途者”的名单交给了校长和相关老师,并叮嘱他们务必要保密,以免影响实验的正确性。其实,罗森塔尔撒了一个“权威性谎言”,因为名单上的学生是随便挑选出来的。8个月后,罗森塔尔和助手们对那18个班级的学生进行复试,结果奇迹出现了:凡是上了名单的学生,个个成绩有了较大的进步,且性格活泼开朗,自信心强,求知欲旺盛,更乐于和别人打交道。
显然,罗森塔尔的“权威性谎言”发挥了作用。这个谎言对老师产生了暗示,左右了老师对名单上的学生的能力的评价,而老师又将自己的这一心理活动通过自己的情感、语言和行为传染给学生,使学生变得更加自尊、自爱、自信、自强,从而使各方面得到了异乎寻常的进步。后来,人们把像这种由他人(特别是像老师和家长这样的“权威他人”)的期望和热爱,而使人们的行为发生与期望趋于一致的变化的情况,称之为“罗森塔尔效应”。
十二、贾德:水下打把实验
贾德曾做过一个著名的水中打靶实验,他把十一二岁的小学高年级学生分成A,B两组练习水中打靶。对A组被试先教以光在水中的拆射原理而后进行练习,B组则只进行练习、尝试,而不教原理。当他们达到相同的训练成绩以后,增加水中目标的深度,结果继续打靶时,学过原理的一组的练习成绩明显优于未学过原理的一组。贾德认为这是因为学过原理的一组已经把折射原理概括化,从而对不同深度的靶子都能很快作出调整和适应,把原理运用到不同深度的特殊情境中去。贾德说:“理论(指折射原理)曾经把有关的全部经验――水外的、深水的与浅水的经验――组织成为整体的思维体系。他们(被试)知道靶子在水中的移动速度不同,因而遇到第二种深度的水的时候就能有效地应付了。换言之,他们在理论的高度上把握理解了实际情况后就能利用概括了的经验去迅速地解决需要按实际情况作分析和调整的新问题。”
根据迁移的概括化理论,对原理了解概括得越好,对新情境中学习的迁移越好。后来,亨德里克森等人曾改进了贾德的实验。他们把被试分成三组而不是两组:第一组不加任何的原理指导;第二组被试学习物理学的折射原理,知道水、陆之间物体的位置有折光差异,目标不在眼睛所见的位置;第三组则进一步加以指导,给他们解释水越深目标所在位置离眼睛所见的位置越远。第一次实验时靶在水深6英寸处,第二次靶在水深2英寸处。实验结果表明在学习打靶时,由于二、三组被试了解原理,成绩优于第一组的机械练习;而第三组的成绩优于第二组更说明问题解决的学习与应用于新情境中的迁移,在了解原理原则与其实际应用情境的关系时效果会更好。他们不仅进一步证实贾德的理论,而且指出,概括化不是一个自动的过程,它与教学方法有密不可分的关系,如果教学方法上注意如何概括,如何思维,就会增加正迁移出现的可能性。

教师招聘

农村教师直播课
更多学习请关注微信湖北教师考试网:hubjsks