我是一位药师妈妈,在写这篇推送之前,我在个人公众号和经常混迹的妈妈圈向妈妈们进行两个问题的非正式调查:
到底是什么让你在哺乳期生病了还要硬抗?
有哪些小病是你在哺乳期不想硬抗的?
我在深夜翻着200多条评论和回答,心中感慨万千。总结了一下妈妈们的顾忌,主要以下三点:
——“对我本人来说,生病固然痛苦,但大不过那种时时刻刻要对另外一个小生命负责的压力。”
——“经历了痛苦的追奶过程,很长一段时间我全天24小时每2.5个小时就设个闹钟,定时吸奶,最担心的就是药物会使母乳量减少,又要重新开始。”
——“一旦吃了药,不幸一时半会不能喂奶,要宝宝吃奶粉,就会如百爪挠心,心理上觉得自己不是个好妈妈,内心承受每秒1000点的持续流血伤害。”
她们也都认为,如果产前产后能获得比较全面客观的信息和科普,也许能应对地更从容一点。我不能说妈妈们的担心是多余的,因为在哺乳过程中,使用的药物毫无疑问是有一部分要移行分布到乳汁当中的。但是,考虑药物移行的经过和移行分布量,对药物和哺乳的关系进行客观评价,发现妈妈们不用停止哺乳,安全性高的药物也很多。

下面的内容结合L分级,分别对此次非正式调查中妈妈们关心程度最高的感冒、过敏(花粉症等)、流感、产后抑郁、支气管哮喘一一解说,分上下两篇,供妈妈们根据需要收藏备用,今天的目录:
1 哺乳期吃药你需要做的功课
2 必须远离的影响乳汁分泌药物
3 感冒期间不影响正常哺乳
4 花粉过敏症,根据需要选择抗过敏药

NO.1哺乳期吃药你需要做的功课

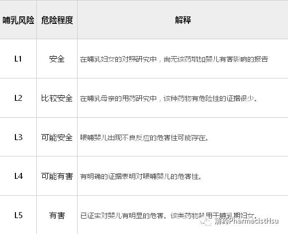
先要了解药物对哺乳的风险L分级。
哺乳和药物的评价基准之一Dr.Hale’s Lactation Risk Categories是这样进行分级的。简而言之详见下表。

一般使用啰嗦:
——相较于口服药,外用软膏、贴剂、吸入用药物是首选。
——每日服用一次的药物,在喂奶后立即使用,增加与下一次喂奶的间隔。
教程来了,到底怎么选:
1. 选择文中推荐的L分级安全性高L1和L2级药物。
之所以Dr.Hale把药物分在L1或L2级,是因为本身药物对宝宝生长发育没有影响,或者宝宝服用后不被体内吸收,或者是这个药经过乳汁分泌的量极少,不达到对宝宝产生影响的程度。
2. 选择有宝宝也能吃的儿童剂型的药物品种。
儿童可以用的你当然可以用了,如果妈妈们无法分辨,也可以直接购买儿童剂型,但要查阅说明书换算成成人剂量。
3. 尽可能选择药效持续(半衰期)时间短的。
如果妈妈们吃了非L1或L2级的药物需要停止哺乳;或者是相对保守的妈妈为了安全起见有暂停哺乳的需求,可以通过药物半衰期调整哺乳的时间。妈妈们可以去药品说明书【药代动力学】一栏去查该药的半衰期。5倍半衰期后,药物在体内基本清除,可恢复哺乳。比如某药的半衰期是6小时,用半衰期的数值乘以5,30小时之后可恢复哺乳。

4. 同类同效的不同药物是存在差异的,可根据需求(哺乳间隔或宝宝作息)和本地药品市售情况选择适合的药物。
NO.2必须远离的影响乳汁分泌药物

1. 用于缓解偏头痛的麦角胺【L4】,可怕之处在于它有降低泌乳素水平以及抑制乳汁分泌的作用,同时对小婴儿可出现胃肠功能紊乱、心血管系统不稳定等有害作用。
赛格乐(甲磺酸双氢麦角胺缓释胶囊)
麦角胺咖啡因片(酒石酸麦角胺)
2.含有左旋多巴或多巴胺受体激动剂的抗帕金森药物,左旋多巴 [L4] 、溴隐亭 [L5] 、盐酸普拉克索、罗匹尼罗也会减少乳汁分泌,哺乳期要避免。
3.避免口服复方避孕药优思明、妈富隆等,长期服用抑制泌乳。
4.需要避免的其他药物(部分)

LRC:哺乳风险级别
NO.3感冒期间不影响正常哺乳
其实很幸运,通常应对感冒症状的药物对哺乳妈妈是友好的。在大多数情况下,患有感冒的妈妈们可以一边服药一边继续母乳喂养。
这些解热镇痛药可以选择
通常情况下,针对发热,头痛,喉咙痛的症状,会使用解热镇痛药。其实大多数的解热镇痛药在乳汁中的移行分布量都很少,可选择的方案很多。其中,最安全的是对乙酰氨基酚作为有效成分药物等。
市售的解热镇痛药,布洛芬也是可以考虑的,但可能引起的出汗较多,注意水分补充。妈妈们经常询问的人气日本止痛退热药EVE A的成分主要是布洛芬,同时含有80mg咖啡因,一方面含量不高且咖啡因较少迁移到母乳,另一方面6个月以上的婴儿咖啡因的消除能力以高于正常成人,合适月龄的妈妈也可以考虑。

扶他林(双氯芬酸钠),因为不推荐在1岁以下婴幼儿中使用,哺乳期一般慎用。然而,扶他林(双氯芬酸钠),母乳中的分布量极少,半衰期也较短,也不是不可以使用。
5种常用解热镇痛药概况

LRC:哺乳风险级别
婴儿:有无儿童制剂
※若要使用扶他林,在哺乳期选择规格为25mg扶他林肠溶片剂较为合适的。

这些抗生素(抗菌药物)哺乳期可以使用
许多抗生素,也是可以哺乳期间服用。
但是也有例外,四环素抗生素(米诺环素 [L3])对婴儿(儿童)存在副作用,例如牙齿着色、骨的发育不良的可能性。尤其是目前米诺环素(美满霉素)口服广泛用于皮肤*疮痤**引起炎症的治疗,需要关注和避免。
对于那些哺乳妈妈,医生往往推荐的是安全性高的青霉素类抗生素和头孢类抗生素。目前可在儿童使用新喹诺酮类抗菌剂,妥舒沙星,在国外也供哺乳期使用。
哺乳期可以使用的抗生素举例

※阿奇霉素选择希舒美250mg较为合适。
LRC:哺乳风险级别
婴儿:有无儿童制剂
安全应对咳嗽咳痰
含有磷酸可待因[L4]成分的止咳药物,可能会导致新生儿、婴儿的呼吸抑制。可能引起类似*啡吗**中毒样症状,如嗜睡,哺喂困难、呼吸困难等事件的报告。因此,哺乳期间避免一切含有磷酸可待因[L4]药物制剂。
包括以下:
•磷酸可待因糖浆
•氨酚双氢可待因片
•复方磷酸可待因溶液
※避免一切有 “~可待因〜”的存在。
哺乳中可以使用的止咳祛痰药物

LRC:哺乳风险类别
婴儿:儿科制剂是否存在
NO.4花粉过敏症,根据需要选择抗过敏药

应对花粉过敏,可能用到的药物有抗过敏的口服药,鼻腔喷雾剂,滴眼液,还有类固醇激素口服药。
鼻腔喷雾剂,滴眼液,极少量药会被吸收进入血液,通过血液能进入乳汁的更是少之又少。哺乳期可以放心使用。
很多妈妈吐槽抗过敏药物的嗜睡与困倦!月龄大一点的宝宝,也许已经保持着完美的吃-睡-玩循环模式,但是妈妈要迎合宝宝的作息,尽量和宝宝同步;小月龄的宝宝,作息不规律,黑白颠倒,妈妈不知多久没有睡过一个整觉了,虽然很渴望能好好休息,但每隔2至3小时的按需喂养,这种副作用只能让麻麻更抓狂。
如何选择适合自己的抗过敏药物?
哺乳中可以使用口服抗过敏药物比较

说明:嗜睡的副作用不但取决于H1受体占有率也取决于与受体结合后的镇静强度。
作用效果优先:左旋西替利嗪、西替利嗪
避免困倦优先:非索非那定、氯雷他定、左旋西替利嗪
怀孕和哺乳的那段时间,我睡不好、焦虑,时常觉得非常非常累。常常过敏性咳嗽到无法入睡,老公总是说:“吃药吧,没什么大不了的。隔几顿再喂好了,你看你都存了一冰箱奶了,她什么时候喝得完?” 得益于药师的工作,我已成长为从容淡定的妈妈,但也会犹犹豫豫,掀开那台专门为存母乳买的冰柜——很长一段时间它是我们家最为重要的一件家什——不放心地又数了数袋数。是呢,全心全意爱孩子的同时,也要爱我们自己,无论和哪位妈妈分享那些曾经为母乳犯过的傻、流过的泪,对方最后都会总结道:“但我还是时常觉得很幸运”。
“嗯,我也是。”