以TD0602电路讲解,原图就不上传了,因为上传了也不清晰。
1 EMC防护电路和整流电路
• FUSE1为保险管,其规格为15A/250V,此款电磁的最高功率为2100W,AC220V其工作的最大电流为9.6A,正常状态下,不会超过保险管的正常值。电路发生异常时,如IGBT击穿,电流猛增,超过保险管的工作极限值,保管熔断,保护其他电路。C001电容的作用是EMC防护,该电容能防止电磁炉产生的高频干扰窜入电网我,干扰其他电器,又防止市电中的干扰脉冲窜入电磁炉电路,影响其工作。CNR002是压敏电阻只要外部输入电压峰值超过压敏电阻的标称耐压值,压敏电阻立即击穿,保险管熔断,保护后级电路免于过压损坏。整流桥的作用将AC220V整流成脉动直流。

2 高频谐振电路
• 市电经DR001整流后经L001加到由C003,IGBT,线盘QF-20FR,C0052组成的高频谐振回路中,具体谐振过程参考高频谐振过程。ZD801为IGBT,G基电压保护稳压二极管,保证IGBT的驱动电压不超过稳压值。此电路选用16V稳压。

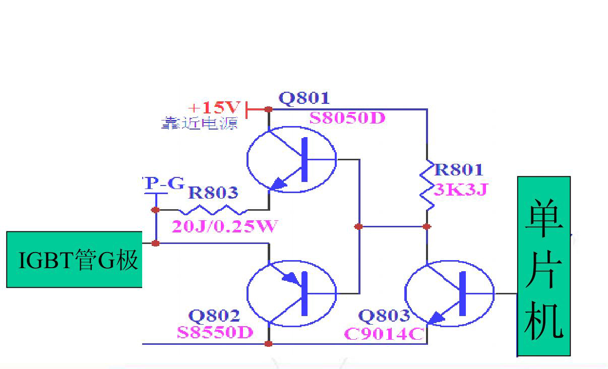
3 驱动电路
驱动方波直接由单片机的3脚输出,当单片机输出高电平时,Q803饱和导通Q801,Q802基极电压为低电平,Q801三极管截止,Q802为射随放大电路,基极为低,发射极为低。IGBT,G为低电平,IGBT截止;当单片机输低电平时Q803截止, +15V经R29加到Q801,Q802基极,Q802三极管截止,Q801三极管导通, 15V电压经Q801加到 IGBT,G极。单片机根据 不同的功率,输出不同占 空比的电压方波信号,Q803,Q802, Q801重复 上述过程。

4 同步电路反压保护电路
1. 同步:在不同功率状态下IGBT的驱动信号应当与加热线盘的状态保持协调(保持IGBT,C极为低电平时,IGBT才导通),完成协调任务的电路常称之为同步电路。当IGBT管饱和导通时加热线圈两端的电压极性为A1+,A2-,正电压经R005,与R301,R302分压后加到单片20脚,负电压经过R001,R003与R304分压后加到单片机19脚;IGBT截止时,线盘电流不能突变,给电容C3充电,线盘A2+,A1-,加在单片19脚,20脚电压反转,单片机根据不19脚20脚电压的变化,输出PWM驱动信号。

- 反压保护电路,当IGBT,C极电压高于IGBT极限值时(1200V)IGBT很容易损坏。
电路在设计时加了保护电路。当C极过高时,通过R001R,R305与R306分压后送给单片机,18脚的电压也随着升高,单片机检测到此信号时,PWM输出做调整(降功率或停止加热)以保护IGBT不会过压损坏。
5 温度检测电路
加热锅具底部的温度透过微晶玻璃板传至紧贴玻璃板底的负温度系数热敏电阻,该电阻阻值的变化也是热敏电阻与R730分压点的电压变化,即加热锅具的温度变化, 单片机12脚通过监测该电压的变化,作出相应的动作指令:(1) 定温功能时,控制加热指令,另被加热物体温度恒定在指定范围内。(2) 当锅具干烧时,加热立即停止, 并显示故障代码E6, (4) 当温度主传感器开路时,电磁炉工作延迟1分钟后,关闭功率输出;相应的功能指示灯常亮,数码管显示"E5"故障代码(若短路时,电磁炉立即检测传感器状态,并显示"E6"),蜂鸣器不鸣叫。需手动关机退出故障状态。
IGBT产生的温度透过散热片传至紧贴其上的负温度系数热敏电阻RT1,该电阻阻值的变化间接反影了IGBT的温度变化,热敏电阻与R720分压点的电压变化其实反影了热敏电阻阻值的变化,即IGBT的温度变化, 单片机通过监测该电压的变化,
作出相应的动作指令:当系统检测功率管(IGBT)温度过高(110±10℃)时,电磁炉关闭功率输出,相应的功能指示灯常亮,短路、开路时数码管显示"E2"故障代码,蜂鸣器长鸣报警,需手动关机退出故障状态。

6 高低电压监测电路
AC220V由D101、D102整流的脉动直流 电压通过R101,再经过C101、R102,R103滤波器进行滤波后的电压,送入单片机10脚,根据监测该电压的变化, CPU会自动作出各种动作指令。
1, 高电压保护:当电源电压高于 265V~285V时保护,电磁炉关闭功率输出; 相应的功能指示灯常亮,数码管显示"E3"故障代码,无鸣叫。当电源电压降至到265V~253V时,电磁炉正常工作、恢复显示正常。
2 , 低电压保护:当电源电压在低于165V~140V时保护,电磁炉关闭功率输出,相应的功能指示灯常亮,数码管显示"E4"故障代码,蜂鸣器不鸣叫。当电源电压升至到165V~178V电磁炉正常工作,恢复正常

8 电压浪涌保护电路
电压浪涌保护电路,当正弦波电源电压处于上下半周时, 由D101,D102二极管组成的桥式整流电路产生的脉动直流电压,当电源突然有浪涌电压输入时,此电压通过R603、C601耦合,经过R609分压,R606限流后,通过D601二极管加到单片机1脚,单片机检测到有浪涌电压时关闭PWM输出。停止加热。浪涌电压过后,恢复正常加热.。

9 电流浪涌保护
当浪涌电压通过IGBT时,康铜丝的电流增大,康铜丝两端压差增大,负压经R010加到LM358,2脚反相输入端。LM358,R011组成放大器,将负压放大并转换极性。此电压使D603导通,经R014加到单片机的1脚。单片机检测到有浪涌电压时关闭PWM输出。停止加热。浪涌电压过后,恢复正常加热。

10电流检测电路
当大功率时,流经康铜比的电流也大,康铜丝两端压差也大,此电压经LM358与R016组成的放大电路放大后经R017送到单片机
的16脚。当小功率加热时,流经康铜丝的电流也小,康铜丝两端的压差减小,经LM358放大后的电压也低,送入单片机16脚的电压也变低。单片机根据16输入的电压判断整机电流是否正常。VR1可调电阻,用于调节此电压的高低,用于功率调整。C010,C015为滤波电容,使输入单片机的电压不受杂波干扰.。


9 风扇电路和蜂鸣器电路
将IGBT及整流器BD1紧贴于散热片上,利用风扇运转通过电磁炉进、出风口形成的气流将散热片上的热及线盘L1等零件工作时产
生的热、加热锅具辐射进电磁炉内的热排出电磁炉外。单片机6脚发出风扇运转指令时,6脚输出高电平,电压通过R404送至Q401基极, Q401饱和导通,VCC18V电流流过风扇 Q401至地。风扇运转; 单片机发出 风扇停转指令时,6脚输出低电平, Q1截止,风扇因没有电流流过而停转, 为节约单片机的I/O口资源, 风扇电路与蜂鸣器电路共用6脚当蜂鸣器发出鸣叫时,风扇半速运转。

10 电源电路
开关电源,是采用电源芯片THX202,及很少量的外围元件组成,电源相当简洁。新型小功率单片智能电源集成电路。其封装形式为DIP8(插件),用它组成的开关电源具有市电输入电压范围宽(AC80V-285V)效率高,外围元件少等优点。+300V经二极管D500,R503限流,C500滤波后加由IC500,D501,RR500,C501组成的开关电源电路。D503输出18V电压,VCC给风扇供电,单片机等电路供电;5V经D504整流后流后加到由Q500,ZD501,C507,C508组成的稳压电路,经稳压处理,得到稳定的5V。5V给面板显示等电路提供电压。


11 按键电路
该机未采用常见的矩阵扫描方式输入操作指令,而是采用了电平比较的方式,大大节约了单片机I/O端口。单片机9脚接收电平比较信号,单片机根据此电压值来计算执行指令。该电平比较方式有一个弊端,就是某个按键漏电或短路时,会出现功能紊乱现像或者缺少某功能现像,在维修时要注意此现像。

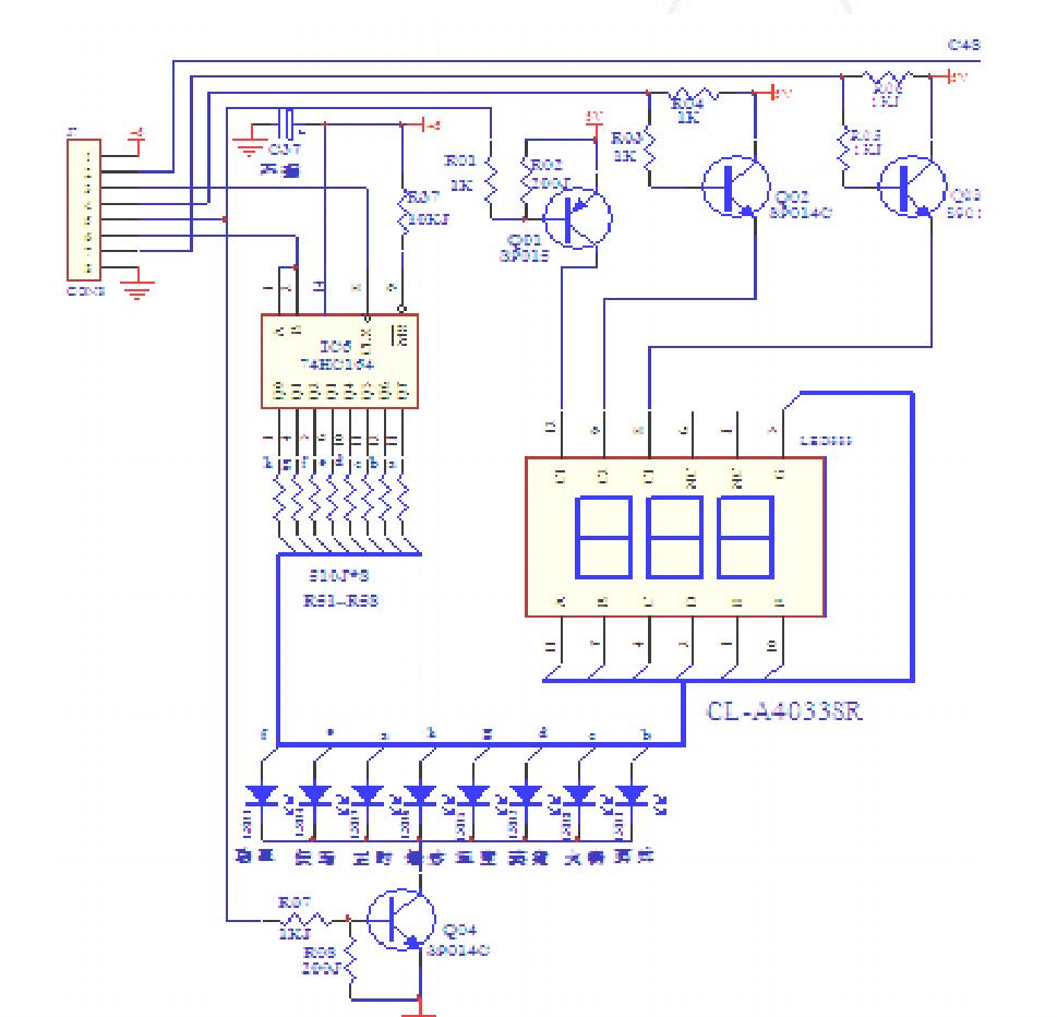
12 显示电路的功能是把电磁炉的工作情况的即时信息通过LED进行显示,使操作更加直观,单片机输出的数据信号通过CON8排线连接到操作显示电路板,显示驱动主要由集成电路74L164及外围元件组成。

13 E0故障码维修流程
• 电路故障自检功能:当电路发生故障时(线盘开路),数码管显示"E0"故障代码,蜂鸣器不鸣叫,按其他按键不响应,只响应开关键。需手动关机退出故障状态。 出现此故障时主要检修:驱动电路(三极管),谐振电容,线盘,同步电路(限流电阻),单片机。
14 E1故障码维修流程
• 无锅或锅具材质不符自检功能:当锅具直径小于12cm或材质不符时,蜂鸣器报警(鸣0.2S、停1.8S),相应的功能指示灯常亮,
数码管显示"E1"故障代码,不响应其他按键(除开关键外)。若1分钟内无锅,电磁炉自动退出,返回关机状态。 此故障为锅具(如锅具干烧后材质改变)问题,更换规定使用的锅具后,故障可排除,不用打开电磁炉机壳维修。
15 E2故障码维修流程
• 功率管(IGBT)过温保护:当系统检测功率管(IGBT)温度过高(110±10℃)时,电磁炉关闭功率输出,相应的功能指示灯常亮,(IGBT热敏电阻短路、开路时)数码管显示"E2"故障代码,蜂鸣器长鸣报警,需手动关机退出故障状态。• 1 ,热敏电阻损坏(可测试热敏电阻的阻值,室温25度时100K),送入单片机的AD值超出正常范围。
IGBT过热,散热风扇转速下降;风扇驱动电路损坏,造成散热不良使IGBT温度过高;另IGBT驱动信号变形;• 主要检修:风扇,风扇驱动电路,同步电路(电容是否有变质),IGBT驱动电路。
16 E4故障维修流程
• 电压过高过低保护: 1,当市电低于165V~140V 时,电磁炉关闭功率输出,相应的功能指示灯常亮,数码管显示"E4"故障代码,蜂鸣器不鸣叫。当电源电压升至到165V~178V时‚电磁炉正常工作,恢复正常显示。
2,当电源电压高于265V~285V时保护,电磁炉关闭功率输出;相应的功能指示灯常亮,数码管显示"E3"故障代码,无鸣叫。当电源电压降至到265V~253V时,电磁炉正常工作、恢复显示正常。 当电源超出以上范围时,保护为正常现像。当确认电源正常又出现故障代码时(误保护),为高低压监测电路到单片机的电压超出正常值。
• 主要检查:R101,R103,R102电阻阻值是否变质,C101,电容是否有击穿或变质。单片机。
17 E6故障维修流程
• 主传感器故障保护:当温度主传感器开路时,电磁炉工作延迟1分钟后,关闭功率输出;相应的功能指示灯常亮,数码管显示"E5"
故障代码(若短路时,电磁炉立即检测传感器状态,并显示"E6"),蜂鸣器不鸣叫。需手动关机退出故障状态。 出现E5时,检查R730,主传感器。 炉面过热保护或传感器短路:在任一功能工作状态下(除爆炒、煎炸功能外),系统检测到炉面温度过热(300±20℃)或主传感器短路时,电磁炉关闭功率输出;相应的功能指示灯常亮,数码管显示"E6"代码,蜂鸣器不鸣叫,不响应其他功能键,需手动关机退出故障状态。 如果是因炉面过热而出现E6,待炉面降温后即可正常使用。如炉面温度正常,检查:R730,主传感器。
18 爆机故障维修
爆机是指保险管爆断保护。现象为:通电无反映。打开机壳后应先查爆保险的原因;IGBT,整流全桥,压敏电阻,电源模块等大电流元件是否损坏。更换损坏元件后,不可盲目的加热试机,应将线盘折除,先测同步电路电压,驱动电路,单片机各脚电压,是否正常。各占电压正常后才可试机。另浪涌保护电路也应测其灵敏度,查其爆机原因。 电源损坏:测电源输入端+300V是否正常,电源的输出端5V,18V对地是否有短路。电源损坏多为IC爆裂,更换电源IC后应检电源板上的稳压管,二极管等元件是否在IC损坏时也将其损坏。第一次试机时都应在AC220V串入100W灯泡,确保不会二次爆机