马上要放假了,复习预习都要做好,以前一到买练习册的时候就很晕,看见推荐就想买,看见推荐就想买,然后买了一堆做不完,都成了摆设,现在终于可以思路清晰了。(文末有一二年级可以直接打印的语文和英语复习图片)
[心][心][心][心][心][心][心][心][心][心][心][心]
小学练习册购买结构就是:语数外+基础+加强/拓展!!!
语数外一样一本,基本就够了,无论是买哪个牌子的,就像大V们说的那样可以按自己宝贝的成绩啊~或者喜好啊~我就属于怀旧型的,所以买的去年同品牌的。因为都是一线的大品牌,有历史、有保障、不会差!买多了做不完,我们要留一定的时间给加强练习。
基础练习一定少不了口算 和 看拼音写词语。口算去年只买了53+猿辅导送的口算,今年加了“一本”,因为假期可以做完一本,学期可以做完两本,所以口算买三本基本就够用了!看拼音写词语,一般会买两本,反复练习,计划入53和一本,但都显示预售中。
加强/ 拓展,(在了解自家娃的基础上)我们家开学二年级下学期了,所以加了阅读和句型,还想加写作,但有妈妈说识字量和写字量还不达标,所以犹豫中;也有宝贝觉得自己应用需要加强,可以加一本应用。这里就是根据孩子的具体需求,以家长对孩子的了解,自由匹配!
[微风]总结一下,买练习册不要着急,要做到思路清晰,因为最了解孩子的一定是我们自己,先做好计划,避免盲目购买!语数外一样一本,基础是口算和词语,之后就是哪里不足补哪里。我家的最后清单:语+数+外+口算*3+看拼音写词语*2+阅读+句型[惊喜]
原则其实就是“适量”。买多了,山一样,像我家这种本来就不爱学习的,看到山,就更不想学了,而且不要一下子拿到孩子面前,我们要帮孩子做好规划,避免宝贝们望而生畏。
学习计划,我们是:
1.上午:语数外+阅读,(因为外语大约5分钟搞定所以加在了上午,如果感觉吃力可以放一个在晚上);
2.下午:口算2页+看拼音写词语+句型;
3.晚上:兴趣爱好走一波。
孩子觉得有盼头,才有动力,所以适当加减。
[心][心][心][心][心][心][心][心][心][心][心][心]
以上都是预习的部分,复习呢~
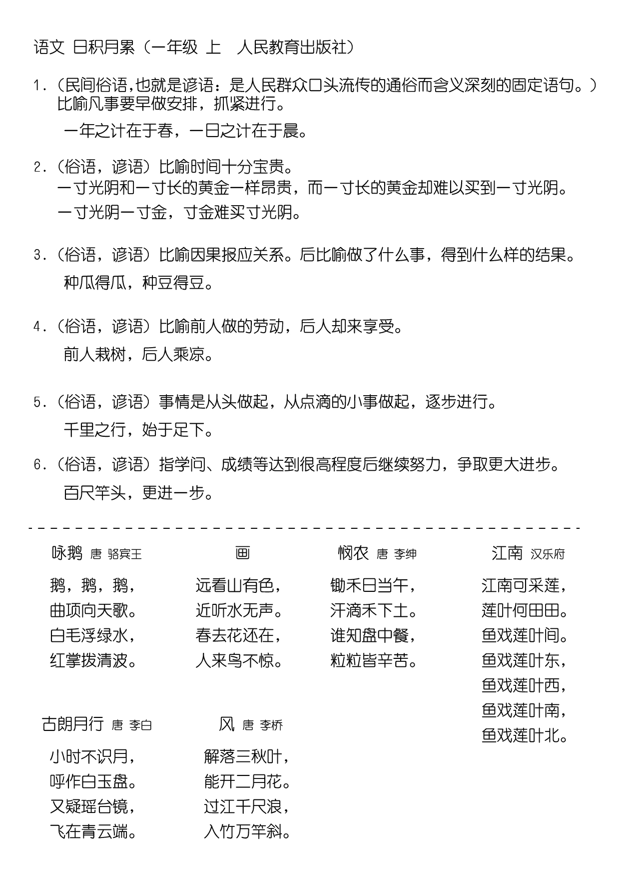
为一二年级的宝贝们整理了语文的诗词和日积月累,可以直接打印,可以把复习穿插在预习里的,时间把控在3-5天左右复习完成哦~

人教版 语文 一年级上

人教版 语文 一年级下

人教版 语文 二年级上
英语我们是北京版教材(从单词可以看出来,量在明显递增,所以好好利用这个假期,一定要尽量多地搞定单词哦),所以为宝贝们准备了可以直接打印的、默写版的英语单词表,希望能够帮到宝贝们哦~

一年级上 英语

一年级下 英语

一年级下 英语

二年级上 英语

二年级上 英语
我会经常自己总结一些同龄小朋友的基础复习资料,因为我觉得一二年级基础是关键,所以如果有需要也欢迎留言哦!