李政禹
摘要:内分泌干扰物是指可能干扰人类激素生成或活动的一类危险化学物质。
为了普及宣传关于高关注危险物质健康防护知识,本文根据欧盟化学品管理局、美国环境保护局以及美国国家医学图书馆散发的关于内分泌干扰物等信息资料,概述说明了什么是内分泌干扰物、
其存在和暴露途径、健康危害与危害机制、如何降低暴露风险以及欧盟和美国的监管动向等,并借助国际化学品安全卡和欧盟GHS分类结果对典型内分泌干扰化学物质——双酚A的基本信息进行了介绍,供各界读者研究参考。
一、内分泌干扰物的基本信息和健康危害
1、什么是内分泌干扰物?
内分泌干扰物(Endocrine Disrupting Chemicals,EDC)是指可能干扰人类激素生成或活动的化学物质。这些物质有二噁英、多氯联苯(PCBs),某些农药、医药品以及增塑剂,如双酚A(BPA)和邻苯二甲酸酯类等。
在有些塑料瓶、金属食品罐头盒的衬里、化妆品、洗涤剂、医药品、阻燃剂、食品、玩具和农药杀虫剂中可以检测出内分泌干扰物。
内分泌干扰物可能造成严重的健康影响,例如不孕症、癌症和发育障碍,如出生缺陷。但是,这些物质在哪里使用,应当采取哪些措施来保护我们的健康呢?以下分别进行说明。
2、哪里可以发现内分泌干扰物?
这些称为内分泌干扰物的化学物质大多是人工合成的,并存在于农药、金属、添加剂等材料之中,或者作为食品和化妆品中的污染物存在。
你可能会发现在日常生活用品,例如塑料瓶、玩具、金属食品罐头衬里、电子设备、化妆品、洗涤剂、阻燃剂、农药杀虫剂等中含有被怀疑是内分泌干扰物的化学物质。
此外,某些农药施用或工业生产排放的大气污染物以及受污染的食品、地下水或饮用水中也可能含有内分泌干扰物的化学物质。
3、人们接触内分泌干扰物的途径?
我们可能通过食物、饮用水和吸入空气污染物,或者通过皮肤(例如使用个人护理产品)接触到内分泌干扰物。
通常内分泌干扰物通过以下途径进入人体:
经口摄入(吞咽):进食吞咽含有内分泌干扰物的食品、饮料或药品。
吸入(呼吸):呼吸吸入被内分泌干扰物污染的空气。
皮肤接触: 用手触摸含有内分泌干扰物的产品。
4、接触内分泌干扰物会造成哪些不利健康影响?
内分泌系统是在人体神经系统与生殖、免疫、新陈代谢和行为等关键身体功能之间的复杂通信网络。即使是低浓度水平暴露接触内分泌干扰物也会影响人体健康。
研究表明,一些干扰荷尔蒙系统的化学物质会对我们的新陈代谢、生长、睡眠甚至情绪产生负面影响。
这些负面健康影响,包括男性精子数量下降和*丸睾**癌、对神经系统和免疫系统的影响以及男婴出生时患有生殖器畸形的数量增加。在一些国家高达40%年轻人中被发现,其精液质量较低,繁殖后代的能力下降。
最近的研究还表明,内分泌干扰物会影响控制身体脂肪发育和体重增加的人体系统。此外,神经行为障碍(如诵读困难、智力迟钝、自闭症和多动症)的发病率增加也与接触内分泌干扰物质有关。
有时,内分泌干扰物质造成的影响只有在接触很久之后才能显现。例如,胎儿接触这种物质,直到其成年后可能才会对健康造成负面影响。这些影响还可能被其后代继承。
概括起来,接触内分泌干扰物可能会导致:
——癌症或增加致癌风险;
——婴幼儿的发育和行为发生变化;
——发育中的胎儿发生变化;
——干扰人体的天然荷尔蒙;
——生殖器官和生殖功能发生变化;
——不孕不育和子宫内膜异位症;
——免疫系统和神经系统功能紊乱;
——心脏病和中风;
——出现哮喘。
5、化学品如何干扰内分泌系统的?
干扰内分泌系统可能以各种方式发生。有些化学品模仿天然激素,致使身体对刺激性做出过度反应(例如,一种导致肌肉质量增加的生长激素),或者在不适当时刻做出反应(例如,在不需要时产生胰岛素)。
有些化学品阻止某些受体激素发生影响(例如,正常发育所需的生长激素)。还有的化学品直接刺激或抑制内分泌系统,导致激素产生过剩或不足(例如,甲状腺活性过度或不足)。
对于发育中动物,包括人类暴露接触内分泌干扰物导致灾难性后果的实例是一种强效药物,合成雌激素——“己烯雌酚(DES)”。
在20世纪70年代初,该药品被禁用以前,医生曾错误地给多达500万怀孕妇女开出处方药己烯雌酚,以阻止她们自然流产和促进胎儿生长。
当她们的孩子长大进入青春期后,却发现己烯雌酚影响了其生殖系统的发育,并引发阴道癌。
自那时以后,美国国会修改了医药品和其他化学品的评估和法规监管程序。作为采取的一个十分重要的筛查评估步骤,法律要求建立内分泌干扰物筛查计划。
越来越多的科学证据表明,人类、家畜、鱼类和野生生物暴露接触具有内分泌干扰性的环境中化学污染物质也会显现出不利健康影响。
目前在接触较高浓度的下列化学品的人工饲养或野生生物种中已经发现这种不利健康影响:
——有机氯农药(如,滴滴涕及其代谢产物DDE);
——多氯联苯和二噁英;以及
——某些天然存在的植物雌激素。
此外,还观察到接触低剂量的内分泌干扰物的不利健康影响,例如,接触ppt数量级(10-12)浓度的三丁基锡会导致雌性海洋软体动物,如狗螺(dog whelk)和象牙螺(ivory shell)的雄性化。
据报道,对暴露某些高浓度化学污染物的人们也造成了不利健康影响。然而,在周围环境、饮用水和食物中存在的常规污染物浓度下,尚不清楚是否会对整个人群中造成这种不利影响。
据报告披露,过去的40年里人类精子质量和数量出现下降的情况,而且有报告说某些癌症(如乳腺癌、前列腺癌和*丸睾**癌)发病率增加。
这种不利影响可能都是基于内分泌的相关性,导致人们怀疑发生这些内分泌干扰效应可能有环境原因。但是关于这种影响的实际原因在科学上仍然存在一定的不确定性。
然而,对内分泌系统功能的干扰作用是毫无疑问的,尤其是在生命周期的某些高度敏感阶段(如发育、怀孕、哺乳期间),的确会造成深刻且持久的影响。
6、如何降低暴露的风险?
由于暴露接触内分泌干扰物,许多人可能面临一定的风险。对于消费者来说,消费产品、食品、饮料和药品中可能含有内分泌干扰物而造成危害。
对于育龄妇女,接触内分泌干扰物可能导致不孕不育、子宫内膜异位症和发育中的胎儿发生变化。而在婴儿和儿童发育的关键时期,内分泌干扰物可能会对其造成最大的风险。
如何降低所面临的风险呢?首先,需要对个人接触暴露情况进行评估。
(1)接触情况评估:
——你使用塑料瓶或塑料杯子吗?
——你使用塑料容器储存食物吗?
——你食用食品罐头吗?
——你使用带香水气味的消费品吗?
——你饮用被污染的水吗?
——你呼吸的空气是否被其污染?
(2)避免和应对措施 :
——仔细阅读各种产品的标签。避免使用标签上标有"香精"字样的抗菌肥皂和消费品(润肤露、防晒霜、香皂化妆品)。
——不要饮用含有双酚A的塑料瓶装水。尽可能使用玻璃容器。
—— 不要过度使用不粘锅,尤其是表面已破损的不粘锅。使用不锈钢或铸铁锅具烹饪。
——选择食用新鲜食品、冷冻食品或烘干食品(这些食品应当均不盛装在用双酚A衬里的金属罐头里)。
——不要食用可能被污染的鱼类。
——吃饭前彻底洗手。
——家中经常真空除尘和通风换气。
——购买披露其成分的清洁产品,并选择更安全的产品。
——避免使用某些杀虫剂和除草剂,或者使用无毒的替代品。
——对饮用的自来水进行过滤,定期检测饮用水中是否含有内分泌干扰物。
——对已确定的内分泌干扰化学品的生产和使用采取严格管控措施。
(3)保护儿童
——避免使用可能含有内分泌干扰物的塑料瓶、杯子和食品容器。
——避免或限制儿童使用化妆品。
7、发达国家如何管控内分泌干扰物质?
在20世纪90年代,一些科学工作者提出某些化学物质可能会干扰人类和野生动物的内分泌系统。
在实验室研究中,发现一些化学物质会干扰动物的内分泌系统,且有令人信服的证据表明,某些鱼类和野生动物的内分泌系统受到化学污染物的影响,导致发育和生殖问题。
由于其对人类或野生动物健康的影响,美国早就开始禁用了某些内分泌干扰物质。例如,1971年美国食品和药品管理局建议医生停止开处方药己烯雌酚(DES)。
1972年美国环境保护局禁止使用DDT。1977年停止生产多氯联苯,并于1979年停止进出口多氯联苯。
基于获得的上述证据,美国国会于1996年通过了《食品质量保护法(Food Quality Protection Act ,FQPA)》,对《联邦食品、药品和化妆品法(FFDCA)》和《安全饮用水法(SDWA)》进行了修正。
《食品质量保护法》 要求美国环保局对可能产生类似人体雌激素效应的化学农药进行筛查,并授权其筛查某些其他化学品及其内分泌干扰效应。
1996年10月,根据联邦咨询委员会法(FACA)的授权,美国环保局成立了“内分泌干扰物筛选和测试咨询委员会(EDSTAC)”,就国会提出的指令性要求向环保局提供咨询和建议,以便就化学品的内分泌效应问题做出监管决定。
该委员会成员花费两年时间对相关科学信息进行了彻底的审查和讨论,并征求了其他专家和公众意见后,于1998年9月向EPA提交了最终咨询报告。
1998年美国环保局在联邦登记公告上公布了其“内分泌干扰物筛查计划 (EDSP)”,拟采用两层级方法来筛选农药、化学品和环境污染物,以检测其对雌激素、雄激素和甲状腺激素系统的潜在影响。
该计划采用经过验证的化学品筛选和测试方法,来识别潜在的内分泌干扰物、确定其不良反应、剂量反应关系、评估其风险以及根据现行法律规定最终管理其风险。
这些方法或实验使得环保局能够识别和表征农药、工业化学品和环境污染物的内分泌活性(特别是雌激素、雄激素和甲状腺激素)。
EPA已经研究制定了14项“分泌干扰物筛选程序测试导则(体外和体内)”,以满足《有毒物质控制法》、《联邦杀虫剂、杀菌剂和杀鼠剂》以及《联邦食品、药品和化妆品法》关于确定一种化学物质是否可能由于干扰内分泌系统而对人类健康或环境造成风险的测试要求。
2009年美国环保局已经开始实施其关于EDC测试的政策,对相关行业发出第一项测试命令,要求其采用第一层级测试导则开展67种化学品的测试工作。
2013年公布了第一层级筛选出的第二轮化学品清单。 该清单包括已在EPA饮用水和农药计划中列为优先的109种化学物质。截止2015年EPA已公布了52种农药的第一层级筛选结果。
2014年2月,美国环保局还提出了一项关于内分泌干扰物综合性管理计划,阐述说明了 2014 年至 2019 财政年度期间拟开展的活动,并为参与内分泌干扰物筛查计划人员提供战略性指导意见。
在欧盟,根据《REACH条例》规定,当有科学证据表明一种具有内分泌干扰特性化学物质可能对人类健康或环境造成严重影响时,其可被确定为极高关注的物质(SVHCs),并列入该条例的附件XVII实施限制措施。
此外,根据《杀生物产品条例》,所有杀生物药剂的活性物质必须经过正式的内分泌干扰性评估。欧盟颁布了“杀生物产品中对人类健康和非靶生物内分泌干扰物识别标准”,该标准已经从2018年6月起施行。
根据《REACH条例》 或《杀生物产品条例》需要开展内分泌干扰性评估的物质,经欧盟化学品管理局下属的内分泌干扰物专家组讨论后,将被列入“内分泌干扰物评估名单”中。
内分泌干扰物专家组支持各成员国开展内分泌干扰物的评估工作。截止2020年1月23日,该名单中已包括了 86 种化学物质或条目。
自 2013 年 2 月欧盟开始实施极高关注物质路线图计划以来,对于《REACH条例》管控的工业化学物质,列入该评估名单就意味着该化学物质正在进行或者已经完成了对其内分泌干扰特性的非正式危害评估。
如果评估结果认为该物质具有内分泌干扰特性,则需要通过《 REACH条例》或《杀生物产品条例》的正式风险管理和决策过程进一步加以确认,然后才能采取任何管控行动。
近年来,欧盟正在从研究到法规监管等众多不同层次采取行动,积极识别判定内分泌干扰物质。越来越多的化学品由于其内分泌干扰特性而被确定为《REACH条例》监管的极高关注化学物质(SVHCs)。
例如,根据《REACH条例》规定,双酚A(bisphenol A ,BPA)由于其生殖毒性和内分泌干扰特性被列入了极高关注物质候选名单中。
人们可以在商店、公共交通和停车票据提供的销售发票中找到其踪迹。由于其内分泌干扰特性,欧盟已经禁止在热敏纸中使用双酚A作为染料显影剂[当浓度≥0.02%(质量)时]。
该项禁令已于2020年1月2日起生效,迫使企业逐步淘汰双酚A并找到更安全的替代品。自2011年6月1日起,欧盟各国还禁止在婴儿奶瓶制作中使用双酚A。
此外,邻苯二甲酸酯类是通常用于增加和维持乙烯基塑料柔韧性的增塑剂化学品。其中有四种邻苯二甲酸酯,由于其内分泌干扰的特性,已被列入欧盟极高关注物质候选名单之中。
这四种邻苯二甲酸酯为:邻苯二甲酸二(2-乙基己基)酯(DEHP)、邻苯二甲酸二丁酯(DBP)、邻苯二甲酸丁苄酯(BBP)和邻苯二甲酸二异丁酯(DIBP)。
欧盟已经对这些邻苯二甲酸酯等采取限制措施或正在制定限制措施。欧盟正在不断努力识别包括内分泌干扰物在内的危险化学品,并确保它们被更安全的替代品所替代。
二、具有内分泌干扰特性化学物质——双酚A
1、双酚A基本信息
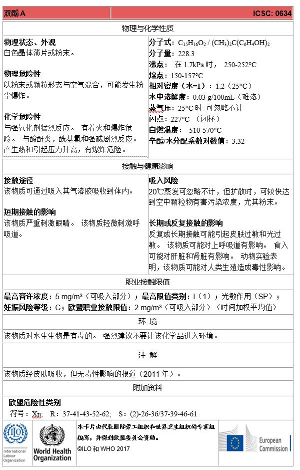
以下以双酚A(bisphenol A ,BPA)为例,借助联合国IPCS编制的国际化学品安全卡以及欧盟公布的GHS分类结果,说明该物质的基本信息。
国际劳工组织(ILO),世界卫生组织(WHO)国际专家组以及欧盟委员会合作编制的国际化学品安全卡的基本信息如下:


以下为欧盟官方发布的双酚A的GHS分类信息。

2、其他相关信息资源
关于内分泌干扰物的进一步信息,请参阅下列网址:
U.S. National Library of Medicine. Tox Town, https://toxtown.nlm.nih.gov/chemicals-and-contaminants/endocrine-disruptors
(1)什么是内分泌干扰物?
解答了与健康关注、化学品影响及实例相关的内分泌干扰问题。
(2)埃默里大学医学院儿科编. 内分泌干扰物
解答了内分泌干扰物相关常见问题,包括其化学成分、暴露及相关健康影响以及检测暴露的医学实验等。
(3)美国环境卫生科学研究院编.内分泌干扰物
提供了内分泌干扰物相关信息,包括常见问题解答、事实说明、补充信息资源和相关健康主题。该研究院调查评估了环境暴露、人类生物学、遗传学和常见疾病之间的相互作用,以帮助预防疾病和改善人类健康。
(4)美国环境卫生科学研究院编.双酚A(BPA)
提供了关于双酚A相关信息,包括双酚A如何进入人体以及接触该化学品的健康关注。
该化学品用于生产聚碳酸酯塑料和环氧树脂。该研究院调查评估了其环境暴露、人类生物学、遗传学和常见疾病之间的相互作用,以帮助预防疾病和改善人类健康。
参考文献
[1] U.S. National Library of Medicine.Tox Town , [2020-1-24], https://toxtown.nlm.nih.gov/chemicals-and-contaminants/endocrine-disruptors
[2] USEPA. What is Endocrine Disruption? , [2020-1-24], https://www.epa.gov/endocrine-disruption/what-endocrine-disruption
[3] ECHA. Endocrine disruptors and our health, [2019-10-24], https://chemicalsinourlife.echa.europa.eu/endocrine-disrupters-and-our-health
[4] USEPA. Endocrine Disruptor Screening Program (EDSP) Overview, [2020-1-26], https://www.epa.gov/endocrine-disruption/endocrine-disruptor-screening-program-edsp-overview
[5] German IFA. GESTIS substance database, [2020-1-25], http://gestis.itrust.de/nxt/gateway.dll/gestis_en/000000.xml?f=templates&fn=default.htm&vid=gestiseng:sdbeng
[6] ILO/WHO. International Chemical Safety Cards, [2020-1-25], https://www.ilo.org/dyn/icsc/showcard.display?p_lang=en&p_card_id=0634&p_version=2