串口,对于从事电子行业的朋友应该再也熟悉不过了,它是一种非常通用的设备通信的协议,大多数台式机箱都有RS232-DB9的接口,而且还有多个USB接口。笔记本电脑通常只有3个USB口,而没有DB9端口,如果想使用串口功能,只能使用USB-TTL模块。
如果需要多个串口时,就要占用多个USB口,再加上鼠标、调试器等,PC提供的USB口就不够用了。
本文分享几种使用 单USB口转多路串口 的方案,串口之间相互独立,互不干扰。
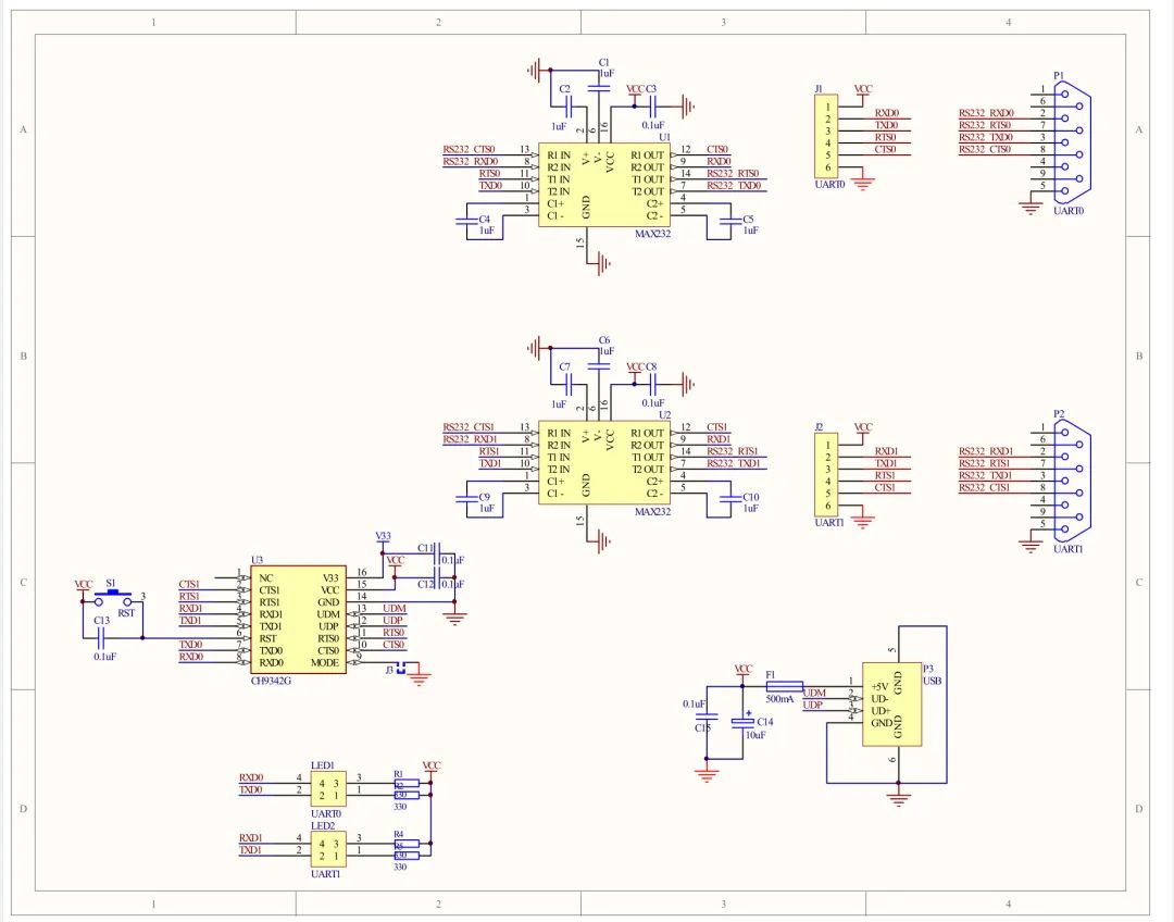
01.【CH9342单芯片实现双串口】
如果你最多只需要两路串口,那么CH9342是个不错的选择,它是一款单路USB转双串口芯片,提供两组全双工的9线异步串口UART0/1,用于为计算机扩展异步串口,或者将普通的串口设备升级到USB总线。

应用电路:

评估板:

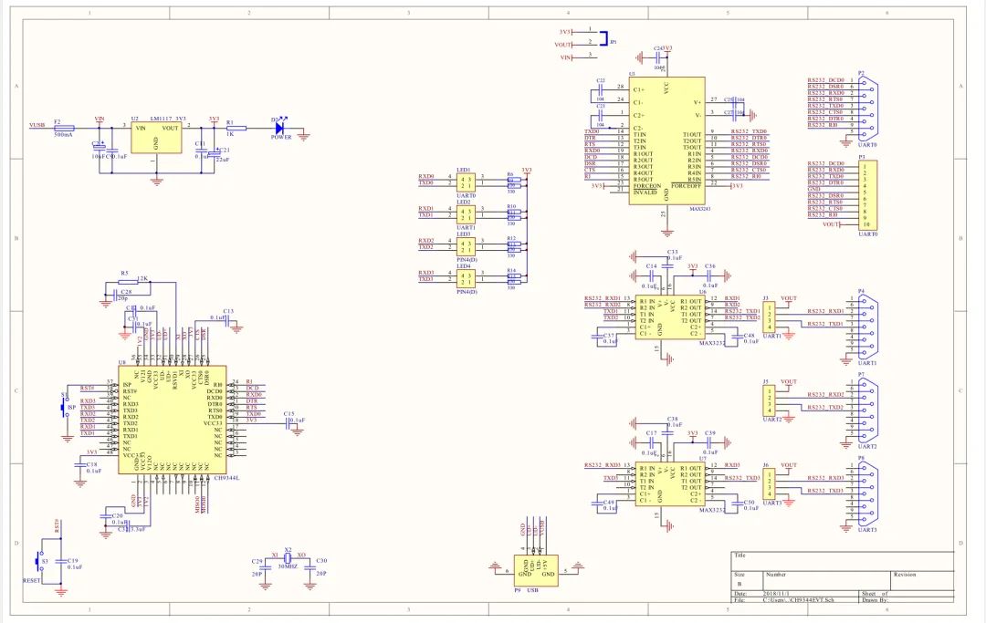
02.【CH9344单芯片实现4路串口】
如果两路串口不够用,不用担心,我们还有4路串口芯片,CH9344是一款单路USB转4串口控制芯片,提供4组全双工的异步串口UART0/1/2/3,用于为计算机扩展异步串口,或者将普通的串口设备升级到USB总线。
外部只需要一个30M的晶体和少量的电容即可使用,支持波特率1200-7.8125Mbps,LQFP-48封装。

应用电路:

评估板:

03.【CH934X+CH438实现多串口】
如果需要更多的串口,可以试试CH934X配合CH438的方式。CH943X是USB转多串口控制芯片,主要负责处理USB接口所有数据传输,并通过并行接口操作CH438,实现多个串口数据的接收和发送。
安装好驱动后,插入USB转串口模块,在电脑上会出现多个串口,这些串口操作方式上和电脑自带的串口一模一样,各个串口相互独立,互不干扰。USB转多串口应用图如下:

N可以为2、4、8、16,波特率支持1200-921600bps,各个串口操作与电脑自带硬件串口一模一样,相互独立,互不干扰。在官网上并没有找到相关的应用资料,可能需要联系厂家获取资料。
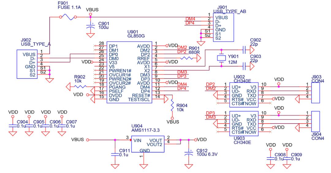
04.【GL850G + 串口芯片实现多路串口】
有了4路串口芯片,如果你想要6路、8路、12路、16路串口芯片怎么办呢?很简单,只需要加一片USB Hub芯片即可。GL850G是一款USB 2.0 HUB芯片,市面上很多USB扩展器就是基于这款芯片的,它最多可以把1个USB口扩展为4个USB口。
为了支持串口功能,我们需要然后在扩展出的每个USB口上,再加一片USB-TTL芯片,串口芯片的选择就多了,单路串口有国产CH340/CH341系列,国外的FT232,PL2303,CP2102等等,这几款串口芯片的价格相差较大,最大支持的波特率也有区别,根据自己需要选择。多路串口的有,2路串口的CH9342,4路串口的CH9344芯片。
如果你要实现多路串口,可以参考以下组合方案:
- 6路串口:GL850G + 3片CH9342
- 6路串口:GL850G + 1片CH9342 + 1片CH9344
- 8路串口:GL850G + 2片CH9344
这里分享一种基于GL850G的两路串口扩展 + 1路USB的应用方案。GL850G最多支持扩展4路USB,我只使用了其中的3路,其中2路为串口,另外1路为母头USB,可用于两个模块的级联,或者用于连接调试器、鼠标键盘等USB设备。

成品图

其中CH340E是MSOP-10封装的,在CH340系列中是体积最小的了。另外沁恒最近又新出了SOP-8封装的CH340N,只有8个引脚。
CH340系列

串口芯片选型

05.【总结】
GL850G Hub芯片+串口芯片的应用方式比较灵活,可以在扩展串口的同时,扩展USB口。而CH9344应用电路比较简单,只需要单芯片就可以实现4路串口。以上几种方案选择,要综合考虑芯片价格、串口数量、波特率范围等,当然,如果是自己DIY制作,用于平时调试使用,其实都无所谓了。