面游风(脂溢性皮炎)中医诊疗方案
一、诊断
(一)疾病诊断
1.中医诊断标准
参照中华人民共和国中医药行业标准《中医病证诊断疗效标准》(ZY/T001.8-94)、《中医外科学》(李曰庆主编,中国中医药出版社,2007 年)。
(1)面部皮损处多为淡红色或黄红色如钱币状斑片,上覆油腻性鳞屑或痂皮。干性皮脂溢出,多见干燥脱屑斑片。自觉瘙痒。
(2)常发于头面、鼻唇沟、耳后、腋窝、上胸部、肩肿部、脐窝及腹股沟等皮脂溢出部位。
(3)多有精神易兴奋,皮脂分泌异常或有偏食习惯。
2.西医诊断标准
参照《临床诊疗指南-皮肤病与性病分册》的诊断标准(中华医学会编著,人民卫生出版社,2012 年), 皮肤性病学》第七版(张学军主编,人民卫生出版社,2010 年)。
(1)临床特点
①皮损初起为毛囊性丘疹,逐渐扩大融合成暗红色或黄红色斑,被覆油腻鳞屑或结痂,可见渗出、结痂、糜烂并呈湿疹样表现,伴有不同程度瘙痒。
②好发于头面部及胸背等皮脂溢出部位。
③本病慢性经过,可反复发作。
(2)辅助检查
真菌镜检:可见菌丝或孢子。Auspitz 征及束发征(阴性)。
(二)证候诊断
1.血燥证:皮损为淡红色斑片,皮肤干燥,有糠秕状鳞屑,瘙痒剧烈,头发干燥无光甚至可见脱发。舌质红质干,苔白或少苔,脉弦或细数。
2.湿热证:皮损为潮红斑片,有油腻性痂屑,并有渗出、糜烂、结痂,瘙痒遇热加重。舌质红,苔厚腻,脉滑或滑数。
二、治疗方法
(一)辨证选择口服汤剂、中成药
1.血燥证
治法:养血润燥、祛风止痒。
推荐方药:当归饮子加减。当归、生地、白芍、川芎、何首乌、荆芥、防风、苦参、白鲜皮等。风热血燥加桑白皮、地骨皮、僵蚕等;阴虚血燥加知母、麦冬、天冬、夜交藤等。
中成药:当归苦参丸、润燥止痒胶囊等。
2.湿热证
治法:疏肝健脾、清热除湿。
推荐方药:四妙丸加减。苍术、牛膝、黄柏、薏苡仁、陈皮、半夏等。热重于湿加栀子、龙胆草、柴胡等;湿重于热加茯苓、冬瓜皮、赤小豆等。
中成药:二妙丸、四妙丸、龙胆泻肝丸、芩连片等。
(二)外治法。
1.外洗疗法
湿性皮损可用香附、侧柏叶、土槿皮、肉桂、丁香、皂角、透骨草等与洗发香波混匀后局部外洗,隔日 1 次。或者姜黄消痤洗剂外洗,隔日 1 次。
2.外搽疗法
①干性皮损可用苦蛇酊、重楼解毒酊、白屑风酊或外搽,日 2 次。
②干性皮损可用青黛膏、青鹏膏等外搽,日 2~3 次。
3.湿敷疗法
湿性皮损,少量渗出者应用马齿苋、苦参、黄柏、苍耳子、野菊花、大青叶、龙葵、丁香等中药煎水局部湿敷。每次 20~30 分钟,2 次/日。
(三)针灸疗法。
1.血燥证:取膈俞、血海、风池、曲池穴,用平补平泻法活血祛风。
2.湿热证:湿重于热:选足三里、丰隆、三阴交、阴陵泉、天枢穴。丰隆、三阴交、阴陵泉、天枢用毫针泻法,足三里用灸法。热重于湿:选太冲、阳陵泉、日月、期门、风池毫针泻法。
(四)健康指导
1.饮食调理:注意营养饮食,以水果、蔬菜等清淡之品为主,少食油腻、辛辣食物、忌烟酒浓茶咖啡等。
2.生活起居:生活规律,睡眠充足,保持大便通畅。
3.皮肤护理:避免搔抓,不用刺激性强的肥皂洗涤。
4.情志调摄:保持心情乐观,释放心理压力,避免情绪过激。
三、疗效评价
(一)评价标准
参照中华人民共和国中医药行业标准《中医病证诊断疗效标准》(ZY/T001.8-94)。
皮损综合疗效评价标准:
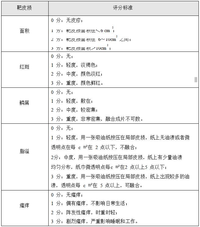
以皮损形态、靶皮损面积、皮损瘙痒程度为总积分。
①临床痊愈:治疗后积分较治疗前下降≥95%;
②显效:治疗后积分较治疗前下降≥70%;
③有效:治疗后积分较治疗前下降≥30%;
④无效:治疗后积分较治疗前下降<30%。
(二)评价方法
治疗前后,根据皮损形态、靶皮损面积、皮损瘙痒程度等进行皮损综合疗效评价。
应用尼莫地平法计算,计算公式:[(治疗前积分-治疗后积分)/治疗前积分]×100%。

声明:内容来源于国家中医药管理局。
编辑:竹叶
审核:虫哥