
说到学区房
从九年义务教育的角度讲
每所房子都是学区房
但我们一谈到公办热门小学的学区房
大家第一个想到的词可能就是“贵”!
家长们往往不惜花费重金购置!

学区房
已经成为孩子上名校的硬件产品
父母们为了不让孩子输在起跑线上
在热播电视剧《虎妈猫爸》里
剧中“学区房”戳中年轻爸妈的痛点

全家人省吃俭用
不惜砸锅卖铁也要买学区房
“于是”愈炒愈热...
当然了艺术源于生活而高于生活
也是从侧面反映了社会的现实情况

但是现在!
学区房可能要凉了!
▼
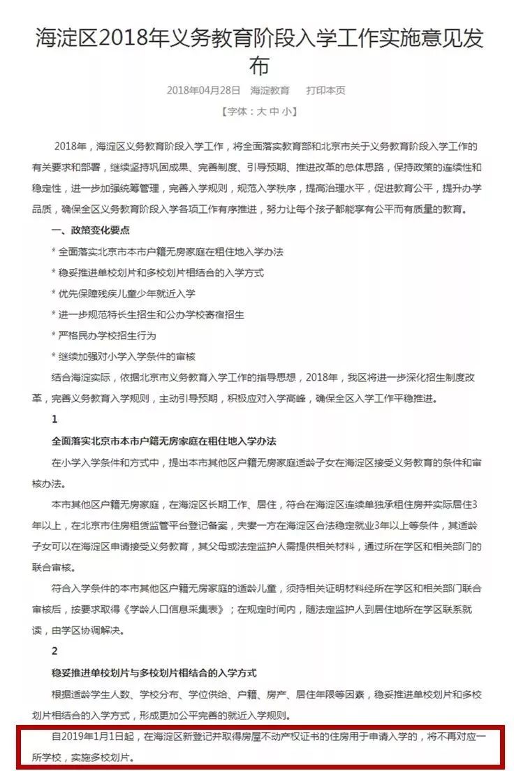
近日,北京海淀区突然甩出重磅*弹炸**:自2019年1月1日起,在海淀区新登记并取得房屋不动产权证书的住房用于申请入学的,将不再对应一所学校,实施多校划片。
也就是说,2019年以后新买的房子将不再对应固定的学校。“多校划片”就是一个小区对应多个小学初中,让买了学区房的家庭也不确定到底能上哪个学校,目的是通过这种方式为学区房降温,把就近入学落到实处。

海淀区宣布,自2019年1月1日起,在海淀区新登记并取得房屋不动产权证书的住房用于申请入学的,将不再对应一所学校,实施多校划片。”也就是说,2019年以后新买的房子将不再对应固定的小学,要实施多校划片。
丰台区:2017年9月1日起,丰台区就逐步实行购置“二手房”的房主子女通过多校划片派位方式入学。朝阳教委规定,2017年6月30日后取得的不动产权证书所对应的实际居住地址不再对应一所学校,适龄儿童依据实际居住地址登记入学将参加所在片区的统筹分配。
东城区:也着手限制新购“学区房”的登记入学,“入学登记的实际居住房屋不动产权证书为2018年6月30日后取得的家庭,自2018年起该家庭适龄儿童将通过电脑派位方式安排入学。”
意味着:无论你是不是学区房,只要在被划片区范围内,子女都可以入学,享受同等权利。即使买了学区房,孩子可能被“电脑派位”到其他学校,这也引起了各家长热议。

那么
当前常州学区房是什么状况?
↓↓↓
常州部分热门小学一览
小编罗列了常州主城区重点、热门小学地图。地图上的部分学校名称代指教育集团,由于篇幅有限若有遗漏,欢迎指正!

2018年各校施教范围
常州天宁、钟楼、新北、武进四大区各重点公办小学最新施教范围如下:

【点击查看大图】
重点公办小学周边代表小区
截至去年10月份,常州部分重点公办小学周边房价如何?我们选取了具有代表性的小区价格供大家参考。

北京作为全国楼市的风向标,具有很大的样板作用。北京突然出手,打响公平教育第一枪,很有可能引发全国一片效仿的风潮。未来,如果其他城市一致跟随,学区房可能将会大大降温。再次印证了房子是用来住的,不是用来炒的!淡化学区房,让教育和房产彻底脱钩!
最后,我们希望,让房子归房子,让教育归教育。让房子真正回归到居住属性,不再背着学区的光环。
让更多的家庭早日解放
让教育来的更加公平一些!