
大家好啊,今天是布洛芬娜~
在之前有关体检和妇科知识的文章中总是和大家提到 HPV 和宫颈癌,但只是和大家说了宫颈癌筛查很重要、推荐打 HPV 疫苗来进行预防,但没有特别详细地和大家聊过。
所以在一些细节上,大家会有些小问题,甚至一和「癌」联系起来还有点儿害怕。
那我们今天就来和大家说说「宫颈癌」以及如何判断是否得了宫颈癌,还有最关键的如何预防。

什么因素与宫颈癌发病相关?
在开头需要提醒大家,下面提到的这些都只是相关因素,而「存在相关因素 ≠ 一定会得病」。
就好像吸烟是肺癌的相关因素,但不是所有肺癌都是因为吸烟导致的晓得伐。只是提示大家这些因素如果出现在日常生活中需要关注或者避免,大家不要自己吓自己。

图片来源:giphy.com
HPV 感染
90% 以上的子宫颈癌与 HPV 的长期持续感染有关,这其中约 70% 与高危型 HPV 16、18 型相关。剩下的还有一些 HPV 高危型包括31、 33、52、58 型等。
这种高相关性是宫颈癌筛查很重要也很有效的基础依据。换句话说,只要定期规律地进行筛查,约有 90% 的概率可以避免因忽视导致的 HPV 长期感染,提醒患者可以及时预防、治疗、治愈癌前病变,大大降低宫颈癌的发生几率。
*行为性**及分娩次数
HPV 有多种分组,根据侵犯部位可以简单分为皮肤和黏膜两类。其中和宫颈癌相关的是感染黏膜类,而这类 HPV 病毒的传播途径中最易感染的一种就是性传播。
所以在宫颈癌的相关因素中,多个*伴侣性**、初次*生活性**年龄过小 (<16岁)、过早分娩、分娩次数多,均与子宫颈癌的发生有关。
其他
剩下的就是和大多数癌都有相关性的点了,比如吸烟和身体免疫系统出现问题。
所以啊大家,烟,能戒还是戒了吧……

图片来源:giphy.com
如何判断是否得了宫颈癌
虽然上面和大家说了 HPV 感染≠患宫颈癌,但如果见到检验单上的「阳性」,搁谁谁不心里咯噔一声Σ(゚д゚lll)。
所以,仔细阅读下文,下面就是解除恐慌的时刻。
HPV 阳性 = 宫颈癌?
不是。
已经感染了 HPV、检验结果是阳性不用恐慌,高危型的阳性也不用恐慌。重申一遍,HPV 感染是宫颈癌的相关因素,这不代表感染 HPV 就一定会得宫颈癌。
而且也不是感染情况都有宫颈癌风险,只有在长期持续感染高危型 HPV 病毒的时候才应该注意。
检查出阳性后该怎么做?
针对宫颈癌的体检是建议 HPV 和 TCT 细胞学检查一起做的,出现「阳性」也要分不同情况,不能一概而论。
如果是第一次检测出 HPV 阳性,但是 TCT 的细胞学检查没有异常,也没有其他的伴随症状,那就可以在一年后再次进行复查。理论上是没有问题的,因为 70-80% 的 HPV 感染是可以通过自身免疫系统在 1-2 年中自行转阴的,很大可能在复查的时候就发现它已经转阴了,不用紧张,当然,要是很紧张的话,也可以亲自咨询医生,看看是否有必要去做额外的检查。
如果是第一次检测出 HPV 阳性,同时 TCT 检测有异常,那么需要携带两份检测报告找医生就诊,明确病情。
如果不是第一次检查出阳性,那么建议携带之前的检验结果一起就诊,方便医生明确是否为同类型 HPV 的长期持续感染,以及是否需要进行一些辅助诊断的检查。
「长期持续感染」的诊断请交给医生来进行判断,不要自己下定论。就算有治疗需要也要根据医生指导选择辅助药物。
要知道仅仅只有 HPV 阳性并不是一种疾病,千万不要偏听偏信一些小诊所和小机构的恐吓和「神方妙药」。
临床判断宫颈癌的依据——「三阶梯程序」
而且就算是高危型的长期持续感染也不能拍板确诊是宫颈癌了。
想要确诊宫颈癌,当然不是病人主诉说「我感觉/我认为我可能得了宫颈癌」就行的,临床上会走这个三阶梯程序:
-
筛查:子宫颈细胞学检查 (TCT) 和 (或) 高危型 HPV DNA 检测
-
助诊:阴道镜检查
-
确诊:子宫颈活组织检查
以上细胞学和病理的检验结果也会作为医生后续设计手术和治疗方案的依据。

如何预防宫颈癌的发生
那么在知道了宫颈癌与什么相关和怎么判断之后,重点就来了,对于我们同学来说,该如何做好预防呢?
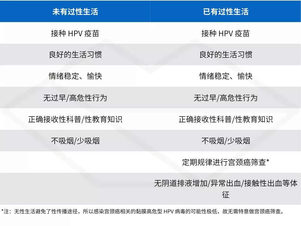
关于这点,后台最多的提问就是「我现在单身还有没有必要去做筛查啊?」,所以今天就分以下两种情况来讲:
-
未有过*生活性**:接种 HPV 疫苗,保持良好的生活习惯。因为感染宫颈癌相关的 HPV 的可能性极低,也就无需特意去做宫颈癌筛查了;
-
已有过*生活性**:除疫苗和生活方式外,还需定期进行宫颈癌筛查,留意体征,及时就诊。
下面详细说一下上面提到的几种预防方式。
接种 HPV 疫苗
HPV 疫苗已经可以在国内接种了,目前有 2、4、9 价三种。区别在于 2 价疫苗只包含最重要的两种高危型 (16/18),而 4 价和 9 价还覆盖了部分高危型和一些低危型。
但并不是说一定要接种 9 价疫苗才行,大家也知道目前国内接种 HPV 疫苗是有年龄限制的,2、 9 价的年龄上限分别为 25、26 岁,4 价为 45 岁。不考虑在大陆以外地区接种的话,还是推荐大家根据自身情况尽快选择疫苗进行接种。
保持良好的生活习惯
没错,「好好吃饭、好好休息、好好锻炼、保持身心愉悦」就是一块砖,也适用在宫颈癌的预防上。
除此之外,需要特殊注意的就是希望大家都能够有意识地多学习健康知识,加强自己对「性知识」的了解,在日常生活中拒绝高危*行为性**,以便更好、更安全地享受*生活性**呐。
定期进行宫颈癌筛查
只要有过*生活性**的同学,无论现阶段有没有感染 HPV,都需要定期复查 HPV 和 TCT,这也是我们之前推荐过的体检项目了。
没有感染当然好,图个安心放心;就算发现阳性,感染后的定期复查能够帮助阳性人群及时知晓是否转阴,是否发生了宫颈病变(癌前病变),有利于及时接受正规治疗,有极大几率可以完全治愈,阻断宫颈癌的发生。

出现以*体下**征需及时就诊
只有 HPV 感染一般不会出现特殊体征,但是如果已经出现宫颈病变,则可能出现以下情况:
-
阴道排液增加(白色或血性,稀薄如水),伴或不伴臭味
-
*生活性**、妇科检查后发生接触性出血
-
经期延长、经量增多
-
绝经后不规则阴道流血
如果发现上述情况的存在,一定要及时就医,千万不要因为「应该没什么大事没准儿过一阵自己就好了」的心理而错过最佳治疗时间。
宫颈癌 check list
最后,宫颈癌作为少有的可以通过疫苗和筛查极大程度降低发生率和死亡率的癌症,最关键的还是要做好预防,尽量避免接触相关致病因素。
所以今天给大家做了一个宫颈癌预防小清单,大家可以对照着打个✔️,看看自己还有哪点没有完成需要多加注意:

今天和大家说了宫颈癌相关的方方面面,同让女生们闻之色变的还有乳腺癌。
关于乳腺癌坊间传闻就更多了:胸越大越容易得乳腺癌,穿钢圈内衣、隆胸、肥胖会增加乳腺癌风险……真真假假难以分辨。

公布一下上周宠粉时间的中奖读者:微信名「样鸣凤」「狂歌五柳前」「北瓜点点」「Llllhn.」「her」「若水」。这几位同学看到后,一周内把姓名、地址和联系方式留言到本文下面,并备注「宠粉时间中奖」哦~

想看更多「妇科常识」
过1000继续安排