近期细菌性阴道炎咨询客户较多
今天给大家科普一下
记得收藏

细菌性阴道炎有什么表现?
10%-40%的患者没有临床症状,有症状的患者主要表现为阴道分泌物增多,有鱼腥味,稀薄色黄,可伴有轻度外阴瘙痒或烧灼感;
细菌性阴道炎为什么容易复发?
细菌性阴道炎是指阴道内乳杆菌减少或消失,兼性厌氧菌及厌氧菌增多,而导致的阴道感染。
由于阴道内乳杆菌的减少,很难再重建阴道的正常菌群,致病菌增多,复发率就较高,治疗1个月后,20%复发,3个月后40%复发,1年后60%复发。
细菌性阴道炎的病因?
1、接触被细菌污染的公共物品。比如坐便器、浴盆、泳池、毛巾。
2、性接触。比如*生活性**混乱,或者同房前清洁不到位。
3、使用抗生素。抗生素改变了阴道内环境,导致加特纳菌和厌氧菌等细菌的大量繁殖。
4、滥用药用洗液。药用洗液破坏了阴道酸碱环境,导致加特纳菌和厌氧菌等菌的大量繁殖。
5、不良生活习惯。如长期吸烟、多次妊娠、月经期*交性**。
6、手机。妇科手术、宫内节育器等。
细菌性阴道炎一直治不好怎么办?
细菌性阴道炎如果一直治不好,临床上就要判断 病人是否存在其他原因,做生殖道其它病原体感染检测,明确是否合并支原体感染、淋球菌感染、衣原体感染。此外建议夫妻一起检测治疗,且治愈前禁止同房,避免反复交叉感染。

您是哪种类型的感染?
如果有合并上述病原体感染,常规药物没有治疗效果,需要服用有针对性的抗生素,才能够达到治疗目的。
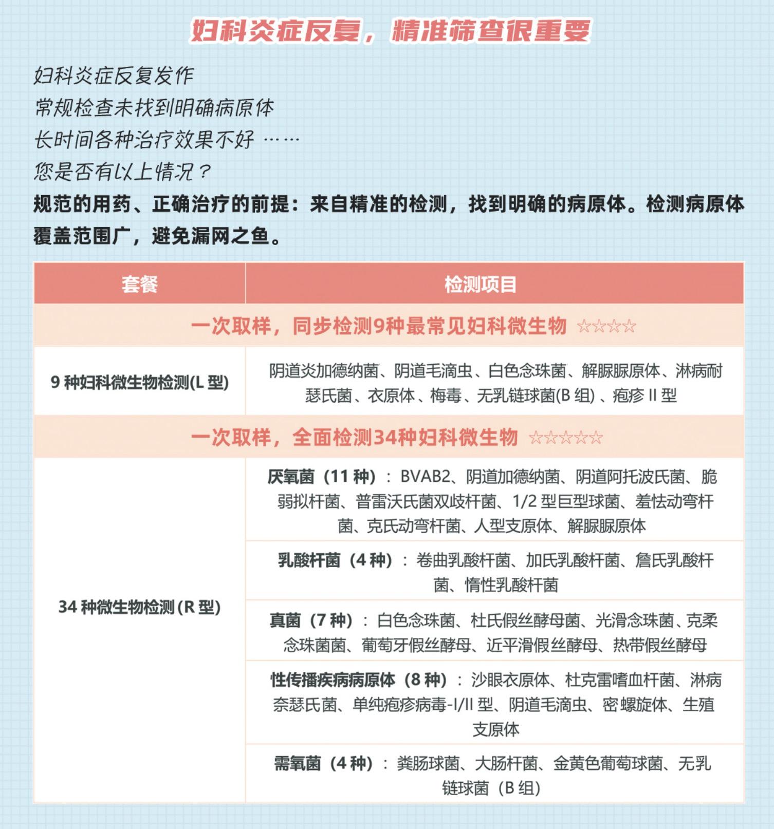
针对细菌性阴道炎 都安全居家检测有哪些优势?
查了很多次没找到原因?妇科问题反反复复?
您或许需要更深度的妇科微生物检测!查的准,才能治得好!女性下生殖道为开放性腔道,是人体内重要的微生态区,正常育龄妇女阴道内有200种微生物。这些微生物在阴道内形成生态平衡。常规检测--检测范围有限,分类简单,缺乏特异性。对于稍显复杂的疾病就难以发挥作用,造成反复发作,治疗无果。

都安全作为大族控股旗下医疗品牌,国内居家检测的引领者,提供两性健康全流程问诊—检测—开药等一站式服务,推出“妇科微生物菌群精准检测”--- 一次检测,可以明确查出9种/34种阴道炎病原微生物,并精准定位到菌群的科属种 ;
· 准确度、重现性、特异性均在95%以上;
· 在家采样、操作简单、安全无创,邮寄实验室检测;
· 检测结果明确病原菌、对症治疗、提高治愈率,降低复发率。
· 检测完成后由专业妇科医生进行报告解读,指导用药建议。
