【考试要求】
1.理解样本点和有限样本空间的含义,理解随机事件与样本点的关系;
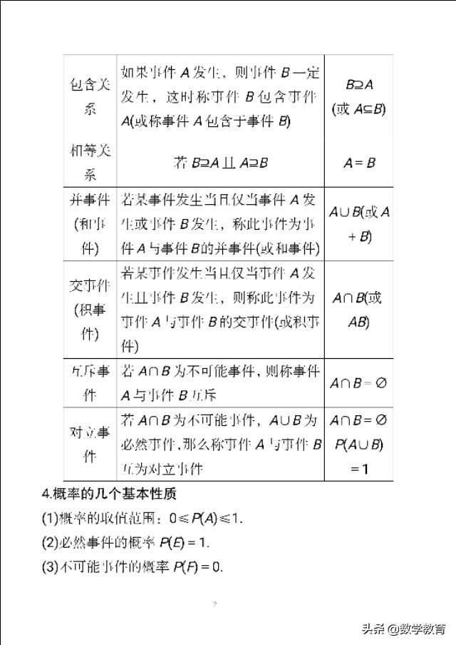
2.了解随机事件的并、交与互斥的含义,能结合实例进行随机事件的并、交运算;
3.理解概率的性质,掌握随机事件概率的运算法则;
4.会用频率估计概率.
【知识梳理】
1.样本点和样本空间
随机试验的每一个可能的结果称为样本点,记作ω;随机试验的所有样本点组成的集合称为样本空间,记作Ω.



【微点提醒】
1.任一随机事件A都是样本空间Ω的一个子集,称事件A发生当且仅当试验的结果是子集A中的元素.
2.从集合的角度理解互斥事件和对立事件
(1)几个事件彼此互斥,是指由各个事件所含的结果组成的集合的交集为空集.
(2)事件A的对立事件所含的结果组成的集合,是全集中由事件A所含的结果组成的集合的补集.
3.概率加法公式的推广




【规律方法】 1.在具体问题的研究中,描述随机现象的第一步就是建立样本空间.关于样本空间的几点说明:
(1)样本空间中的元素可以是数也可以不是数;
(2)样本空间中的样本点可以是有限多个的,也可以是无限多个的.仅含两个样本点的样本空间是最简单的样本空间;
(3)建立样本空间,事实上就是建立随机现象的数学模型.因此,一个样本空间可以概括许多内容大不相同的实际问题.例如只包含两个样本点的样本空间Ω={H,T},它既可以作为抛掷硬币出现正面或出现反面的模型,也可以作为产品检验中合格与不合格的模型,又能用于排队现象中有人排队与无人排队的模型等.


【规律方法】 1.准确把握互斥事件与对立事件的概念:
(1)互斥事件是不可能同时发生的事件,但也可以同时不发生;(2)对立事件是特殊的互斥事件,特殊在对立的两个事件不可能都不发生,即有且仅有一个发生.
2.判别互斥事件、对立事件一般用定义判断,不可能同时发生的两个事件为互斥事件;两个事件,若有且仅有一个发生,则这两个事件为对立事件,对立事件一定是互斥事件.

考点三 随机事件的频率与概率


【规律方法】 1.概率与频率的关系
频率反映了一个随机事件出现的频繁程度,频率是随机的,而概率是一个确定的值,通常用概率来反映随机事件发生的可能性的大小,有时也用频率来作为随机事件概率的估计值.
2.随机事件概率的求法
利用概率的统计定义求事件的概率,即通过大量的重复试验,事件发生的频率会逐步趋近于某一个常数,这个常数就是概率.
【提醒】 概率的定义是求一个事件概率的基本方法.



【规律方法】 1.求解本题的关键是正确判断各事件之间的关系,以及把所求事件用已知概率的事件表示出来.
2.求复杂的互斥事件的概率一般有两种方法:一是直接求解法,将所求事件的概率分解为一些彼此互斥的事件的概率再求和;二是间接法,先求该事件的对立事件的概率,再由P(A)=1-P()求解.当题目涉及“至多”、“至少”型问题,多考虑间接法.


【反思与感悟】
1.随机试验、样本空间与随机事件的关系
每一个随机试验相应地有一个样本空间,样本空间的子集就是随机事件.
2.对于给定的随机事件A,由于事件A发生的频率fn(A)随着试验次数的增加稳定于概率P(A),因此可以用频率fn(A)来估计概率P(A).
3.对立事件不仅两个事件不能同时发生,而且二者必有一个发生.
4.求复杂的互斥事件的概率一般有两种方法:
(1)直接法:将所求事件的概率分解为一些彼此互斥的事件的概率的和,运用互斥事件的概率加法公式计算.
(2)间接法:先求此事件的对立事件的概率,再用公式P(A)=1-P(),即运用逆向思维(正难则反).
【易错防范】
1.易将概率与频率混淆,频率随着试验次数变化而变化,而概率是一个常数.
2.正确认识互斥事件与对立事件的关系,对立事件是互斥事件,是互斥事件中的特殊情况,但互斥事件不一定是对立事件,“互斥”是“对立”的必要不充分条件.
3.需准确理解题意,特别留心“至多……”“至少……”“不少于……”等语句的含义.








