2017春运火车票今起开售 附:全国各站放票时间一览 2017春运最大的变化是,火车票预售期由春节前60天缩短至30天。2017年春节在一月底,春运车票的预订大幕已经开启。不少人提前安排春节出行,只为抢到一张炙手可热的回家车票。那么2017年春运什么时候开始?12306火车票放票时间是几点,全国各站放票时间是什么时候?下面中金网小编为大家一一解答。
2017年春运时间:1月13日~2月21日(农历十二月十六~正月廿五)
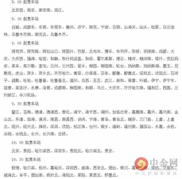
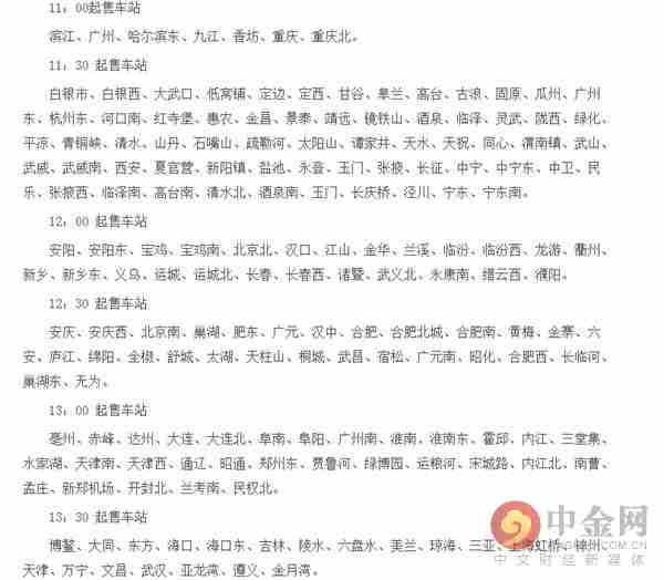
2017春运火车票预售时间表

2017春运抢票小窍门:
★1、跳站买票。
在购买过路车车票时,可从目的地前一两个车站买起,然后在本站上车。
★2、留意加开的临时列车。
春运期间,铁路部门会在热门方向加开临客。临客车票不受预售期限制,一旦确定开心,就会发布公告,并第一时间放票。
★3、尝试拨打其他城市订票电话。
网络繁忙,可尝试电话订票。如果拨打订票电话总是提示占线,可以尝试加拨其他城市订票电话(当地区号+95105105)。电话订票可在异地订、取火车票。当日12点前预定的,订单保留到次日12点;当日12点以后订的,订单保留至次日24点。
★4、可利用自动刷新功能锁定坐席
在12306网站的“车票预订”页面,右侧查询按钮下有个“开启自助查询”选项,选择后自动提交。
注意事项:
1、网站购票单日取消订单不能超过三次
网上订票订单确认后,需在30分钟内用网银或银联支付,过时将取消订单。单日取消3次订单,系统将暂时冻结订票服务,次日恢复。
2、单日购票张数有限制
根据规定,一张有效身份证件同一乘车日期同一车次只能购买一张车票,一次最多购买5张车票。
3、放票时间请注意
自2014年11月起,铁路部门已对互联网、电话订票的起售时间有调整,即8:00—18:00每个整点和半点均有新票起售,小伙伴们请勤*票刷**。
4、网上买了票后,请及时换取纸质车票以便乘车。可以带上身份证到车站售票窗口、铁路客票代售点或车站自动售票机。如果担心乘车当天换票太慢,可以提前去换取好纸质票。
5、网上买的票,换取纸质车票后,就不能再在网站办理改签和退票手续。换取纸质车票时,异地售票是要交一定的手续费的。
2017春运出行6招防盗
“挤贴门”:“扒手”往往会趁旅客在排队买票、安检时,利用本就拥堵的环境故意挤贴盗走旅客财物,此时的旅客一般也都认为这样的拥挤合情合理,便放松警惕。
【出招】:旅客钱包手机等贵重物品不要放在外衣口袋和裤兜里,背包尽量背在胸前。
“摘挂”:冬季进入车厢后,由于车内温度要高出车外很多,旅客喜欢将外套等衣物挂在衣帽钩上,“扒手”瞄准目标会趁旅客不注意时盗走衣服口袋里的财物。
【出招】:旅客挂衣物之前仔细检查,勿将贵重物品留在衣物内。
“拎包”:“扒手”擅长于在饮水处、洗手间等场所守株待兔,趁旅客打水、洗手、上厕所时拎走旅客包裹,尤其是很多旅客携带密码箱和小包上厕所时,习惯将小包挂在密码箱上直接将密码箱放在卫生间门外,扒手很容易拿走小包且很容易隐藏。
【出招】:有同行人时委托同行人看好行李,无同行人必须时刻带好寸步不离。
“割窃”:后半夜是旅客最疲乏、睡得最熟的时候,“刀片族”此刻也最容易得手,贴上去快刀一划钱物便全部到手。
【出招】:晚上休息时和同行人轮流休息看行李,独自出行的夜间不要睡得太死,钱财等物分开保管。
“调包”:不法分子事先准备好比较常见的箱包,在包内塞满破乱杂物,放在携有相似箱包的旅客旁,趁旅客不在意偷龙转凤将旅客箱包顺走,很多旅客要经过很长一段时间才会发现。
【出招】:切勿让行李离开自己视线,有类似可疑人走向自己时加强警惕。
“抽芯”:不法分子把自己的东西放在“目标”旁边,假借拿东西时机打开旅客包裹,取走钱财或其他贵重物品。
【出招】:旅客尽可能将贵重物品放在脚下,若要放到行李架,也要放在自己的斜上方,确保在视线之内。
附:全国各站放票时间一览
为了便于旅客通过12306网站和“铁路12306”手机APP购买发车时间较早的列车车票,自2016年8月10日起,网站和手机APP每天开始售票的时间由7:00提前至6:00。每个整点和半点均有新票起售,没一次抢到票的小伙伴们请勿灰心,务必勤刷多尝试!

微信公众号:cngold-com-cn (长按复制),或搜【中金网】,获得更多免费信息实时推送!