
核心观点
|行业概览
中国床垫行业自诞生起到现在不过50年时间,弹簧床垫引入只有30年,发展周期远低于美国,但中国床垫行业在未来仍将具有较高的投资价值。
2017年国内床垫行业的CR5约15%,相较于美国的CR5为71.47%来看,集中度提升空间较大。并且结合目前国内床垫行业相对分散的竞争格局、头部品牌规模体量相对较小、区域分布主要以华东和华南区为主以及少数地方性品牌较为强势的特点来看,基于床垫标准化程度高的属性,未来国内床垫品牌在渠道扩张加速、品牌优势逐步显现的情形之下,叠加床垫消费升级的因素,将持续助推床垫行业优胜劣汰的进程不断加快。
|投资策略
一、床垫行业市场空间大,成长性可期;
二、床垫行业需求基础坚实,抗周期性强。这些需求主要来源于居民新增床垫需求、居民存量更换需求和酒店商用床垫需求;
三、床垫行业证券化率较低,处于密集上市阶段;
四、床垫行业会根据消费习惯而发生结构调整,从而引发新的需求增长点,例如近几年正在快速增长的乳胶床垫细分领域;
五、床垫行业集中度较低并逐步进入并购整合阶段,龙头企业不断涌现。
目录
1、行业概述
1.1 行业发展历程
1.2 床垫种类
1.3 行业主要特征
2、产业链
2.1 床垫行业基本产业链
2.2 核心环节的外延
3、行业规模及驱动力
3.1 床垫行业市场规模
3.2 乳胶寝具的市场规模及增速
3.3 驱动力
4、竞争格局
4.1 竞争要素
4.2 竞争态势
4.3 市场格局
4.4 主要参与者
4.5 标杆企业
0
1
行业概述
床垫行业属于家具制造业,是家具行业的子行业之一,家具行业是我国十大重点产业调整和轻工业振兴规划的行业,也是拉动国家工业增长和推动出口创汇的重要行业。
家具按使用材料和加工工艺可分为:木家具、金属家具、软体家具、木制家具等14种类别。其中软体家具主要指的是以海绵、织物为主体的家具,床垫和沙发是软体家具的重要组成部分。
图1:软体家具分类

1.1 行业发展历程
1876年,世界上第一张弹簧床垫在美国诞生;1900年,席梦思设计出独立袋装弹簧床垫,使床垫能更细腻地贴合人体脊椎;1925年,席梦思发明出能量产独立袋装弹簧的机器,甜梦系列床垫随之面世,美国弹簧床垫市场也进入快速发展期。
随后,乳胶床垫、水床、气垫床、记忆棉床垫等先后面世,寝具的选择更为广泛,美国也以7-10年的床垫替换周期成为床垫消费大国,培育出舒达、丝涟、席梦思、泰普尔等全球知名品牌。
图2:床垫发展历程一览

(一)美国:从技术驱动到模式为先
美国是首个发明弹簧床垫的国家,也是床垫业最发达和消费市场最成熟的国家。100多年过去,这个国家见证了第一张弹簧床垫在Simmons手中诞生,见证了记忆棉、乳胶床垫技术的诞生,也经历了Simmons的7次破产7次东山再起,以及Tempur & Sealy,Simmons & Serta这类床垫巨头的整合。可以说,美国床垫行业发展史就是世界床垫史的投影。
在产品导入期(1876年至19世纪50年代),技术是推动市场演变的最核心要素。席梦思因发明了弹簧床垫,成为当时乃至现今弹簧床垫的代名词,随后丝涟与舒达也纷纷取得技术突破,分别推出“美姿”弹簧、妙而扣弹簧,与席梦思一起成为美国弹簧床垫三大巨头。在中后期,因弹簧床垫产品已发展得较为成熟,仅当突破性创新型产品推出时,厂商才能凭借“技术”在市场占一席之地,如Select Comfort的空气床垫、泰普尔的记忆棉床垫。
在产品成长期(19世纪50年代至21世纪初),营销转而成为品牌竞争的最核心要素。19世纪20年代,席梦思就开始启用各界名人对品牌进行代言或推广。19世纪40-60年代,舒达、丝涟纷纷加入,借助电视广告兴起的东风,开始在全美范围集中投放大量广告,迅速扩大了品牌知名度。随后,品牌营销一直贯穿企业发展,成为企业打造核心竞争力的重要一环。
进入产品成熟期后(21世纪初至今),市场竞争格局已趋于稳定,直到纯电商模式新业态变革的出现才给行业带来强烈冲击。2009年,Saatva成立,开创了纯互联网床垫企业的先河。2012-2015年,Tuft&Needle、Casper、Leesa、Helix Sleep先后成立,作为电商床垫品牌大军的主力军,以高性价比与高服务质量为矛,开始瓜分传统床垫品牌的部分份额,成为增长缓慢的美国床垫市场中异军突起的高速增长军团。
(二)中国:仍处高速增长的成长期
中国床垫行业自诞生起到现在不过50年时间,弹簧床垫引入只有30年,市场成熟度远低于美国。
相较美国18世纪就开始发展床垫产业,我国直至20世纪五六十年代还是采用在板子上铺被子的方式调整睡眠舒适度,六七十年代才有了泡沫床垫及棕绷床,八十年代引入了弹簧床垫,直至20世纪末21世纪初,各种现代化的舒适床垫才开始真正走进千家万户,成为人们生活水平提高的象征之一。
图3:我国床垫迭代历程一览

资料来源:网易家居
1.2 床垫种类
按材质的不同,目前市面上常见的床垫主要有五类:海绵床垫、棕垫、弹簧床垫、乳胶床垫、记忆棉床垫。
表1:不同材质床垫的优缺点对比

1.3 行业主要特征
对比进入成熟期的美国床垫市场,其市场规模超80亿美元且其CR5高达71.5%,中国的床垫行业仍处于集中度低,整体规模高速增长的成长期。同时,中国床垫企业参差不齐、区域化比较明显。
(一)与地产行业紧密相关
床垫行业的需求是典型的刚性需求,但较为依赖房地产行业,与房地产行业具有正相关性。由于中国过往十几年每年新房销售面积增长态势良好,因此床垫行业的支出常年稳定增长。床垫行业作为软体家具行业的下级门类,下游为国内购买商品住房和存量房装修翻新的城镇居民。房地产行业受国家宏观调控影响,有较强的周期性,但房地产对家具行业的影响有滞后性且存量房装修翻新比例也在持续上升,尤其是在一线城市,二手房和存量房装修翻新比例呈逐年上升的趋势。
由下图可知,床垫市场规模的增速与房地产增速具有较强的相关性。2015年之前,我国床垫行业持续高速增长,一个重要因素就是得益于房地产行业高速增长,但2018年及今后几年,我国房地产增速将大幅放缓,给床垫行业的增长带来一定的不利影响。
图4:房地产销售情况及与床垫的相关性分析

数据来源:喜临门招股书、星商会、九鼎投资
(二)行业处于高速增长期
美国是床垫的起源地,也是最大的床垫消费国。据国际睡眠产品协会(ISPA)数据显示,2017年美国床垫市场出货额达82.0亿美元,同比降低2.0%;2018Q2出货额为14.8亿美元,同比降低3.5%;2018全年预计出货额为84.9亿美元,同比增长3.5%。从每年增速可见,美国床垫行业已进入增长放缓的成熟期,市场较为饱和,国际市场将是其未来重要增长点。
反观中国,虽然引入床垫的时间较晚,市场发展时间较短,但基于国内庞大的消费群体以及不断提升的渗透率,床垫市场规模实现高速增长。据CSIL数据显示,2008-2017年我国床垫市场规模复合增速为13.84%,15-16年由于前期地产调控因素增速下降,2017年又恢复增长,同比增长7.69%至89.38亿美元。中国2017年每百人床垫消费量仅为4.8张,美国已经达到12.7张,约是中国的2.7倍,中国市场空间还很大,目前仍处于成长期。
综上分析,无论从终局判断来看,还是根据目前的增长态势来看,中国床垫市场都仍将保持很长一段时间的高速增长。
图5:美国床垫市场出货额进入低增长期

资料来源:Furniture Today
图6:2008-2017 年中国床垫市场规模

资料来源:CSIL
(三)行业集中度较低,区域集中度较高
在美国,2017年床垫市场前五大品牌舒达、席梦思、丝涟、泰普尔和select comfort的市场份额分别为19.86%、19.59%、16.21%、10.29%、5.52%,CR5为71.47%,集中度较高,品牌格局较为稳定,这与长达100多年的市场演变及成熟的床垫消费市场息息相关。
而在中国,由于早期较低的行业壁垒与较廉价的劳动力吸引了众多床垫厂商加入,又因早期国内消费者层级不高,品牌意识不强,同质化产品泛滥,市场培育仍在初期,导致我国床垫行业集中度非常低。据泛家居数据,2017年中国市场销售额排名前五的寝具品牌慕思、喜临门、舒达、穗宝、雅兰的市场份额合计仅为15.1%,远低于美国的71.47%,仍有很大提升空间。
因此,结合行业发展规律以及目前所处发展阶段来看,未来中国床垫行业的集中度都将进一步大幅提高。
虽然我国床垫产业的市场集中度较低,但生产床垫的产业区域的集中度却很高。由于受到上游企业以及物流成本的限制,并且基于不同地区床垫消费者的不同特点,床垫行业区域化差异较为显著,且品牌竞争区域性较强,这也是我国床垫行业难以涌现出绝对全国龙头企业的主要原因。我国床垫行业企业主要聚集在广东、浙江、上海、江苏、安徽等地,从近五年前五省市的企业数占比来看,基本上保持在70%左右,显示出行业区域集中度较高。
图7:美国床垫市场行业集中度较高

资料来源:ISPA、Furniture Today、CSIL
图8:2017年中国床垫企业国内市场份额

数据来源:泛家居
(四)居民的床垫消费水平层次明显
在消费领域,我国居民消费常年偏向中低端,诉求主要为硬质弹簧床垫,近年来伴随消费升级开始转型,国内消费者消费意识觉醒,有技术优势、品类优势以及品牌优势的床垫企业将会迎来春天。
从消费层面上看,我国的居民消费床垫的水平和消费习惯展现出较大的差异。目前,我国床垫消费市场基本分为三类:在珠三角、长三角及东部沿海发达城市的床垫市场,形成了较为固定的中高端床垫产品市场及消费群,市场规模稳定增长;其他各地中心城市的消费主体以中等产品为主,高端产品的潜在客户群体占有率较低;各地乡镇和农村市场的消费主体以中低端产品为主,大部分消费者主要是解决基本睡眠需求,且对床垫产品的价格、耐用性要求较高。
大面积的小众品牌、长尾企业的市场分割是造成现阶段我国床垫行业品牌分散化的根本原因。家具行业属于劳动密集型产业,早在改革开放前,我国吸引了大批欧美厂商在内地投资建厂,主要是看中了国内巨大的劳动力市场和相对低廉的劳动力价格。长期的代工经验,使得我国家具行业形成大批具备优秀加工能力的厂商和技工,但是设计人才方面却极度缺乏。我国大小家具生产企业5万家,设计师却不足500人,在家具设计方面,基本上无自主设计能力,主要是贴牌生产或者互相抄袭。
与美国相比,我国床垫行业起步较晚,消费层次相较更偏向中低端。随着国内消费升级的推进以及电子商务对传统销售模式的颠覆,国内床垫行业有望实现加速整合,并逐渐形成类似于目前美国床垫市场寡头垄断的格局。
0
2
产业链
2.1 床垫行业基本产业链
床垫行业的产业链主要由上游原材料市场、中游床垫生产加工厂商和品牌商、下游销售端三部分构成。
上游产业主要包括生产加工床垫必备的原材料供应商。目前床垫主要原材料包括钢材、TDI、弹簧、乳胶、海绵、3D面料、棕榈纤维以及各种布料等,床垫的上游就是这些原材料的细分行业。如弹簧厂商、乳胶厂商等。
图9:床垫市场的产业链结构

(一)上游产业
床垫行业属于制造业,上游原材料占整个床垫成本的比重在50-80%之间,所以上游对床垫行业影响非常大。
虽然床垫行业总体需求弹性较弱,但由于上游成本压力的不断变化,床垫销售利润也会受到不同程度的波动。原材料主要包括海绵、面料、钢丝、皮革等,这些原材料价格的变动将极大的影响床垫行业的毛利。并且由于原材料多为大宗交易产品,具有较强的议价能力,原材料价格的大幅上涨带来的成本压力可能对床垫行业整体盈利水平产生不利影响。
根据喜临门公司资料可知,其主要原材料为海绵、面料、乳胶和钢丝,分别占公司原材料成本比例为38.8%、17.8%、10.9%和9.6%。而海绵的上游产品为TDI。比如,2017年Q3钢材涨幅14%、TDI暴涨50%,乳胶、面料价格也小幅上涨,由于原材料成本大幅上涨,床垫业务毛利率受到大幅影响。而2018年6月份TDI月初报价29660元/吨,月底报收于25600元/吨,跌幅4000元/吨,较月初跌幅达13.69%。价格大跳水,缓解了床垫市场上游成本的压力。
图10:床垫制造环节成本构成

(二)中游产业
产业链中游是床垫品牌商和生产厂商,国内知名品牌有诸如已经上市的喜临门和梦百合,也有未上市的慕思、穗宝、大自然和晚安等品牌。同样有以Sealy、Serta、Simmons以及Tempur等为代表的外资品牌近年来纷纷进驻并积极开拓国内市场。
(三)下游产业
床垫的下游主要是线下的诸如家具城、家纺店、大型超市、品牌专卖店、百货商场和电商平台等。诸如慕思、喜临门和梦百合等的大品牌基本上都有成千或上百的线下零售网点。其中以慕思为例,其销售网络已经遍及世界各地多个国家,主要包括零售、直营以及第三方经销商等模式。除此之外,现如今线上销售渠道的份额比重大大增加,与传统销售模式相比,互联网直销模式可以压缩销售环节以及节约门店租金,使得销售成本大大降低,覆盖面更广。至于网购模式存在无法像线下一样亲身体验的缺陷,各大厂商均通过质量保证以及无理由退货等诸多手段进行消费担保,使得人们的消费习惯和消费渠道结构与以往相比发生了巨大改变。
从门店数量上看,渠道布局广的企业规模效应更明显。2016 年国内消费者床垫的购买渠道以家居卖场与专卖店为主,家居卖场与专卖店占床垫销售渠道比例近 90%。目前销售渠道能遍布全国的床垫企业为数不多,很多品牌仅是在部分省区具有优势,因此在床垫市场品牌效应还未充分显现之时抓紧机遇,快速布局将有利于企业市场份额的提升。
2.2 核心环节的外延
近年来,行业内企业将业务向产业链上下游拓展势态明显,主要指的是对上游供应商资源的获取和成本控制,以及下游的渠道扩张和品牌打造。
针对核心环节于上游的外延,主要是由于如今床垫的种类和原料需求逐渐多样化,部分原材料的供不应求使得上游企业一定程度上掌握了主导权。所以部分头部床垫企业试图往上游进行纵向扩张,收购上游企业,例如收购提供乳胶制品的乳胶制造企业和提供皮革的皮革厂等。由于上游供应商原本就缺乏议价能力,利润空间被压缩的很薄,所以以上扩张行为恐难实现企业成本控制的目标,如果扩张领域选择不当,可能反而影响了主业床垫业务的发展。
相比产业链重心的上移,核心环节的下潜则在近几年表现的更加明显。目前全球床垫行业已经进入了一个打品牌、扩渠道的较为成熟的发展阶段。这里最显著的例子是现在主流的床垫企业都建立了自己的线上销售网络渠道。
0
3
行业规模及驱动力
3.1 床垫行业市场规模
我国床垫行业仍处在快速发展阶段,据星商会的数据,2016年我国床垫行业规模541.74亿元相比2011年的217.22亿元,5年间扩大2.49倍。2017年床垫行业市场规模将超过600亿元。
假设未来1-3年内房地产保持低速增长,人口出生率保持稳定,城镇化率、二手房交易比例、床垫更新频次、床垫渗透率、床垫销售单价均保持稳定增长,则未来床垫行业仍将保持平均10%左右的增速,行业发展前景良好。
图11:我国床垫市场规模及增速

数据来源:星商会、九鼎投资
(1)根据家庭户数测算市场规模数据:存量市场规模近5,000亿,每年市场规模约500亿元
根据中国统计年鉴数据披露,2016年,抽样调查全国家庭户数为36.44万户,抽样比例为0.0837%,也即2016年中国家庭户数为4.35亿户。2016年,中国城镇化率为57.35%,则测算2016年中国城镇家庭户数为2.49亿户。假设一户家庭配套2张床垫,则床垫需求量为4.98亿张,按照一张床垫1,000元计算,则中国床垫市场存量规模为4,980亿元。假设2016年中国有10%的家庭购买新床垫,则2016年中国床垫市场规模为498亿元。
根据中国统计年鉴数据披露,2016年中国城镇人口数量为7.92亿人,假设一人用一个枕头,每年有13%的人更换枕头(约合7.7年更换一次枕头),一个枕头100元,则2016年枕头市场规模为103亿元。
(2)床垫的销售单价及数量
根据星商会的报告,2016年床垫市场规模为541.74亿元,销售量至少为6,500万张,折合每个床垫的平均售价为833元/个。
参考上市公司喜临门的年报数据,公司2017年床垫销售收入为 19.09亿元,销售量为275万张,床垫平均售价为694元/个。
对比以上数据,考虑到喜临门的业务有一半是给宜家代工,售价会偏低,对于终端售价而言,我们认为833元/个是一个合理数据。
2016年中国家庭户数为4.35亿户,2016年,中国城镇化率为57.35%,则测算2016年中国城镇家庭户数为2.49亿户。按照每个家庭2张床垫,一年消费6500万张床垫相当于中国所有家庭中每年有7.47%的家庭更换或新买床垫,对应更换频率为13.38年;相当于城镇家庭中每年有13.05%的家庭更换或新买床垫,对应更换频率为7.66年。
3.2 乳胶寝具的市场规模及增速
(1)乳胶寝具的产量
根据行业调研所知,全国现有乳胶寝具企业约近50家企业,总生产线数约为141条,其中温州地区主要是枕头和磨具床垫线。粗略估算,假设温州地区的产能一半是生产枕头,其他地区均为片材;每个生产线满负荷产能为4,000万,假设市场平均产能为3,000万/条线,则整个市场的全部产能为42.3亿元,其中30%用于出口业务,70%用于国内市场。国内市场总额为29.4亿元,其中乳胶枕头11.55亿元、乳胶床垫17.85亿元(包括乳胶床芯7.35亿元和纯乳胶床垫10.5亿元)。
(2)乳胶床垫的渗透率
假设乳胶床垫采用的都是2cm的片材,则每个床垫所需要的乳胶床垫量为1.8m*2m*2cm=7.2平方,每平方售价22元,则每个床垫所需要用乳胶金额为158.4元。
乳胶床芯2017年的产值约7.35亿元,则共有7.35亿/158.4元=464.02万张床垫使用了乳胶,作为填充层。乳胶床垫的产值为10.5亿,按照每张床垫957.95元的出厂价测算,预计有126.05万张纯乳胶床垫。所以,2017年床垫行业中纯乳胶床垫和含有乳胶成分的床垫的总数量约为590.07万张。根据推算,2017年整个市场床垫的销售量为6,494.60万张。则乳胶床垫在整个床垫的渗透率约为590.07万/6,494.60万=9.09%。
(3)乳胶床垫未来的渗透率
根据星商会对天猫数据的统计分析,所销售的床垫中销售价格在1,000元以上的占比78.62%。根据对天猫上1,000元以上床垫的样本抽取,1,000元以上的床垫大部分都含有乳胶成分(即把乳胶作为卖点)。
所以,78.62%的床垫虽然在短期内不可能全部都使用乳胶,但线上床垫售价在1,000元以上的床垫,都是乳胶寝具的潜在市场。
综上分析,未来床垫市场中约有70-80%的床垫会使用乳胶作为填充物。也即乳胶床垫的潜在渗透率可以达到70-80%,远高于现在的9.09%。
潜在的市场规模约为7,000万张*75%*170元/张=89.25亿元,相较于目前17.85亿元的市场规模,还有很大的市场潜力。
(4)乳胶床垫的行业增速
根据业内访谈及公开数据统计,乳胶床垫及乳胶枕头自2015年开始呈现爆发式增长,天然乳胶采自橡胶树,绿色纯天然、弹性好、透气性强且防螨防虫,有益人体健康,随着市场对乳胶床垫及乳胶枕头的认知不断加深,以及类似于小米(8H,只销售乳胶床垫及乳胶枕头)、品牌床垫企业对产品的市场宣传培育,预计乳胶寝具对传统弹簧床垫甚至记忆棉床垫有一定的替代,乳胶床垫行业未来几年仍将保持约20%的市场增速。
表2:乳胶床垫企业销售规模及增速(单位:万元)

表3:床垫相关上市公司销售规模及增速(单位:万元)

此外,互联网企业网易严选、淘宝新选等也都开始大力推出乳胶制品,相关产品的市场关注不断提高。作为市场新增需求,未来将能成为推动乳胶床垫行业发展的新兴力量。
图12:乳胶相关产品百度指数

3.3 驱动力
床垫行业的增长动力主要来源于新房和二手房销售带来的装修需求、消费习惯和消费升级带来的床垫渗透率提高、居民收入提高带来的销售价格增长等。得益于以上各因素的协同促进,过往几年中国床垫高速增长,但未来几年中国房地产销售将告别高速增长阶段,房地产对床垫行业发展的促进作用将有所减弱。
未来床垫行业的总体发展趋势保持平稳增长,增长驱动力主要是来自以下几点:
(一) 行业方面:房地产相关市场仍将继续促进床垫消费
根据房地产周期,2018年增速开始进入底部,将直接影响新房销售对床垫行业的促进作用,并且未来房地产也难再现高速增长,未来依靠房地产高速增长来促进床垫行业发展的可能性较小,预计未来房地产新房销售仅能促进床垫行业低速稳定发展。
但二手房的销售量将会不断提高,同时随着消费习惯的改变,未来居民重新装修的时间间隔或换床垫的时间间隔会进一步缩短。所以,虽然新房销售对床垫行业的促进作用将减弱,但二手房销售、重新装修的提高等因素,也将继续促进我国床垫行业的增长。
(二)人口方面:庞大的人口基数及适婚人群,伴随渗透率的提高,将支撑床垫市场的持续增长
根据国家统计局相关数据,2017年我国总人口达到13.9亿人,当年的适婚人群超过4.5亿人,适婚人口数量庞大。2016年至2020年之间,我国适婚人口数量都保持正向增长,虽然在2020年以后开始下降,但即使在2025年我国适婚人口数量仍然在4.1亿人左右,适婚人口数量仍然比较大。
因此在与结婚直接相关的消费中,新居装修、家具以及家用电器的购买属于与居家相关的长期受益型消费。随着新建家庭和人口的增长,民用家具消费将会继续增长。
图13:2010年-2025年我国适婚人群变化情况

另外一方面,我国床垫的渗透率仍然较低,随着我国消费习惯的改变,床垫的渗透率将进一步提高,预计将由现在的60%左右,在2020年之后提高到70-80%之间,这也将极大的促进床垫行业的增长。
(三)消费能力方面:城镇化、居民收入水平的不断提高,将加快促进家具消费;同时我国区域消费分化明显,西部地区发展潜力较大
随着我国城镇化不断提高,已经由2010年的不足50%,2017年提高到了58.52%,年均提高超过1%。根据2017年国务院印发的《国家人口发展规划(2016-2030年)》,提出在2020年全国总人口达到14.2亿人左右,2030年达到14.5亿人左右。常住人口城镇化率2020年达到60%,2030年达到70%。随着城镇化的不断提高,城镇人口不断增加,床垫的消费量也将进一步提高,城镇化仍将继续促进床垫行业的发展。
伴随城镇化的提高,2017年我国居民的人居可支配收入达到2.6万元,人均消费支出达到1.8万元,近五年增速在9%左右,预计未来仍将保持稳定的增速。消费水平的持续提高,是床垫行业发展的根本动力。
图14:我国居民人均收入及增速情况

另外,我国现阶段床垫行业渠道布局以东部沿海为主,企业分布区域化严重。现如今东部南部市场逐渐呈现饱和趋势,我国西部北部将是未来竞争的主要市场。
(四)行业周期方面:我国床垫行业处于成长期,未来仍有较大成长空间,行业集中度正在逐步提升,头部企业并购需求旺盛
现阶段我国行业最突出的特征即是行业集中度远低于美国,中国床垫企业2017年CR4才增长到14.5%,无论是行业集中度或是品牌认知度和美国成熟的床垫行业相比还有很大的差距。
床垫行业并购需求愈发旺盛,体现出行业整合的态势。国外的案例最知名的是2008年席梦思和舒达的并购整合,以及2012年丝涟和泰普尔的并购整合,从这两个并购案例即可看出第二阶段规模增长及集中度提升的关键点在于头部品牌之间的并购整合。
近期国内最大行业并购案例发生在2018年10月15日顾家家居收购喜临门,此次并购是床垫行业步入整合期的里程碑事件。顾家通过频繁并购成为行业龙头。
表4:顾家家居近期主要并购事件

(五)乳胶应用率不断提升
在外资品牌中,弹簧和乳胶产品的应用几乎 “平起平坐”。根据CSIL数据,在外资品牌的床垫中,弹簧、乳胶产品比例相对平均,2014年分别约为50%、40%。记忆棉近年来呈现上涨趋势,在内资品牌梦百合以及部分外资品牌中均有所涉及。
中国床垫产品以弹簧为应用最多的原材料,乳胶存在进一步拓展的空间。根据CSIL数据,中国床垫产品以弹簧为应用最多的原材料,2014年“弹簧+海绵”的组合材质占比为45%,“弹簧+乳胶”组合材质占比为21%。随着床垫行业的进一步发展,国产品牌会逐渐缩小与外资品牌的差距,从材质上还有进一步“升级”的空间,乳胶材质在床垫中的比例有望进一步提升。
0
4
竞争格局
4.1 竞争要素
目前我国床垫市场消费规模正在逐步升级,伴随用户消费意愿的升级,客单价的提升,品牌意识的增强,具有品牌影响力和技术实力的企业在行业转型过程中会更具有优势,并有望占有更大的市场份额。同时,渠道、营销、价格等细分因素也同样也会对企业的竞争力造成不同影响。
(1)品牌——首要核心竞争力
床垫消费低频的特性,使得消费者只能通过日常的接触和口碑相传积累对品牌的认知,因此已经形成一定影响力的品牌拥有更高的消费者忠诚度和黏性,形成更高的竞争壁垒。
由于床垫行业准入门槛不是太高,并且随着我国床垫行业发展结束高速增长阶段,未来行业竞争将会家具,消费者在面临众多床垫品牌时,那些定位准确并且已经占领消费者心智的品牌,能够形成有效的品牌壁垒,建立自己的护城河。
营销作为品牌构建的一部分,也是新媒体时代营销力度成为重要竞争点。现阶段营销手段和销售策略作为核心竞争要素越来越受重视。不同企业不同营销推广策略可以为自己品牌带来更多潜在消费群体和附加品牌价值。
(2)渠道:零售端依然为主力,布局区域性明显
渠道上,线下销售网点依旧是比重最大的部分,国内床垫行业渠道布局主要以东南沿海为主,区域化较为明显,酒店工程业务也在渠道端占有不小的分量。
从门店数量上看,渠道布局广的企业规模效应更明显。尽管线上网商平台近几年对传统销售造成冲击,但对于床垫和家居这类硬核消费品,尤其是床垫这种换新周期较长的,消费者依然最为看重其实用价值和真实感受,因此线下的体验尤为重要,线下零售网点尤其是家居卖场依然是床垫市场销售渠道的主力军。2016年国内消费者床垫的购买渠道以家居卖场与专卖店为主,家居卖场与专卖店占床垫销售渠道比例近90%。目前销售渠道能遍布全国的床垫企业为数不多,很多品牌仅在部分省区具有优势,因此在床垫市场品牌效应还未充分显现之时抓紧机遇,快速布局将有利于企业市场份额的提升。
渠道整体布局以东部沿海为主,企业分布呈现区域化。其次,酒店工程业务作为床垫企业重要的合作资源也是核心竞争力之一,和酒店合作达成战略关系也有助于提高品牌美誉度和品牌价值。
(3)技术——消费升级,高技术附加值的产品被市场看好
消费观念的转变有力支撑了对新品类床垫的接受度。中国人在长期的历史发展中养成了睡硬板床的习惯,对于记忆棉等新床垫的接受需要一定的时间。泛家居数据显示,2014年弹簧床垫的市场份额为85%以上,消费者对新型材质如记忆棉、乳胶、凝胶等认知度较低,国内居民的床垫消费水平存在明显的层次性。20年内,国人消费观念变化快,消费习惯向中高端产品迅速转移。国内人均收入提高,对中高端床垫需求增大,将持续拉动记忆棉、乳胶床垫等中高端床垫的消费。未来国内床垫行业虽弹簧床垫短时间内主流地位不可撼动,但床垫创新性设计,用户体验和科技含量已经成为竞争力的重要体现。
4.2 竞争态势
(一)完全竞争市场,整合洗牌在即
从产业的竞争和垄断程度来看,按照竞争格局的经济特征来划分,国内床垫行业缺少垄断寡头,处于完全竞争的状态。这也美国高度集中、寡头垄断的竞争格局截然不同。据CSIL数据显示,我国有近千家床垫企业,规模以上床垫企业品牌约有170家。虽然行业集中度近两年有所增长,2017年我国床垫行业CR5达到15.1%,但仍然远低于美国市场CR4达到71.47%。
在我国,床垫企业大部分是中小企业,总数虽多,但专业程度层次不齐。既有专业的床垫制造厂家,也有将床垫、家具、床上用品等业务混合经营的企业,更有不具产品设计能力的初级加工工厂。大量生产企业的涌现,以及行业快速发展阶段接近尾声,这使得行业竞争加剧,床垫企业在规模、技术、资金方面,尤其是在品牌推广等方面存在着较大的差距,真正全国性的床垫品牌屈指可数。预计未来行业将面临较大的整合空间。
(二)群雄割据,内忧外患
外资涌入带来市场压力,以美国为首的家居床垫大品牌冲击中国市场,加快门店布局。伴随国民消费的升级,消费意愿和购买力的增强,国际高档品牌以及知名企业,诸如熟知的席梦思(Simmons)、丝涟(Sealy)、舒达(Serta)以及泰普尔(Tempur)等等。行业进入成本相应提高,对国内分散的中小厂商带来了巨大压力。国内床垫行业起步较晚,自改革开放以来,人民生活的变化带来了对床垫的空前需求,床垫生产企业大量涌现。2006-2010年期间成立的企业占比最大,达到了43%,而1995年成立的企业仅穗宝一家。经过一段时间的发展,市场的供给与需求基本持平,可以预见行业的进入成本将会相应的提升。
(三)细分领域需求增长旺盛,不断孵化出新的企业参与者
乳胶床垫行业近两年才呈现爆发增长态势,市场参与者众多,据企业访谈得知,大概有40-60家乳胶寝具生产商(片材、卷材、床垫、枕头),集中在江苏、温州两大乳胶制品产业基地,其中规模较大的为金世缘、爱德福两家企业,且其品质获得宜家、喜临门的认可,是该行业的领头羊。
4.3 市场格局
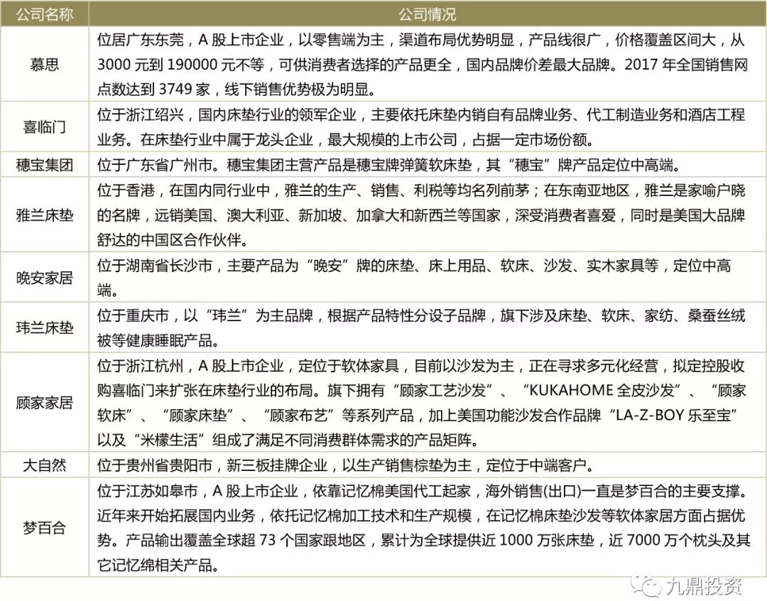
针对床垫市场的行业现状,将市场中的主要竞争者分为四类:
第一类:国内知名品牌(规模企业)
代表企业如慕思、喜临门、顾家家居、梦百合、穗宝、雅兰、梦神、大自然等,这一类品牌的特点是均为业内比较知名并且发展相对成熟的企业,市场业绩均能达到1亿元以上水平的国资品牌。此类企业或是具有相对成熟的生产销售一体化模式的大品牌厂商,或是掌握新兴技术顺应消费升级趋势的大企业,亦或是在管理、产品、渠道上相对其他品牌占据绝对优势,拥有核心竞争力并且能够在未来行业重组整合过程中占据市场份额的公司。

第二类:在国内占据一定市场份额的外资品牌
代表企业如舒达、席梦思、丝链、泰普尔、金可儿、爱蒙等,同样每年能够达到1亿元以上的市场业绩。这些外资品牌在中国市场中产能虽然不具备优势,但是技术和品牌效应在消费者群体中占有很大一部分优势,席梦思和舒达的名气在消费者中比较高,在外资品牌中分列第一和第二。

第三类:分割国内剩余市场的长尾企业
虽然或许也同样具有相当大的生产基地规模,销售网点和线上分销,但由于缺乏未来资源整合的实力和核心竞争力,而不得不面对在未来蛋糕被瓜分的现实。这些企业大多区域化高度集中,盈利水平还不构成规模企业。因我国床垫企业大部分是中小企业,专业程度比较低的,还有剩余一些做OEM业务和加工厂商的“散兵游勇”也在此列,如果不能够改变企业战略,顺应消费升级趋势和行业整合潮流,这类企业的市场份额势必会在未来几年的行业重组中被瓜分吞并。
据泛家居数据,2017年中国市场销售额排名前五的寝具品牌分别为慕思、喜临门、舒达、穗宝、雅兰,其市场份额分别为6.6%、2.5%、2.5%、1.8%、1.6%,CR5仅为15.1%,远低于美国的71.47%。
图15:2017年中国床垫企业国内市场份额

资料来源:CSIL,泛家居
第四类:乳胶细分领域中成长出来的新企业
乳胶寝具制品行业的企业大概可以分为三层:第一梯队,主要有金世缘、爱德福和嘉泰,2017年的收入在4亿元左右;第二梯队主要包括温州佳博等企业,2017年的收入在2亿元左右,这类的企业大概有4-5家左右;第三梯队主要是收入在1亿元以下的小企业,数量较多,估计在十几家左右。2017年整个市场的总供给量约为30亿元。
4.4 主要参与者

4.5 标杆企业
目前我国床垫企业有近千家,然而行业内专门从事床垫业务的A股上市公司只有2家:喜临门(603008.SH)和梦百合(603313.SH);还有从事小部分床垫业务的顾家家居(603816.SH);新三板挂牌的企业有自然科技(834927.OC)和晚安家纺(831795.OC)两家,行业现在证券化率极低,因此行业内潜在有大量的上市机会(Pre-IPO)以及转板机会可以把握。
4.5.1 喜临门(603008.SH)
(1)基本情况
自创立以来专注于床垫的研发、生产及销售。近年受大家居潮流影响,消费者更偏好一站式的家具购物体验,公司也顺应潮流推出软床、床头柜、储物柜、沙发等配套产品。喜临门旗下床垫系列主要有“净眠”、“爱倍”、“安脊”等,软床有“法诗曼”、“爱尔娜”、“布拉诺”等,沙发有“可尚”等系列。
喜临门拥有金字塔式品牌阵营,高中低端产品兼具,满足差异化需求,量价齐升带动客单价逐年提升。自主品牌已形成由床垫品牌“净眠”、“云眠”、“爱倍”,软床品牌“法诗曼”、“爱尔娜”、“布拉诺”、“奢里”,沙发品牌“可尚”、“嗦咪”,及“喜临门”品牌共同组成的金字塔式品牌阵营,差异化的品牌定位满足不同消费者的需求。
图16:喜临门:2017年床垫收入约60%

图17:自主品牌业务高速增长助推业绩增长

数据来源:2017年年报
图18:床垫销量和客单价快速提升

图19:线上2500元产品占比大幅提升

(2)优势分析
通过提高门店的数量与质量,不断强化渠道的竞争力。在数量方面,公司于2017年新增百万级加盟商100家,同比2016年的120家接近翻了一番,其中五百万级的加盟商为38家,较2016年的18家多了20家,实现数量上的翻倍。公司目前在一、二线城市的门店已超过400家,城市覆盖率超过30%,相比2015年的18%有了大幅提升,未来公司将加快三四五线城市经销网络的布局,优化渠道使其进一步下沉。在质量方面,喜临门对经销商的要求标准也逐渐提高,例如绑定经销商利益激励业绩上升。2017年公司部分经销商、供应商通过设立以信托方式增持公司股份,与公司形成利益共同化的同一阵线格局。同时,积极增强对终端门店位置的管理把控,提高终端经销商的地理优势。终端门店数量与质量的提升为未来公司打造全方位软体SKU一体化服务做准备。
运用多维度的营销手段,不断强化自主品牌的知名度。营销盛典联动媒体传播助力品牌推广,例如通过大型卖场销售活动深化品牌认识、通过媒体、网络宣传齐发力增强线上流量传播、通过广告投入持续增长延续品牌力提升态势、通过外延传媒板块发挥宣传联动功能。随着自主品牌知名度的提升,也直接推动提货额增长。公司2017年门店数量达1450家,增加420家。2017年单店提货量为77万元,比16年的56万增加了22万元。在公司大力深耕品牌及渠道下沉的情况下,公司门店单店提货额迅速增长,未来随着品牌力的进一步增加,盈利有望进入高增长的趋势。
通过持续的研发投入和布局全国产能,研发能力和生产能力大幅提升。公司重视设计研发,研发投入稳健增长。2017年公司研发投入达到了0.76亿元,同比增长61.7%,占公司营业收入比为2.4%。生产基地布局全国,提高产能的同时也能降低成本,随着产品力领先业内,代工业务也持续增长。
4.5.2 顾家家居(603816.SH)
(1)基本情况
顾家家居是国内软体家居龙头,主要从事客厅及卧室中高档软体家具产品的研发、设计、生产与销售。管理团队为职业经理人团队,采取事业部制,团队高级管理人员行业管理、销售经验丰富。公司坐拥沙发行业龙头地位,持续扩张其他软体家具行业市场。目前,公司产品销售覆盖120多个国家和地区,在全球拥有超过2500余家品牌专卖店。
公司2016年上市之后收入持续高速增长,一方面公司积极扩张品类,外销功能沙发和内销的床类产品高速增长,另一方面公司积极苦炼内功,渠道、营销、产品多轮驱动。门店端截止2018年6月30日,公司已经有近4000家门店,单门店效率持续提升;营销端公司将品牌广告和流量广告有机结合,线上线下形成良性互动;产品端加大研发投入,外销产品持续研发创新,创造性满足客户需求。
图20:2017年顾家家居主营结构

数据来源:wind
图21:顾家家居上市后收入增速持续加快

图22:顾家家居归母净利润稳定提升

数据来源:wind
(2)优势分析
加速渠道下沉,加大新品研发。公司通过优化开店审批流程等方式大幅缩短了门店开店周期,截至2018年上半年公司门店数量达到4000家,消灭空白城市84个、优化城市47个,全国性多层次营销网络逐渐成型,部分省份门店已下沉渗透至乡镇级别,提高了品牌市场覆盖范围。此外,公司加大新品研发与投放,仅2018年上半年就推出11种牛皮沙发产品,并推出主题性面料“浮光掠影”,进一步提升产品力;同时通过完善产品上下市流程实现产品上市保障,使因产品下市导致的成品库存呆滞下浮50%以上。
全方位营销,提升品牌曝光度。公司重视品牌内涵的丰富及品牌形象的宣传,广告宣传费用占营收比重位列家居上市企业前列。目前,公司已建立起全方位营销体系,加强交通枢纽广告投放、落地天猫超级品牌日,欢乐顾家公益行、“家居修养节”等营销活动,业内率先提出“90天无理由退换货”、“三年质保”等售后服务,提高品牌曝光率与美誉度。
外延并购加速,助力企业成长。2018年以来公司大举进行了多项收购,相继收购欧洲知名沙发品牌Natuzzi(51%股权)、RolfBenz(99.92%股权),拓展中高端沙发领域同时学习海外先进设计、生产经验;投资澳大利亚家居零售商NickScali(13.63%股权),借助NickScali广布澳洲的销售渠道增强海外市场零售实力,完善国际化布局;收购班尔奇(60%股权),完善定制板块业务布局;入股居然之家(间接持股0.54%),深化与家居连锁卖场合作,增强终端竞争力,分享居然之家IPO红利。此外,公司还拟通过支付现金方式以单价不低于每股15.20元,总价不低于13.80亿元的价格(最终交易价格由双方协商确定,并符合证券监管机构的相关规定)收购喜临门合计不低于23%的股权,届时喜临门将成为顾家家居的控股子公司,双方强强联手有望加速抢占市场份额,进一步巩固双方在软体家居领域的龙头地位。