英语真的要被“踢出“主课了吗?新课标英语总课时才占6%-8%,排在音体美之后。看到这个消息,我着实吓了一跳, 于是花费了一周时间,我研究了2022年新课标的资料。下面呢,我给正在读小学和中学的同学们解读一下这个政策:

从表 2看,英语的占比确实下降不少,远远低于语文数学的占比,而且排在音体美之后,不禁引起了家长和同学们的疑问?

英语占比悄然下降,低于音体美
教育部发布的新课标中明确指出,英语学科的总目标是:1)发展语言能力。2)培养文化意识。3)提高思维品质。4)提高学习能力。
那么,具体的学段目标是什么呢?义务教育阶段英语课程分为三个阶段:


一级英语能够进行简单的日常问候 、交谈、表达个人情感和喜好。主要在简单句层次的听说读三个方面,课外词汇积累量累计达到 1500-2000词。
二级英语在一级英语的基础上能够对小短文达到读、说、听、写的层次。这时候就得注意时态、句式、词汇用法等语法知识了,课外词汇积累量累计达到4000-5000词。
三级英语要求学生对时文、人物介绍、人文历史、风俗民情的文章可以熟练阅读,这时候对学生的词汇量要求就很大了,初三毕业前达到10万 +词。


对即将进入小学的同学们来说,英语学习先从磨耳朵开始,从简单的动画片,比如《Yakka Dee》《Baby Riki》《小鼠波波Maisy》《Bluey》等都是适合小朋友学习的。观看动画片的同时,简单的画面和重复的语言,既可以引起小朋友的学习兴趣,也完成了“磨耳朵”,为后期一级英语模仿说话打下了坚实的基础。
二级英语是小学五六年级的阶段,这时候要开始储备大量的单词了,除了课本教材外,还可以通过阅读英文读物积累单词。学习简单的语法知识,为三级英语做好准备。
初中英语学习中,教材尤为重要,75%的考点来自于教材。不要忽略了时文阅读,英文考卷中难度大的阅读题会参考时文阅读或者改编高中的阅读题。每天保证1-2篇的阅读题训练,既可以积累词汇,又可以不手生。

新课标后英语的主题包括:人与自我、人与社会、人与自然三大范畴。
阅读相关的英文绘本、时文阅读等 都可以扩大同学们对这部分知识的学习。获得凯迪克奖、纽伯瑞奖、国际安徒生奖的绘本都可以选购来学习。中学生可以选购《时文阅读》《哈佛英语》等。




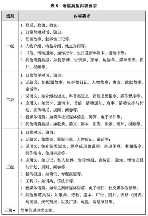
英语的语篇考察也扩大了,既包括对话、访谈、记叙文、应用文、说明文、议论文、歌曲等连续性文本;也包括图表、图示、网页、广告等非连续性文本。
中考作文中对应用文的考察更加全面了,邀请函、申请信 、演讲稿的作文考察也比较多.
同时结合当下热点: “双减”后的学生们的课外生活谈论、新冠肺炎后健康问题的反思 等,既结合了教材,又结合了热点,通过应用文的形式多方面考察学生的学习能力。
那么,你觉得英语新课标后是简单了还是难了?是不是更加注重应用了呢?

语言知识方面包括语音、词汇、语法、语篇和语用知识。
自然拼读、模仿朗读体会语调和节奏 也是对过去“哑巴”英语 说再见啦,新课标更加注重同学们的英文口语,也是为了更加切合实际应用。
“磨耳朵” 是一种常用的学习英语的方式,既然没有学习英语的环境,那么就通过“磨耳朵”的方式构建这样的听力环境,间接的影响了我们的英语口语。

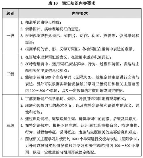
词汇学习不只是记忆单词的音、形、义,还包括了解一定的构词法知识,更重要的是在语篇中通过听、读、说、看、写等活动,理解和表达与主题相关的信息和观点。


学习英语要学语法吗? 作为一个一线教学12年的中学英语老师,我想说一定要学习的。语法是英美等以英语为母语的国家为学习英语而编写的一套指南,中国是将其翻译而来。而且语法从一级到三级到高中到大学,难度都是逐级深化的。
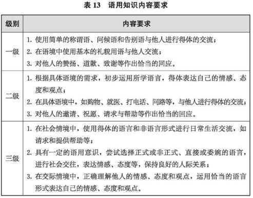
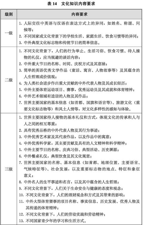
同时这次新课标中也对语用知识、文化知识内容等进行了详细的概述。




这只是英语新课标解读的一部分,后续我会更新新的文章,让同学们更好地学习,不会再浪费时间和精力。同时也会就每个阶段的英语学习问题,也会分享更多的干货。
你想了解英文学习的哪一部分,可以评论区留言哦,谢谢大家的阅读。Bye Bye !