
编者按:古人云,以史为鉴可以知兴替,以人为鉴可以明得失。在股市上,也有历史会重演的说法。因此,对之前的历史行情演变进行复盘和回顾就很有必要。从今天起,小编为大家整理发布知名投资人、《股市趋势交易大师2:龙头作手》作者温程在2020年10月期间发表的一些文章,内容涉及突发事件点评、看盘方法、画线方法、选股步骤等精华内容,供大家参考学习。
今天为大家刊发的是温老师在2020年10月30日发布的内容,正文如下:
台上一分钟,台下十年功!从来成功者都是背后长期的默默付出,功成之日一朝绽放,引人瞩目!复盘对于股票交易,是一个必不可少的工作,想在股市里长期生存,必须放弃一些私人时间,拿起你的笔或者键盘,从现在开始吧!
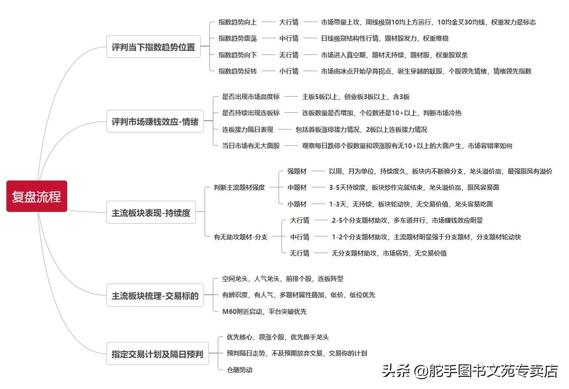
以下是个人日常复盘的一些思路,考虑到各人学习体系不同,保留了一些最基本的内容,抛砖引玉,供大家参考,高手略过。

以上我用导图的形式表达出来,基本涵盖日常所需要注意的几个核心要点:指数,题材,板块效应,人气龙头,风控这些内容。无论是趋势交易还是短线交易,都具有参考意义。
我每日虽专注于短线,但日常选择趋势股交易,选择的个股成功盈利是优于短线交易的。无视指数趋势的交易,最终是劳民伤财,顺势的交易,一定是让你感到十分的舒适。
一年中值得重仓的交易并不多,2020年到现在,确定性的交易就是2月-3月这波,6月-7月中旬这波,两波下来重仓收益20%-50%,我想并不是非常难的事情。有时候会问自己,炒股真的很难吗?难的是我们不能真正识别市场内在的规律,以及自己的贪念。
学习期,操作频繁并不是一件坏事,用少量的资金去练剑,把你学到的知识运用到实际中,哪怕爆仓也无所谓,这是有预期的。当你学到一定程度的时候,重要的是收敛,做减法,有所为而有所不为,因为,你来这个市场是赚钱的,不是来过瘾的,与大家共勉!
限时优惠:为了回馈广大读者对温程老师新书《股市趋势交易大师2:龙头作手》的支持和厚爱,现在购买本书即可享受立减40元的优惠,到手价仅需158元!点击下方链接即可参与活动。
趋势交易大师2:龙头作手
¥158.4
购买