全国Ⅱ卷文科数学 2013-2018 年高考分析 及 2019 年高考预测
2019 年高考,除北京、天津、上海、江苏、浙江等 5 个省市自主命题外,其他 26 个省市区全部使用全国卷.
研究发现,全国卷的试卷结构和题型具有一定的稳定性和连续性.每个题型考查的知识点、考查方法、考查角度、思维方法等相对固定.掌握了全国卷的各种题型,就把握住了全国卷命题的灵魂.基于此,笔者潜心研究近 6 年全国高考文科数学Ⅱ卷和高考数学考试说明,精心分类汇总了全国卷近 6 年所有题型.
为了便于读者使用,所有题目分类(共 20 类)列于表格之中,按年份排序.高考题的小题(填空和选择)的答案都列在表格的第三列,便于同学们及时解答对照答案,所有解答题的答案直接列在题目之后,方便查看.

二、复数小题:
6 年 6 考,每年 1 题,以四则运算为主,偶尔与其他知识交汇,难度较小.一般涉及考查概念:实部、虚部、共轭复数、复数的模、对应复平面的点坐标等.

三、平面向量小题:
6 年 6 考,每年 1 题,向量题考的比较基本,突出向量的几何运算或代数运算,不侧重于与其它知识交汇,难度不大(与全国其它省份比较).

五、三角函数小题:
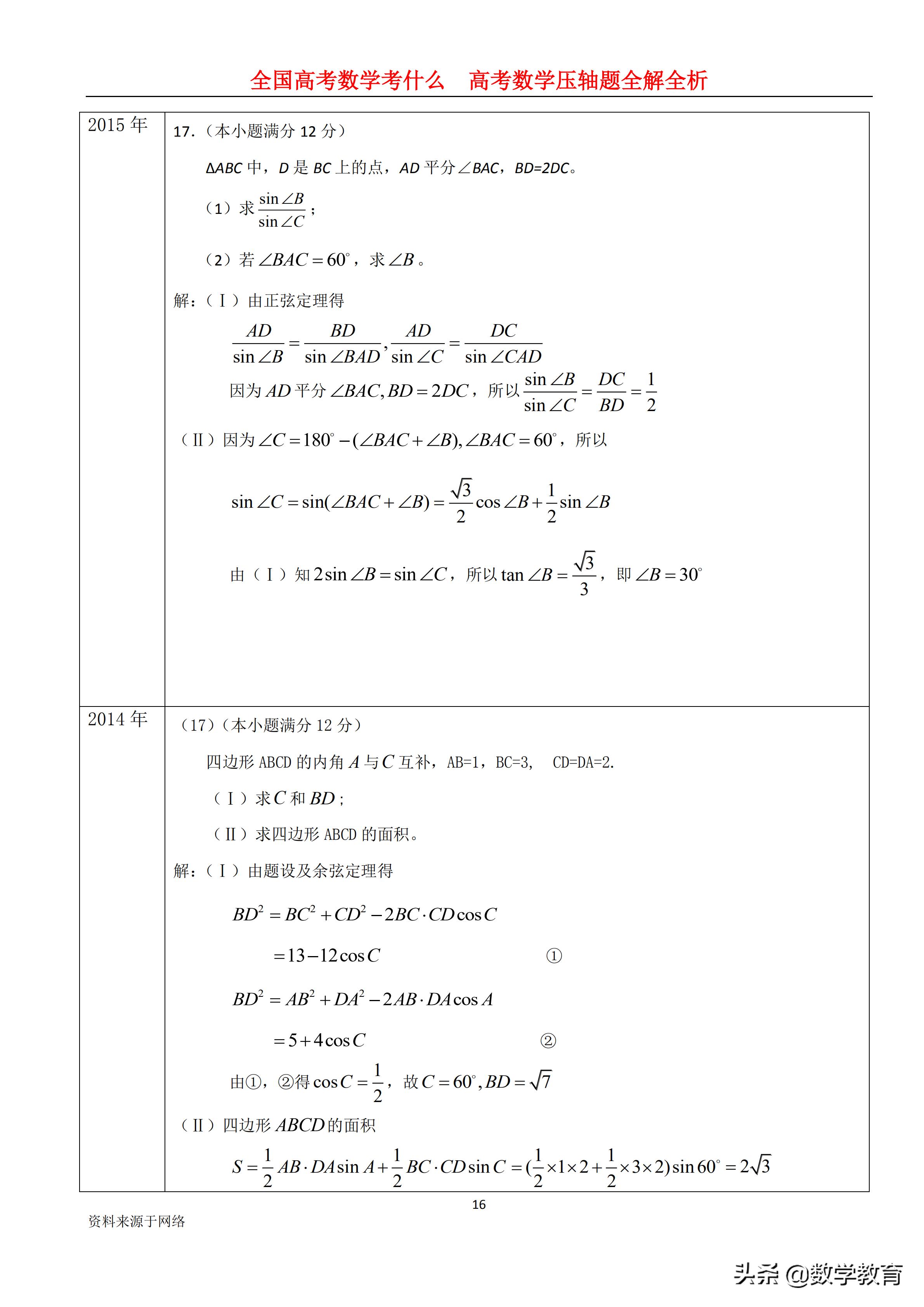
6 年 13 考,每年至少 1 题.题目难度较小,主要考察公式熟练运用,平移,由图像性质、化简求值、解三角形等问题(含应用题),基本属于“送分题”.当三角不考大题时,一般就考三个小题,三角函数的图象与性质、三角恒等变换、解三角形各 1 个。当三角考大题时,一般就考一个小题。





免费获取的方法
第一步:先点击右上角,关注!关注!!关注!!!文末点赞+转发
第二步:点击我的头像
第三部:发私信,“数学资料”,并备注,2019 年高考预测







































6. 多次求导
高中函数压轴题一般需要求导,利用导函数的正负来判断原函数的增减.有些试题,当你一次求导后发现得出的结果还存在未知的东西,导函数的正负没有清晰得表现出来时,就可以考虑二次求导甚至三次求导,这个时候要非常细心,观察全局,不然做到后边很容易出错.