
开题报告方法介绍:
开题报告是指开题者对科研课题的一种文字说明材料。这是一种新的应用写作文体,这种文字体裁是随着现代科学研究活动计划性的增强和科研选题程序化管理的需要应运而生的。开题报告一般为表格式,它把要报告的每一项内容转换成相应的栏目,既便于开题报告按目填写,避免遗漏;又便于评审者一目了然,把握要点。具体如下:
开题报告的基本内容及其顺序:
一、开题报告封面:
论文题目、系别、专业、年级、姓名、导师
二、论文的背景、目的和意义
(目的要明确,充分阐明该课题的重要性):
1.论文的背景;
2.理论意义;
3.现实意义
三、国内外研究概况
(应结合毕业设计题目,与参考文献相联系,是参考文献的概括):
1.理论的渊源及演进过程;
2.国内有关研究的综述;
3.国外有关研究的综述
四、论文的理论依据、研究方法、研究内容
(思想明确、清晰,方法正确、到位,应结合所要研究内容,有针对性)
五、研究条件和可能存在的问题
六、预期的结果
七、论文拟撰写的主要内容
(论文提纲)八、论文工作进度安排
(内容要丰富,不要写得太简单,要充实,按每周填写,可2-3周,但至少很5个时间段,任务要具体,能充分反映研究内容)
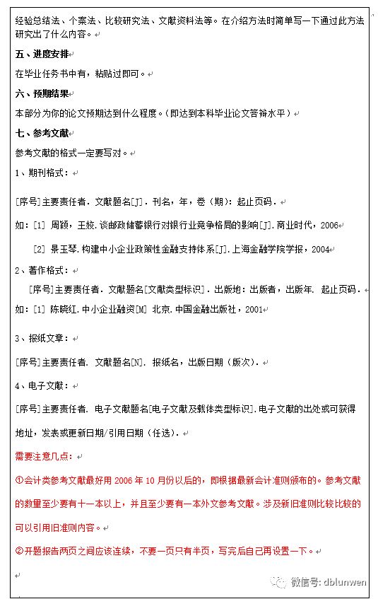
九、参考文献
下面是开题报告模板:

文章转载自论文,版权归原作者所有,侵删
大家都在看
研究生论文写作中的一些学术规范
细数论文发表时候走过的大坑
【科普】分辨率是什么?2K屏和普屏看视频有区别?
……

Wechat ID:hansicbs
QQ:3303901134
投稿邮箱:hans.submit@gmail.com
合作联系:service@hanspub.org