
伴随着徐州地铁试运营的脚步越来越近
金九银十的招聘季
徐州地铁也开始招兵买马啦!
此次招聘人数还挺多哒
各位有志于加入徐州地铁的小伙伴们不要错过

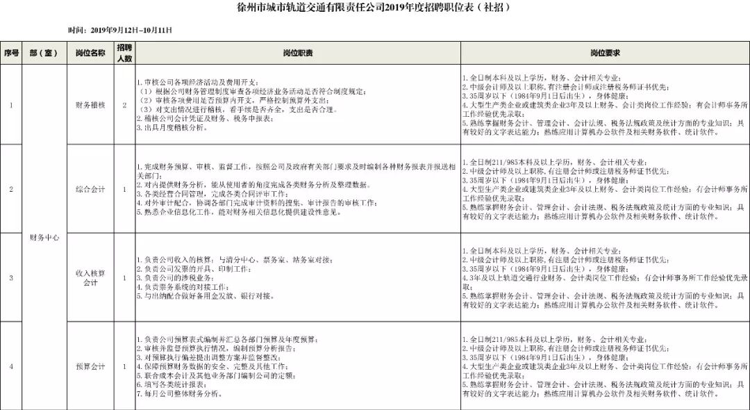
徐州市城市轨道交通有限责任公司
徐州市城市轨道交通有限责任公司为徐州市属国有大型企业,成立于2012年7月30日,为我市城市轨道交通项目投融资、建设、运营及资源开发主体。

目前,徐州市轨道交通1号线一期工程将于2019年9月正式运营,2号线一期工程计划于2020年底前实现并网运营。现根据公司发展需要,诚邀有志投入徐州市城市轨道交通事业的优秀人才加入。具体如下:
招聘岗位

徐州地铁基础设施工程有限公司
徐州地铁基础设施工程有限公司是徐州市城市轨道交通有限责任公司的全资子公司,成立于2018年11月,主要业务包含全过程咨询代建管理、施工总承包、地铁保护安全监管以及投资建设商品混凝土搅拌站、预制构件生产等。现根据公司发展需要,诚邀有志投入徐州市城市轨道交通事业的优秀人才加入。具体如下:

招聘岗位

徐州地铁物业经营有限公司
徐州地铁物业经营有限公司是徐州市城市轨道交通有限责任公司的全资子公司,成立于2018年8月。主要负责徐州地铁沿线上盖物业经营、广告经营、文创产品经营等业务。现根据公司发展需要,诚邀有志投入徐州市城市轨道交通事业的优秀人才加入。具体如下:

招聘岗位

招聘时间及方式
招聘岗位公告为期一个月(2019年9月12日至2019年10月11日),对初筛符合条件者进行笔试、面试考核,具体时间另行通知。
报名方式
1、有意参加应聘者请登陆徐州地铁官方招聘网申系统recruit.xzgdjt.com进行职位报名投递;
2、报名时请上传身份证、学历(学位)证书、职称证书等扫描件和近期彩色两寸免冠照片;
3、应聘者根据岗位要求选择适合自身岗位报名,每人限报一个岗位。
来源:徐州地铁