
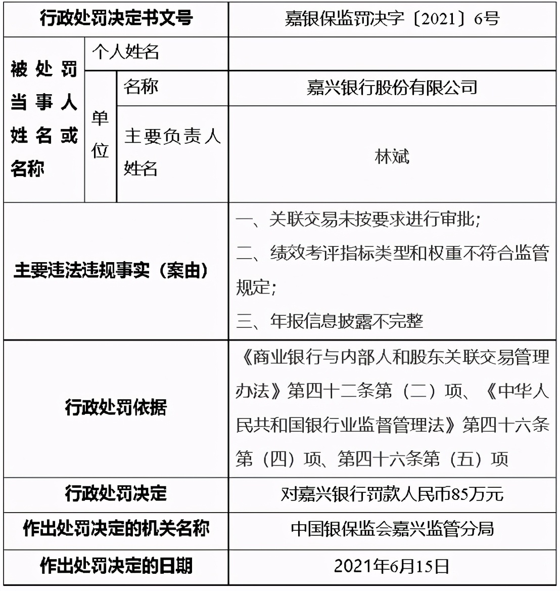
作为一家资产规模破千亿的城市商业银行,嘉兴银行因涉三项违法违规事实,于日前被嘉兴银保监分局罚款85万元。

(来源:银保监会网站)
上述三项违法违规事实主要包括:关联交易未按要求进行审批;绩效考评指标类型和权重不符合监管规定;年报信息披露不完整。针对其中“年报信息披露不完整”的问题,行长助手多次通过电话联系了嘉兴银行有关负责人,希望得知究竟是哪期年报的哪些信息披露不完整,但均未获对方接听。
短期薪酬一年涨幅超四成
资料显示,嘉兴银行成立于1997年12月,原名嘉兴城市合作银行,1998年6月更名为嘉兴市商业银行,2009年12月更名为嘉兴银行。截至2020年末,嘉兴银行总资产为1046.73亿元,不良*款贷**率为0.97%,资本充足率为13.37%。
值得注意的是,从盈利能力看,2020年,嘉兴银行实现营业收入25.46亿元,同比增长1.72亿元,增长率为7.25%。与之相对的是该行实现净利润6.45亿元,同比下滑4.36%。
是什么导致嘉兴银行2020年净利润变动方向不一致呢?行长助手经分析发现,这主要由于该行2020年“员工成本”大幅增长所致。2020年,嘉兴银行与员工成本相关的支出约为6.87亿元,同比增长约1.79亿元,已超过同期营业收入的绝对增长额,同比增长率达35.34%。其中,员工成本项下“短期薪酬”的同比增长率更是高达43.84%。

(来源:嘉兴银行2020年年报)
何为短期薪酬呢?根据嘉兴银行2020年年报中的解释,短期薪酬为“本集团在职工提供服务的会计期间,将实际发生或按规定的基准和比例计提的职工工资、奖金、医疗保险费、工伤保险费和生育保险费等社会保险费和住房公积金,确认为负债,并计入当期损益或相关资产成本”。
通过对比,行长助手发现,2019年度,嘉兴银行员工费用的支出增幅仅为5.98%,远低于2020年35.34%的同比增速。此外就员工人数的变动来看,至2020年末,嘉兴银行员工人数为1697人,同比增长203人,增长率为13.59%,后者亦远低于该行2020年员工费用35.34%的同比增速。

(来源:嘉兴银行2019年年报)
快速增长的员工支出尤其是短期薪酬,其会计计提是否合理呢?行长助手多次通过电话联系了嘉兴银行有关负责人,均未获对方接听。

(来源:嘉兴银行各期年报;行长助手整理)
文/北青-北京头条记者范辉 丁丹