在之前的阿里健康APP分析测评报告中,笔者指出:阿里健康的目标用户当中有很多人不知道阿里健康C端APP的存在,缺乏了相应的品牌知名度。
本文中,笔者将以阿里健康APP为例,进行会员积分体系搭建的初探。
这是一次尝试性的搭建设计—以一个产品初学者有限的目光和角度。

目录结构:
- 会员积分案例分析
- 阿里健康APP与会员积分体系
- 会员积分体系框架设计
- MVP最小验证集与需求池
- 用户使用流程图
- 用户原型设计
- 数据指标
- 总结分析
一、会员与积分案例分析
会员体系和积分体系是传统行业和互联网行业广泛应用的运营方式。两者均是通过制定规则/设立权益来引导用户产生特定行为,提高用户活跃度,增加用户粘性。但是两者也有不一样的地方。会员体系的建立区分用户等级,用初级到高级是培养核心用户的过程,而积分体系的设立是“网络虚拟货币”的形式之一,可以提供消费者优惠、打折,主要目的是促进订单转化。根据不同的用户场景,两者可以结合使用。
设计之前,我们可以先来看看,在已有的医疗健康平台建立起的会员与积分体制是怎么样的。满足的核心需求有哪些?
案例一:纯医药电商平台的会员积分体制—康爱多
目前在医药市场发展的B2C电商平台–康爱多网上药房建立了会员制。
会员积分=消费金额(取整)
该计算公式与会员划分体制一样简单粗暴。所有的康爱多用户均可以享受一定权益,每200积分可抵扣现金1元(返现0.5%)。如下所示,级别越高越能获得更多的积分(最高实现返现1%)。

图1.康爱多会员机制
康爱多药房本身是自营药房的B2C平台,核心用户即为购药用户,平台核心需求便是刺激消费。因此成长值的最直接来源在于消费额度,以成交额论英雄,遑谈活动、任务等莫须有运营方式,买的越多优惠越多,称得上简单粗暴。在某种程度上,这样子的会员积分体制与传统行业并无区别。
适合纯医药电商在有稳定客户流量时开展促销活动。
案例二:(医+药)电商平台的会员积分体制—1药网
(1) 会员体制
与此相对的已经开展线上问诊,目标朝着“医+药”服务的1药网也建立起了会员体系。该会员体系的建立与纯医药电商平台有着极大的不同。1药网推出了两类付费“1+会员”包:
- 季度优惠券49元/3个月
- 年度优惠券188元/12个月
类似于移动电商平台的加油流量包。不同的会员包赠送不同的服务,而不计算任何的成长值。优惠方式如下图所示:

图2.药网会员机制
付费打包的会员制度不失为一种很好的偷懒方式,满足产品的核心需求:
- 会员收费增加营业收入。1药网的C端APP响应度较高,相较于阿里健康APP早已培养起了一批核心用户,而这两类会员服务正是为了1药网的核心用户推出优惠活动(购药津贴+物流津贴+咨询津贴),对于购药需求丰富,下单频次高的用户最具有吸引力,因此会员收费也将成为1药网的营业收入来源之一。
- 刺激消费,培养用户咨询习惯。从优惠券内容来看,1药王最希望刺激的行为仍然是购药行为,同时培养起这一类用户在问诊咨询方面的行为习惯,提供免费咨询和药师回访。
(2)奖励金活动(短期积分运营活动)
1药网同时开办了短期的奖励金活动,行为规则也十分简单。
在2018年08月13-08月19日,每日APP打卡用户随机领取1.0-5.0元的奖励金,可抵扣订单实付金额(上限为总额5%)奖励金不与积分、平安健康卡、货到付款同时使用。活动期限一到,奖励金清零。
1.活动内容看产品核心需求–提高APP用户注册使用量、刺激消费,同时控制成本增加。
2.活动内容看用户的核心需求--获得购物津贴,达到省钱的效果。
该活动的优点是:相较于长期的积分抵扣优惠体系建立,短期刺激的成本更可控,开展速度也更快。
但是短期活动的建立,需要更大力度的运营推广才能刺激用户增长,起到推波助澜的效果。
运营不到位,便是自家院子里的游戏,提高已注册用户向种子用户乃至核心用户的转化,提高留存率,而对于持续的用户增长并不具备优势。
而阿里健康的平台资源丰富,运营效果优于自营平台,因此的短期活动在刺激用户增长方面有可取之处。
案例三:咨询平台的会员积分体系—春雨医生
以春雨医生为例,推出积分规则体系。该积分规则依靠完成任务的形式获得–【每日签到】【邀请好友】【首次付费咨询】【新用户注册】【手机绑定】【设置头像】(类似于新手任务),获得的积分主要用于快速提问功能以及积分商城的订单抵扣。
目前春雨医生积分商城的游戏与优惠券等几乎与医疗健康无关,均是合作商和广告商的优惠活动。从积分的获取和输出内容来看,该积分体系建立的核心需求在于:
- 提高注册用户量,培养新用户的咨询签到习惯,促进新用户向种子用户转化
- 为广告商引流,试图增加活动趣味性,同时增加企业营收额
- 根据金币的使用,春雨医生还推出了企业会员,享受每日快速提供免金币的服务。
在该套规则之下,新用户的粘性不高,活动商业化过度。对于咨询平台的核心用户,使用的核心功能应当是线上专业咨询,而非快速咨询功能,但显然这个积分体制不是为了核心用户而设计的,也无法为降低平台用户流失率,提高用户粘性做贡献,不适合长期发展。
以上三个案例,分别从纯医药电商、咨询+医药服务平台、咨询平台三种类型的会员积分体制讨论。
我们可以明显看到:会员与积分并不是泾渭分明的。
为增加用户粘性、带动业务增长可以通过制定“游戏规则”达成,不必拘泥于形式。
除此之外,我们还可以发现:相比淘宝、京东等电商平台制定的会员积分体系,目前的医疗健康平台在该类规则的制定上还并不系统,达成的效果也并不显著。
阿里健康的产品战略是构建一个生态闭环的医+药大型平台,以上案例中的相关策略是否适合阿里健康呢?
下文中,我将以阿里健康APP为例,讨论如何搭建会员积分体系。
二、阿里健康APP与会员积分体系
2.1 阿里健康为什么可以搭建会员积分体系
阿里健康APP的核心市场在于医药电商市场,为此,阿里健康大药房通过天猫、淘宝等平台的引流吸引了大量的顾客,其医药市场成为阿里健康的主要营收来源,这一部分的客流量并不真正来源于阿里健康APP的注册用户。
且阿里健康在医疗咨询和健康管理业务上仍然缺乏激励措施,未来,随着阿里健康战略目标朝着“医+药”的生态闭环发展,不仅建立起了自己的网络医院,还同时与体检机构、医院的合作逐步加深,普通的网购电商平台无法支撑起医疗行业如此丰富巨大的业务流程。
阿里健康APP作为集阿里业务为一体的C端应用,需要与阿里健康品牌相应的用户流量,聚集一批忠实的核心用户,打造品牌知名度。而会员与积分的体制有利于提高用户留存率,刺激用户消费。
2.2 阿里健康搭建会员积分的目标是什么
- 差异化APP用户享受权益,扩大用户规模
- 提高用户活动参与度,增加用户粘性,提高用户留存率
- 强化用户正确行为,培养用户习惯,促进核心用户的养成,为后续发展开辟主力军
- 通过积分抵扣促进订单转化,为平台业务导流
三、用户会员积分体系框架设计
3.1 等级设计:会员等级如何划分
在日常使用平台中,很多产品都有会员等级的划分,例如游戏类产品与社交类产品QQ等,这些会员制度有着明显的特点:
- 通过付费会员的方式,可以享受更多优惠,很多权益并不向非会员用户开放(曾经的QQ会员、QQ黄钻等)
- 会员级别丰富,过关斩将的乐趣给予用户成就感和满足感,通过完成任务的形式获得成长值,引导性极强,同时具备趣味性。(一般用于游戏-绝地求生、王者荣耀)
第一类的收费会员制度趋向商化,适用于核心用户规模庞大、用户流失率低、用户粘性较高的产品,并不适合开拓用户规模的阿里健康APP。同时一旦付费会员享受的权利过早触及咨询购药上的便利,提前进入会员营收模式,在业务还未完善的阿里健康APP上,将进一步影响到用户流失率。
阿里健康的四条业务线中,短期内医药市场是其目前的主要核心市场,也是营业收入的主要来源,作为核心用户群体。
- 短期内强化购药行为,同时带动咨询、健康管理、产品追溯等其他业务线的发展。
- 中期则需要稳固用户在咨询、健康管理等业务上的行为习惯,培养核心用户。
- 长期再进行会员积分体制的商化。
建议只会设定有限的会员等级,阿里健康APP内所有的用户均分类为以下几类:

图3.用户划分
相对应的会员等级笔者将其分为:
图4. 等级划分
在计算等级时,需要注意两类用户的等级划分—
- APP改版前的已注册用户(改版前需要进行等级的计算,改版后直接晋升相应的等级)
- APP改版后的新用户,等级从零开始的计算。
3.2 会员等级的成长值计算
(1)根据用户行为建立公式
最经典的会员成长值模型为RFM模型来计算会员成长值:
R代表消最近一次消费时间、F代表消费频次、M代表消费金额。
以淘宝会员为例。(淘气值=购物分+奖励分+基础分)
1.“购物分=近12个月的购买数据R+购买金额M+购买频次F”来进行计算。
2.奖励分对应平台活跃度数据来源于用户购买的商品类目数、评价等平台活跃行为,受到购物分的正面影响(购物分越高,奖励分也越高)。
3.基础分则和信誉挂钩。
从这个公式我们可以知道什么样的用户是淘宝的核心用户,并且能够最快获得成长值—高交易额、高成交率的用户; 购买需求丰富、购物频次高的用户; 热衷平台活动,分享、晒单的用户。因此会员成长值的计算应当和用户属性和用户行为挂钩,计算方式可以是:
成长值=RMF值*权重1+消费激励值*权重2+会员活跃值*权重3
建议权重1=0.3; 权重2=0.4; 权重3=0.3(可自行调节)
那么医疗行业的用户属性和用户行为是怎么样的呢?
在咨询环节,高付费咨询频率&高交易额的用户为核心用户。对于活跃度较高且消费频次低的种子用户予以一定的消费激励值奖励(如参与健康问答付费、进行快速咨询服务)而对于活跃行为(追问、评论医生行为、公开的图文咨询被查看数、点赞关注行为等)予以一定程度的会员活跃值奖励。
购药环节同理,刺激处方药的购买、医疗器械的购买,每购买一次也可以进行消费激励值的奖励,晒单、优质评论、上传处方单给予会员活跃值奖励,这一套会员成长值的搭建将有利于培养用户的行为习惯。
(2)阿里健康不同等级的成长值计算:
APP升级前老用户的会员计算—RMF基本成长值划分:

表1.不同业务的RFM计算
其中RFM的具体计算如上表所示,共5*5*5=125种不同的成长值组合。(X与Y的未知变量应当从后台数据库中提取,假设>X1的为5%的核心用户;[X1,X2]区间内的为15%种子用户;(X2,X4)区间内为30%的活跃用户;<X4的用户数量为50%普通用户,Y值同理)
产品追溯作为用户活跃度的重要指标,可以添加通过RF计算公式计算

表2.产品追溯的基础活跃值计算
老用户成长值得分=(咨询、购药、健康管理)订单RFM+产品追溯RF
老用户的曾经消费激励行为难以一一计算,因此可以先根据RFM将具有一定活跃度以及高交易额,高交易频次的用户进行等级划分。暂不授予铂金用户等级,保留其升级成就感。
前20%得分的用户为黄金会员,20%-50%之间为高级会员,后50%且得分大于0的用户为普通会员。
新用户的升级会员计算方式机制:
成长值=RMF值*权重1+消费激励值*权重2+会员活跃值*权重3
建议权重1=0.3; 权重2=0,4; 权重3=0.3(可自行调节)
其中RMF的计算如表1 表2所示,而各大业务的消费激励值与活跃值如下表举例所示(成长值无上限),内容可根据产品服务更新而重新设计。

3.3 权益设计
会员权益设计是引导用户行为,强化用户习惯的重要一步。
直接权益包括:
- 会员专属优惠券(购药/咨询)特点:一次性消费,会员专属,不退还,存在有效期和消费限制,发放数量少,存在于等级升级奖励当中。形式包括满减优惠券与无门槛购物券(1.咨询券2.购药券),仅在阿里健康APP内使用。
- 健康币:抵扣购药与咨询订单,抵扣不超过订单总额的20%(抵扣额度可根据利润核算),根据商家和医生的选择,可选择该订单的健康币与会员专属优惠券是否同时使用
- 健康能量:种植虚拟健康树,增加用户使用乐趣,1000健康能量将栽种出网络虚拟货币–1健康币果实仅限三天内采摘。不同业务的能量来源不同(能量树的计算方式)笔者将在3.4节中对能量树积分系统进行详细描述。
间接权益包括:
- 送药上门免运费
- 满一定数额包邮
- 健康能量以倍数获取
- 药师回访/家庭医生免费体验服务
- ……(根据成本与运营活动增加会员权益)
不同升级大礼包内容如下图所示,,强化购药行为,带动其他业务的发展。会员升级方式应为自动升级,大礼包领取进行用户系统消息提醒,点击进行领取。
- 优惠权益仅仅做参考,根据不同等级用户的消费情况进行变动。
- 当用户贡献较低、活跃度较低时(普通会员),笔者认为可以鼓励每日签到领取成长值,并且给予订单优惠的权益。强化引导用户的购药行为。
- 另外,引导活跃用户与贡献用户在咨询和健康管理业务上的消费行为,拉动业务增长。
- 有关健康能量树的种植,将在下一节当中提及,健康能量树的搭建将引导用户对不同能量来源的业务产生关注,促进订单转化。
3.4 能量树积分体系
设计目的:
健康币作为用户直接权益,在初期需要企业真刀实枪地投入成本,若直接通过订单返现的方式,返现可观则成本过高,返现低则无法吸引用户。将低成本的返现通过高值能量来体现,一方便有效降低成本,另一方面通过浇灌和收割的方式提高返现的趣味性。在健康币来源上又不仅仅依靠订单获取能量,还可以依靠做任务获取能量,这样用户对于能量的感知力和返现的欲望将会更大。如果说会员体系是培养核心用户的过程,那么能量树积分是协助性增加核心用户粘性,提高留存率的过程。
设计特点:
- 1健康金币=1000g能量值。
- 3天不浇灌能量球消失。
- 1健康果实将在3小时后成熟,绿色果变成金色币;3天后掉落,健康币消失。
- 咨询业务为黄色能量,电商业务为绿色能量,健康管理为红色能量。
- 能量球大小数值颜色不一,直观体现消费者的收获和花费。
- 在满2元及以上的订单中自动抵扣,抵扣额度最高20%(根据利润可进行调整)。
能量的来源与限制如下表所示:

3.5 风控设计
成本核算,企业直接成本在于健康币的投入,而优惠券、药师回访等间接投入可由活动举办,商家赞助的形式开展。
1.新用户诞生所需要的成本主要来源于健康币,在签到初期的健康币通过系统设置,掌握在可控范围内
2.核心用户的培养:单笔订单的返现100元以下时,每单返现0.05-0.15元,超过100元的部分(返现=超过部分的数额/100),返现以能量值返现,1元=1000能量值。
3.在核心用户培养结束阶段中,能量加倍,前5%用户加倍1.8,即返现1.8倍,15%的贡献用户返现1.5倍,30%的活跃用户返现1.2倍,普通用户不加倍,即购买的越多,返现越多。
在能量值获取的过程中,成本投入暂没有体现出来,只有当用户积累一定的能量值获得金币进行下一步订单的抵扣时,才会明显感觉到投入的成本。因此抵扣量的限制,以及健康币三天不摘掉落等游戏规则是为从企业成本考虑,尽可能缩小投入。
数据埋点,为防止不正当获取能量的行为,需要对一些行为数据进行监控,尤其是健康管理红色能量的获取
- 对于单笔付费订单在交易完成后三天产生能量值,且交易金额必须在1元以上,若发生退款、取消订单等行为则无法获取能量。
- 对于同一用户的付费量,订单量进行记录,其健康管理的报告提交次数、修改次数、删除次数、能量获得次数与数量进行记录,当红色能量值达到绿色与黄色能量值总和及以上时,进行数据报警,分析其健康管理能量来源是否犯规,当用户产生恶意刷能量值的行为,上传重复数据时,需限制其红色能量的浇灌次数
四、MVP最小验证集与需求列表
4.1 功能框架图

4.2 需求池

五、用户使用流程图
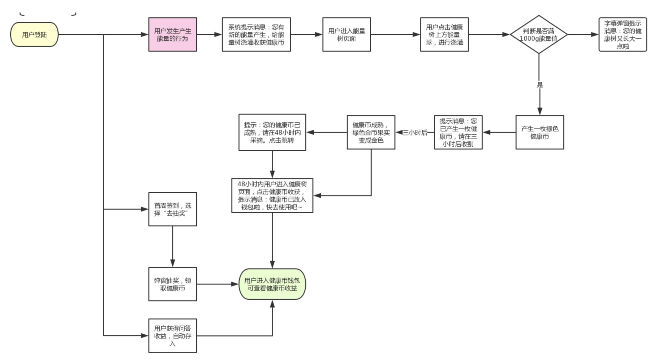
5.1 健康币领取

5.2 会员升级通用流程图

5.3 签到流程细则

5.4 订单抵扣流程图

六、用户原型设计
6.1健康币权益的原型设计(健康币钱包与健康树)
(1)健康币钱包原型设计(点击可查看大图)

健康币钱包页面包含如下内容
- 健康币的获取以及获取入口
- 健康币相关信息的查看(收益说明、收益总额、重要明细的历史记录)
- 健康币的使用以及去使用入口。
- 健康币的历史动态
(2)健康树原型设计

页面结构如下表所示,表中数值代表流程顺序

如上图所示,健康树设计是服务于健康币收益的:健康树的浇灌能量来源来自于三种不同的业务,红色能量来源于健康管理,黄色能量来源于咨询业务,绿色能量来源于购药业务。能量球大小与能量数值成正比。当点击能量球时,即可完成浇灌。点击成熟的健康币,即可完成收割。在不同的环节系统均会产生提示消息。
(果实成熟时间为3小时,两天之内采摘果实不消失,同能量产生的有效时间是48消失,两天内不浇灌,能量消失。促使用户保持阿里健康APP的使用习惯。)
设计特点:
为了使得用户的收益更加直观,在健康树的下方增加了一个动态提示区,显示收益的明细。
- 提示用户在某个具体时间做了某件具体的事情,产生了多少的能量值。如,“您在2017年9月1日网上购买药品产生150g健康能量/您在2017年9月5日浇灌了健康树150g绿色能量/您在2017年9月5日产生一枚健康果实/您在2017年9月5日获得一枚健康币”可产生游戏的成就感与乐趣
- 明确收益的来源,具有一定程度的引导作用
- 同时在页面当中添加游戏攻略入口,明确告知用户可产生能量的行为,并在攻略页面添加业务入口,方便用户进行购买行为
6.2会员权益的原型设计
下图为会员等级升级功能原型页面,首先会员等级是系统自动升级,达到相应的等级之后会在原有的消息功能内通知会员领取礼包。
单独设置页面也是让用户对于会员的体验和权益明细有更加直观的体验。下图中点击领取礼包即可,再次点击将出现“去我的优惠券礼包查看”,进入优惠券页面,间接权益如健康能量1.2倍获取,由系统自动计算。在健康树页面会有直观的显现。

页面结构如下图所示:

设计特点:
- 将会员权益分为可领取会员权益、已领取会员权益、未领取会员权益,直观将可收获的权益体现给用户,有助于用户对会员等级晋升有良好的体验并引导其关注会员升级。
- 可将运营活动任务放在会员升级权益当中,当用户参与活动或完成任务,得到相应的成长值或健康币,有助于提高用户活跃度。
6.3 用户签到原型设计
用户签到体系分为(1)新用户 (2)老用户
新用户签到:“首周签到领取健康币活动“
APP新用户在首周进行签到可进行抽奖领取健康币,签到流程如图所示,为弹窗签到与弹窗抽奖。签到完毕后,用户可以选择“确定”按钮离开,也可以选择“抽奖”按钮继续抽奖。抽奖之后可点击“我的钱包”进行查看。
老用户签到:成长值获取
签到入口如蓝*图色**一所示,标记连续签到的成长值递增过程,第一天签到得到1成长值,第二天签到领取2成长值,成长值随连续签到日期递增,每7天进行一次循环,签到中止时,循环重新开始。

6.4 个人页面原型优化
会员积分体系的主要入口都在个人页面。下图为个人原型页面,在原页面基础上作了如下修改
- 在个人信息处增加会员等级与会员成长值
- 将问答收益改为我的问答,将入口向下移动
- 店铺会员权益将由APP会员权益代替
- 增加能量树入口,虽然能量树体系服务于健康币的获取,但处于用户方便进入的考虑,将该入口放在个人页面

6.5 权益的使用-订单抵扣原型设计
下图图为利用咨询券与健康币的订单抵扣原型图,对订单抵扣作出如下修改。
- 增设优惠券使用入口
- 增设健康币抵扣选项
健康币与优惠券不同时使用,且每次只多抵扣订单的20%,在选择抵扣时会跳出弹窗提示用户,此时用户若有优惠券,仍旧选择“我知道了”,则进行健康币抵扣,优惠券放回卡包,订单的价格变化。若用户仍然想用已有的优惠券进行抵扣,那么选择优惠券,健康币抵扣选项呈灰色

七、数据指标
在阿里健康APP中搭建会员积分体系的目的
- 差异化APP用户享受权益
- 提高用户活动参与度,增加用户粘性,提高用户留存率
- 强化用户正确行为,培养用户习惯,促进核心用户的养成,为后续发展开辟主力军
- 通过积分抵扣促进订单转化,为平台业务导流
为达到以上目的,笔者搭建了会员与健康币体系,最直观的数据是:
- 健康树的能量以及会员的成长值来源于“正确行为”“用户习惯”,因此,产生健康树能量和获得成长值的行为的增长数据直接表明了是否有正确引导用户,提高活跃度。
- 用户获得的直接或间接权益(优惠券、健康币)是否参与了抵扣,订单增长如何,是否促进了订单转化。
- 特定行为发生的数量与行为发生前不同入口的点击数量,通过比例来查看转化率。
因此我们需要的数据可能有:

八、总结
阿里健康作为一个大型医药健康平台,需要有稳定的自身流量来支持产品业务。笔者认为在搭建会员积分体系的过程中,可以适当以运营活动为辅(除了首周签到之外)让普通用户感受到升级会员以及拥有会员权益的便利。
在体系搭建的初级阶段以增加用户量促进订单业务转换为主,不适宜会员收费,因此本文也并未涉及到积分商城。
另外笔者还有一个不成熟的小建议:
阿里健康虽然以医药电商平台为核心,但是医药健康领域的用户除了买药之外还有一个明显的特征—慢性病、重症病、疑难杂症患者、皮肤病患者等等用户习惯在社交平台求医问药,以及医疗从业者在相关论坛上也十分活跃,对于用户来说,网络论坛上可获取信息量的真实性、有效性都有待考证。
阿里健康作为平台,可以在APP中的内容类—疾病常识/重症指南栏目下开设评*功论**能、以及文章发布功能,社交属性的内容社区有助于增加用户粘性,后期发展可以存在一定的商业化广告,具有变现空间。
另外内容社区的质量文章可以健康币付费阅读的形式,在一定程度上为企业节省活动运营的直接支出成本,另一方面有助于增加用户活跃度,于业务订单的转化也有裨益。
本文由 @裴哲琦 原创发布于人人都是产品经理。未经许可,禁止转载
题图来自 Unsplash,基于 CC0 协议