二极管是什么线性元件 (半导体二极管的基本特性是什么)

二极管种类的一般性说明

二极管元器件正负极区分,二极管元器件

二极管元器件正负极区分,二极管元器件

二极管按PN结构造分类说明

二极管元器件正负极区分,二极管元器件

二极管元器件正负极区分,二极管元器件

二极管元器件正负极区分,二极管元器件

二极管元器件正负极区分,二极管元器件

点接触型二极管按正向和反向特性分类说明

二极管元器件正负极区分,二极管元器件

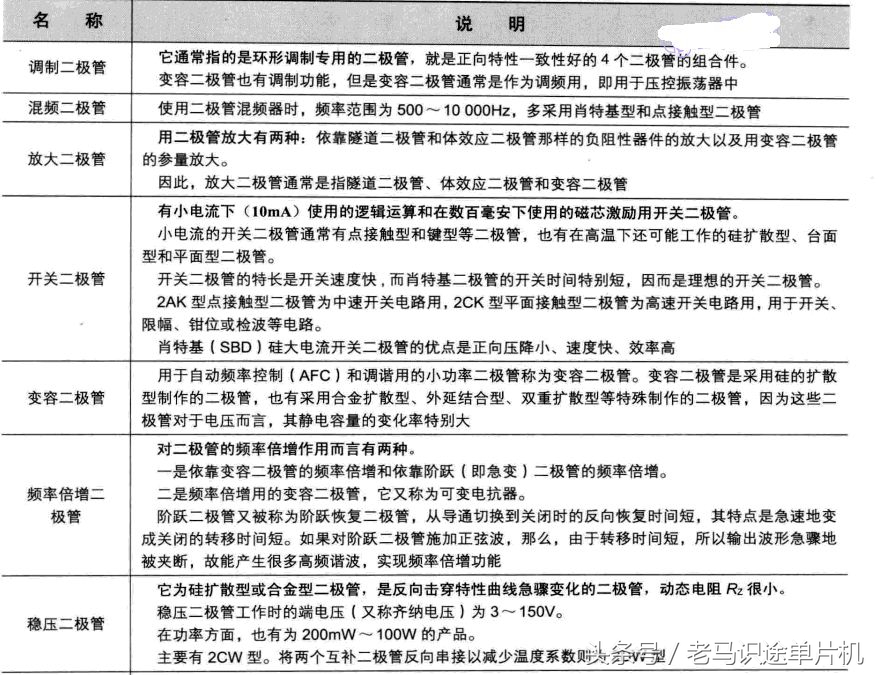
二极管按用途分类说明

二极管元器件正负极区分,二极管元器件

二极管元器件正负极区分,二极管元器件

二极管元器件正负极区分,二极管元器件

二极管元器件正负极区分,二极管元器件