
谈及车险,不少小白车主纷纷表示,不太懂诶,反正交强险是强制购买,商业险可买可不买;更有一些不明真相的土豪:买新车时让SSSS店的帮买不就好了吗,然后每年续费。小编只能说:土豪请随意,而小白车主们请围过来好好听讲!
那么车险的品种有哪些?各个险种的保险范围以及赔偿机制是怎样的呢?以下将是车险知识全解释。(注意:2016年车险费改全面推行,许多老条款都变更了,下面红字标注)
一.汽车险种分类

二. 机动车交通事故责任强制保险(交强险)
交强险是我国交通法律规定的车主必须强制购买的车险。其保费及赔偿额度都是全国统一的,不同的汽车型号,价格不同,主要是根据“汽车座位数”、“营业或非营业”判定的。
一般的是家用5座普通车,新车第一年的交强险保费为950元,保费据出险,脱保,过户等因素,每年会浮动。
保费据出险率浮动的机制:
交强险的分项目赔偿细则:

注意事项:
1. 车主未按照规定投保交强险的,交管部门有权扣留机动车,并责令按规定投保,另外,车主还应缴纳保险费2倍的罚款。
2. 上完交强险之后最好把交强险的标志黏在汽车的前挡风上,按照规定,有被查到没黏的,就算有上交强险,也得罚款200。
3. 凡是对第三方(除本车、本车上的人)造成损失的,无论是否有责任,都是交强险赔偿范围。
4. 交强险属累积赔付类型。就是说:一年的保险金额就如上表,多次出险理赔金额累加,超过赔偿限额,就是自费。
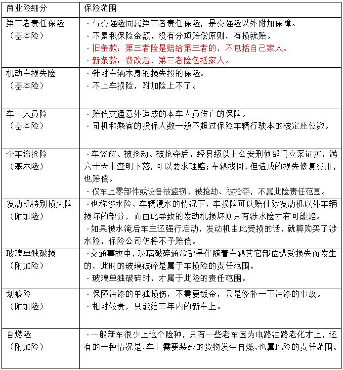
三. 车辆商业险
细分种类:


注意事项:
1. 买车是ssss店说的或者保险公司推荐的“全险”,指的是所有基本险:三者险、车损险、车上人员险,盗抢险,还有交强险。其它的附加险,如有需要,是另加购买的。
2. 交强险与商业险,推荐最好在同一家公司购买,因为理赔时比较方便。
3. 看清保险条款、免责事项、特别约定,小心理赔时的陷阱。
4.原来车辆没挂牌时出了事故是不在保险责任范围内的,费改后新条例也可赔。
