陕西省各地市中考成绩查询
西安市
公布时间:7月31日中午12时
成绩查询:考生可登录西安市教育局官网进行成绩查询(edu.xa.gov.cn)。考试成绩通知单由各报名点发放考生。
填报志愿:全市考生实行网上填报志愿。
城六区8月1日8:00至8月3日18:00;
五区二县8月4日8:00至8月6日18:00。
普通高中,职业高中,五年制高职和普通中专,成人中专,技工学校在上述时段内同时填报。
2019年陕西省普通中等专业学校和职业技术学院招生录取工作将于8月17日开始。
查询网址:http://edu.xa.gov.cn/ptl/index.html


咸阳市
咸阳考生填报志愿时间为:7月27日12时至7月31日12时
录取时间为:8月1日至8月7日
公布录取结果时间为:8月8日8时至8月10日18时

查询网站:http://jyj.xys.gov.cn

渭南市
1.成绩公布。
市教育局将于7月31日上午12:00公布2019年渭南市中考成绩及其相应的录取最低控制分数线。
2.志愿填报及设置。
自中考成绩公布之日起截止8月4日18:00,考生自行登录渭南市招生考试信息网(www.wnksgl.com)填报志愿。

今年我市普通高中志愿设置为提前批次和县市区批次。提前批次志愿为渭南高级中学、临渭区瑞泉中学和经开区渭南中学,提前批次志愿为平行志愿,考生根据个人意愿,选报1—3所学校填报志愿。
县市区批次志愿为平行志愿, 考生根据个人意愿,在县域内普通高中学校和市内民办普通高中学校中选择1-5所普通高中学校填报志愿。
3.集中录取并审批录取结果。
8月4日至13日,在市教育局的组织下,统一时间,统一地点,以县市区为单位集中进行录取,并审批录取结果。
宝鸡市
宝鸡市2019年中考成绩已经揭晓,现将普通高中最低录取控制分数线予以公布。请考生登陆宝鸡教育云平台、宝鸡教育网,点击“中考中招系统”查询成绩。考生填报志愿时间为7月26日8:00至7月28日18:00。


一、县区公办普通高中最低录取分数线
1.渭滨区 472分
2.金台区 472分
3.陈仓区 435分
4.凤翔县 430分
5.岐山县 408分
6.扶风县 433分
7.眉 县 424分
8.陇 县 410分
9.千阳县 382分
10.麟游县388分
11.凤 县412分
12.太白县374分
二、全市民办普通高中最低控制分数线
370分
三、全市普通高中艺体特长生最低控制分数线
中考成绩350分,专业测试成绩合格。
四、宝鸡中学录取分数线
1.中考成绩达到各县区公办普通高中最低录取分数线的考生,均可填报宝鸡中学统招志愿。具有定向生资格的考生均可填报宝鸡中学定向志愿。学校按照“分数优先,尊重志愿”的原则,从高分到低分依次录取,录满为止。
2.中考成绩606分以上(含606分)考生,收费按省级标准化高中规定执行,其余考生按物价部门审批的民办学校收费标准收取。
宝鸡市教育局
2019年7月24日
招生计划
2019年全市普通高中招生计划原则上不超过初中毕业生总数的50%。招生计划面向社会公布。
1.各县区教育局根据教育事业发展需要,按普通高中办学条件和办学水平,确定招生计划建议数。市教育局依据有关政策规定审定后下达到各县区,由各县区教育局下达到公民办普通高中学校。普通高中起始年级班额应不超过50人。对年检不合格、不具备招生资格的民办学校不下达招生计划。
2.普通高中招生计划为指令性计划,所有高中不得超计划招生、不得提前招生、不得自行招生。省级示范高中、省级标准化高中招生计划分为统招计划和定向计划。
3.省级示范高中、省级标准化高中按照属地原则,将不低于50%的招生计划定向分配到本县区各初中学校,并适当向农村初中、薄弱初中倾斜。定向招生对象为初中阶段一直在中考报名学校就读的具有我市户籍的应届毕业生。
4.具有艺术体育特长生招生资格的学校可招收艺术体育特长生,招生名额纳入统一招生计划,招生人数不得超过学校招生计划总数的5%。
招生范围
宝鸡中学、姜城中学面向全市提前单独招生。公办普通高中按照属地原则,面向本县区招生。民办省级标准化高中统招计划面向全市招生,定向计划面向举办地县区招生。其他民办高中面向全市招生。公、民办普通高中均不得招收最低录取控制分数线以下的考生。
市教育局指导各县区依据普通高中招生计划和学生中考成绩划定本县区公、民办普通高中最低录取控制分数线。
艺术特长生统一测试工作由市考试管理中心负责组织实施,体育特长生专业成绩采用中考体育考试成绩。市教育局依据特长生招生计划和艺体成绩划定全市普通高中艺体特长生最低录取控制分数线。
未在网上报名,未填报艺术、体育特长生志愿的考生,一律不得作为艺术、体育特长生录取。
志愿填报
中考成绩公布后,考生在规定时限内登陆宝鸡市教育云平台(www.snbjeduyun.com),在“中考中招管理系统”填报普通高中志愿。高中志愿分为三个层次:提前单独录取志愿、县区公办高中志愿(含艺术、体育特长生志愿)、民办高中志愿。
(一)提前单独录取志愿。中考成绩达到宝鸡中学录取分数线的全市考生均可填报宝鸡中学,宝鸡中学定向招生的生源初中考生还可填报宝鸡中学定向志愿。
通过全市艺术特长生专业测试或中考体育成绩达到专业合格线的考生,均可填报姜城中学。
填报宝鸡中学、姜城中学未被录取的考生不影响其他普通高中录取。
(二)县区公办高中志愿。考生按初中毕业学校学籍或按户籍选择填报一个县区内的1-3所公办高中。符合定向生报考条件的考生可填报1所省级示范高中或省级标准化高中。
移交到地方政府的原企业子校所在企业的职工子女,执行县区政府与企业签订的协议,相关考生可按协议填报原企业学校。
宝鸡一中考生在金台区参加中考报名和考试,可填报金台区的高中,也可按户籍填报所在县区高中。
高新区所属六镇初中学校考生按户籍或者按学校原来隶属关系填报所在区的高中。宝鸡高新中学、宝鸡高新第一中学考生可按学校所在辖区填报渭滨区高中,也可按户籍填报所在县区高中。
通过全市艺术特长生专业测试的考生、中考体育成绩达到体育专业合格线的考生,可填报所在县区具有艺术、体育特长生招生资格的高中志愿。
(三)县区民办高中志愿。考生可填报1-3所民办高中。符合定向生报考条件的考生可填报1所省级标准化民办高中。
征集志愿。未完成招生计划的普通高中实行征集志愿制度,未被录取的考生可在规定时限内网上补报志愿。
招生录取
(一)录取方式。在市教育局指导下,由县区教育局和考试管理部门统一实行网上录取,录取结果在宝鸡市教育云平台公布。
(二)录取原则。分数优先,尊重志愿;综合评价,关注特长;双向选择,择优录取;阳光招生,公开公平。
(三)录取依据。按照学校招生计划和考生志愿,依据考生中考成绩、参考学生综合素质评价结果进行录取。
1.中考成绩由全省统一初中毕业学业考试成绩,物理、化学、生物学实验操作成绩,初中毕业升学体育考试成绩三部分组成。
2.学生综合素质评价结果分A、B、C、D四个等级,达到C等及以上者,普通高中方可录取。考生中考成绩相同时,优先录取综合素质评价等级较高者。
3.按照《陕西省高中阶段学校招生制度改革实施意见》(陕教〔2017〕9号)有关规定,除国家规定的优待政策外,其他地方性加分项目原则上一律取消。
少数民族考生、归侨子女、台湾籍考生、现役军人子女可在中考总分上加5分参与录取(宝鸡中学下延一档录取),同时具备多项加分的,只按一项加分,不累加。
以下考生在高中招生时,享受降分录取政策。
a.驻国家确定的三类(含三类)以上艰苦边远地区和*藏西**自治区,解放军总部划定的二类(含二类)以上岛屿部队军人的子女;在飞行、潜艇、航天、涉核等高风险、高危害岗位工作的军人子女;烈士子女,按照考生所在县区普通高中录取分数线10%的标准,降低分数录取。
b.作战部队、驻国家确定的一类、二类艰苦边远地区和解放军总部划定的三类岛屿部队的军人子女;因公牺牲的军人子女,一至四级残疾的军人子女;平时荣获二等功或者战时荣获三等功以上奖励的军人子女,按照考生所在县区普通高中录取分数线5%的标准,降低分数录取。
c.见义勇为人员以及因见义勇为死亡或致残人员子女,按照考生所在县区普通高中录取分数线5%的标准,降低分数录取。
d.全国公安系统烈士的子女;全国公安系统一级、二级英雄模范的子女;全国公安系统因公牺牲民警的子女;全国公安系统一级至四级因公伤残民警的子女,按照考生所在县区普通高中录取分数线5%的标准,降低分数录取。
综合性消防救援队伍人员子*优女**待政策依据《应急管理部、教育部关于做好国家综合性消防救援队伍人员及其子女教育优待工作的通知》(应急〔2019〕37号)精神执行。
录取规则
1.宝鸡中学、姜城中学提前录取。
2.县区公办高中录取。由各县区教育局统一网上录取。
3.县区民办高中录取。按照属地原则,由所在县区教育局统一网上录取。
4.艺术、体育特长生录取。艺术特长生按专业测试成绩和中考成绩之和排序,从高分到低分依次录取,录满为止。体育特长生按中考成绩从高分到低分依次录取,录满为止。
5.未被录取的考生可填报征集志愿参加补录。
安康市
安康中学534.5分
安康中学高新分校494.7分
汉滨高中学区内475分,学区外490分
江北高中录城区422.3分,学区外472.7分
市二中343分
张滩中学城区线321分,片区内290分
五里高中299分
流水中学308.4分
大河中学296.5分
瀛湖中学290分
恒口中学313分
延安市
2019年初中毕业学业考试(以下简称中考)成绩已于23日中午12点整公布,市教育局根据招生计划和考生成绩,并报请市政府同意后,划定全市普通高中招生最低控制分数线为360分。
一、志愿填报时间
志愿填报时间从7月25日上午8时开始至7月28日上午8时结束。职业高中补报志愿时间从普通高中录取结束后第二天到8月15日。考生根据学校招生计划、收费标准、本人实际情况,在规定的时间内填报志愿,逾期不再进行志愿补报。请考生在填报志愿前认真阅读以下注意事项。
二、志愿填报类别
志愿填报共有普通高中、职业高中、五年制高职、三年制中专四个类别。
三、志愿填报相关规定
普通高中:2019年延安市中考成绩在360分以上的考生,可以填报普通高中志愿。
普通高中志愿分为定向生志愿和统招生志愿(含延安中学英语特色生志愿)两个类别。定向生志愿是提前录取志愿,符合定向生报考条件的考生,可选报一所学校作为定向生志愿。统招生志愿为平行志愿,考生可按照自己的意愿同时填报六所学校(含延安中学英语特色生)。所有考生可以填报面向全市招生的所有学校和报名地或者户籍地所在的所有学校。按照今年最新要求,考生填报的定向生志愿必须和统招A志愿相同。
延安中学和延安中学英语特色生的招生计划代码、收费标准都不相同,填报志愿时要分别填写。
延安市第一中学、宜川中学等在完全满足本县区招生后可面向全市招生的学校,为了方便考生填报志愿,特设置两个招生代码,其中延安市第一中学面向本县招生代码为071006,面向全市招生代码为071021;宜川中学面向本县招生代码为071201,面向全市招生代码为071221。
以上两所学校所在县区的考生如果想填报这些学校,只能填报面向本县区招生学校的代码。例如宜川县考生想填报宜川中学,只能填报宜川中学代码071201,不能填报面向全市招生的“宜川中学(外)”代码071221。
宝塔高级中学面向全市招生,宝塔区考生优先。宝塔区考生如果有意愿填报宝塔高级中学,那么只能填报宝塔高级中学招生代码070113,不能填报面向全市范围招生的“宝塔高级中学(外)”代码070121。
职业高中:考生只能填报一个职业高中志愿,可以填报面向全市招生的职业高中,也可以填报学籍或户籍所在地的职业高中。
五年制高职、三年制中专:五年制高职和三年制中专志愿为平行志愿,考生须认真查看五年制高职以及三年中专的招生计划(文件在登录界面61.178.233.213:8081),根据实际情况选择六个自己心仪的学校和专业,在规定的时间内按照要求填报志愿。
报考志愿代表考生的就学愿望,考生应按规定选报学校。任何学校和个人不得强行限制考生报考。如遇限制报考情况,考生可在志愿填报期间直接到县区考试管理中心(招生办)投诉。
填报和确认志愿信息必须由考生本人完成,任何人不得代替。
考生在阅读完考生志愿填报须知后,点击我同意按钮,即表示考生清楚并认可招生规定,后续如因个人失误产生一系列问题均由考生个人承担。
四、志愿填报流程
考生在规定的时间内登陆延安市中招管理系统(61.178.233.213:8081)填报志愿。
①输入考籍号和自己设定的密码进入系统;
②认真阅读考生志愿填报须知;
③按照页面上的内容和要求,填写志愿信息;
④填写完毕,点“提交”保存。若发现填写有误,还可以再次修改;
⑤确认已填写志愿信息,使其生效,填报志愿完成。确认后任何人将不能再修改考生志愿信息。
延安市考试管理中心
2019年7月20日
铜川市
经铜川市高中招生工作领导小组研究同意,现将2019年铜川市普通高中、职业高中(省属驻铜技工学校)招生各批次录取最低控制分数线予以公布:
一、提前批次(普通高*特中**长生)分数线
文化课录取最低控制分数线:243分
二、第一批次(定向生)分数线(面向26所定向生学校)
录取最低控制分数线:410分
三、第二批次(省级标准化高中)分数线
录取最低控制分数线:440分
四、第三批次(普通高中)分数线
录取最低控制分数线:405分
五、第四批次(职业高中)分数线
录取最低控制分数线:150分
六、第五批次(省属驻铜技工学校)分数线
录取最低控制分数线:150分
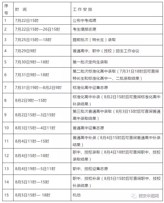
铜川市2019年普通
高中、职中(技校)录取日程安排

铜川市中招领导小组
2019年7月18日
榆林市
查询网址:
http://jyj.yl.gov.cn

志愿填报:
全市中考网上志愿填报安排在中考成绩公布后进行,由考生登录榆林教育网完成。具体时间届时通知。
普通高中统招录取。录取工作集中安排在8月上旬至8月中旬进行,各批次录取通过网上完成。
榆林市2019年普通高中招生计划表

榆林市2019年公办
普通高中招生(分校)计划一览表

榆林市2019年民办
普通高中招生(分校)计划一览表

榆林市2019年综合
高中招生(分校)计划一览表

普通高中统招录取工作集中安排在8月上旬至8月中旬进行,各批次录取通过网上完成。
全市高中录取按以下三个批次进行
第一批次:
榆林中学、榆林实验中学、榆林市第十中学、榆林高新完全中学、榆林市第一中学、榆林市第二中学、榆林市第三中学、神木中学、神木市第四中学、神木市第七中学、府谷中学、府谷县第三中学、横山中学、横山区第四中学、靖边中学、靖边县第三中学、定边中学、定边县第四中学、定边县实验中学、绥德中学、绥德县第一中学、米脂中学、佳县中学、吴堡中学、清涧中学和子洲中学。
第二批次:
榆林市第十二中学、榆阳区镇川中学、府谷县麻镇中学、府谷县第一中学、定边县安边中学。
第三批次:
榆林华栋中学、榆林高专附中、榆林市第九中学、榆林正大中学、横山区清源中学、榆林高专附中横山分校、靖边县第七中学和府谷县职业中专学校、靖边县职业教育中心、米脂县职业教育中心。
各批次内单独设1个“体育艺术班”志愿。高新完全中学不再单设“国际班”志愿,由学校在统招录取后自行设置。
汉中市
查询网址:
http://61.150.95.29:8000

志愿填报时间:
2019年6月20日至7月10日
2019年7月25日至8月10日
志愿征集时间:
2019年9月1日至9月15日
商洛市
查询网站:
http://ksglzx.shangluo.gov.cn


填报志愿时间:2019年7月15日至8月15日