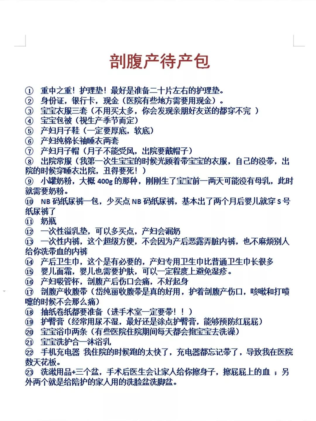
我一直坚定顺产,因为我从小怕刀,也怕留疤,但是38周胎位臀位+一圈脐带绕颈,所以不得已选择了剖腹产。
约好手术是39+1,提前做了好多准备,不管用得上还是用不上的都准备了,就怕出什么问题,接下来就把这些捋一捋,给姐妹们排排雷。



先说说剖腹产过程:
剖腹产前12小时禁食禁水。
正式开始护士会在约定时间,推着小轮椅来接你去产房,到了产房以后护士会先给你备皮、插尿管、然后就是麻酔(会让你在床上侧躺,双手抱膝绻成虾米状)这个时候要积极配合麻酔师。
等5-10分钟,麻酔反应OK,就是正式剖腹产开始。其实整个过程很快,一会儿就能听见宝宝哭声,醫生会给你看一下宝宝,然后就是清宫和缝合。
剖腹产后避免踩雷点:
1、6个小时之后可以喝水,可以让自己稍微缓缓躺姿,使身体和床成20~ 30°角,将被子或毛毯垫在背后,宫缩的时候就没那么疼。
2、一定一定给自己准备收腹带,要不然你动一下刀口也跟着你动一下,那折磨简直了,我穿的是岱纯丽收腹带,就看中了它纯棉透气不卷边,保护得也很紧,活动几乎没别的痛感

3、多准备产褥垫,产后会不断的有恶露排出,护士也会时不时过来压肚子,就要换新的产褥垫,要不然弄脏了床就很尴尬。

4、剖腹产24小时后应该逐渐翻身、坐起,并下床慢慢活动,千万不要赖着不动,活动能加快体力回复,多喝水,多去便便,实在便不出来可以用开塞露。
5、不要过早追奶,这个雷我就踩了,第三天喝了我婆婆的下奶汤,半夜堵奶堵的怀疑人生,前一周饮食还是清淡好消化为主,多喝水,准备一个吸奶器,奶水自然会充足的。
6、洗头可以用艾草+生姜煮的水,然后在温暖的房间里及时吹干就好了,艾草水本来就可以去湿气,用来擦身也行

关于剖腹产的刀口护理:
1、千万不要让刀口沾水,如果包着的纱布潮湿了,一定及时更换。
2、坚持穿收腹带,前几周刀口没长好,随随便便活动一下,可能都会牵扯到刀口,穿上收腹带活动不受影响。
3、剖腹产刀口防止增生,我是不用拆线的那种的,就在刀口结痂大概10天左右开始涂的,一般到3-4个月的时候会开始凸起粉色的曾生小肉条,去疤凝胶就是防止这一点的,我用的是岱纯丽凝胶,现在看还是不错的,一直到长好都没有曾生出现
