700种中药名称大全 (700味中药大全)

来源:药圈网

全草类

苦地丁 清热解毒。治温病高热烦躁,流感,传染性肝炎,肾炎,瘰疬,腮腺炎,疔疮及其他化脓性感染。
甜地丁 清热利湿,解毒消肿。治疔疮,痈肿,瘰疬,黄疸,痢疾,腹泻,目赤,喉痹,毒蛇咬伤。(体质虚寒者忌服)
紫花地丁 清热解毒,凉血消肿。用于疔疮肿毒,痈疽发背,丹毒,毒蛇咬伤。
石见穿 治噎膈,痰喘,肝炎,赤白带,痈肿,瘰疬。
寻骨风 治风湿关节痛,腹痛,疟疾,痈肿。(阴虚内热者忌用)
积雪草 清热利湿,消肿解毒。治痧气腹痛,暑泻,痢疾,湿热黄疸,砂淋,血淋,吐、衄、咳血,目赤,喉肿,风疹,疥癣,疔痈肿毒,跌打损伤。(虚寒者不宜)
泽兰 活血,行水。治经闭,癥瘕,产后瘀滞腹痛,身面浮肿,跌扑损伤,金疮,痈肿。(无瘀血者慎服)
佩兰 清暑,辟秽,化湿,调经。治感受暑湿,寒热头痛,湿邪内蕴,脘痞不饥,口甘苔腻,月经不调。(阴虚、气虚者忌服)
千里光 清热,解毒,杀虫,明目。治各种急性炎症性疾病,风火赤眼,目翳,伤寒,菌痢,大叶肺炎,扁桃体炎,肠炎,黄疸,流行性感冒,毒血症,败血症,痈肿疖毒,干湿癣疮,丹毒,湿疹,烫伤,滴虫性阴道炎。用于风热感冒、目赤肿痛、泄泻痢疾、皮肤湿疹疮疖。(中寒泄泻者勿服)
农吉利 清热,利湿,解毒。治痢疾,疮疖,小儿疳积。近试用于治疗癌症。
瞿麦 清热利水,破血通经。治小便不通,淋病,水肿,经闭,痈肿,目赤障翳,浸淫疮毒。(脾、肾气虚及孕妇忌服)
石韦 利水通淋,清肺泄热。治淋痛,尿血,尿路结石,肾炎,崩漏,痢疾,肺热咳嗽,慢性气管炎,金疮,痈疽。(阴虚及无湿热者忌服)
荆芥 发表,祛风,理血;炒炭止血。治感冒发热,头痛,咽喉肿痛,中风口噤,吐血,衄血,便血;崩漏,产后血晕;痈肿,疮疥,瘰疬。荆芥穗效用相同,惟发散之力较强。(表虚自汗、阴虚头痛忌服)
芥穗 解表散风,透疹。用于感冒,头痛,麻疹,风疹,疮疡初起。炒炭治便血,崩漏,产后血晕。
马齿苋 清热解毒,散血消肿。治热痢脓血,热淋,血淋,带下,痈肿恶疮,丹毒,痕疬。用于湿热所致的腹泻、痢疾,常配黄连、木香。内服或捣汁外敷,治痈肿。亦用于便血、子宫出血,有止血作用。(凡脾胃虚寒,肠滑作泄者勿用;煎饵方中不得与鳖甲同入)
瓦松 清热解毒,止血,利湿,消肿。治吐血,鼻衄,血痢,肝炎,疟疾,热淋,痔疮,湿疹,痈毒,疔疮,汤火灼伤。(脾胃虚寒者忌用)
茵陈蒿 清热利湿。治湿热黄疸,小便不利,风痒疮疥。配栀子、大黄治阳黄;配附子、干姜治阴黄。(非因湿热引起的发黄忌服)
蒲公英 清热解毒,利尿散结。治急性乳腺炎,淋巴腺炎,瘰疬,疔毒疮肿,急性结膜炎,感冒发热,急性扁桃体炎,急性支气管炎,胃炎,肝炎,胆囊炎,尿路感染。
卷柏 生用破血,炒用止血。生用治经闭、癥瘕,跌打损伤,腹痛,哮喘;炒炭用治吐血,便血,尿血,脱肛。(孕妇忌服)
藿香 快气,和中,辟秽,祛湿。治感冒暑湿,寒热,头痛,胸脘痞闷,呕吐泄泻,疟疾,痢疾,口臭。
通草 泻肺,利小便,下乳汁。治小便不利,淋病,水肿,产妇乳汁不通,目昏,鼻塞。(气阴两虚,内无湿热及孕妇慎服)
珍珠透骨草 祛风,除湿,舒筋,活血,止痛。治风湿痹痛,筋骨挛缩,寒湿脚气,疮癣肿毒。(孕妇忌服)
羊角透骨草 治口疮,齿龈溃烂,耳疮,湿疹,疥癣,阴道滴虫病。
凤仙透骨草 祛风,活血,消肿,止痛。治关节风湿痛,跌打损伤,瘰疬痈疽,疗疮。
旱莲草 凉血,止血,补肾,益阴。治吐血,咳血,衄血,尿血,便血,血痢,刀伤出血,须发早白,白喉,淋浊,带下,阴部湿痒。(脾肾虚寒者忌服)
金牛草 活血散瘀,止痛镇咳。煎服治胸痛咳嗽,百日咳,小儿麻痹后遗症;鲜品捣烂醋调外敷治角膜云翳,角膜溃疡,急性结膜炎。
仙鹤草 止血,健胃。治咯血,吐血,尿血,便血,赤白痢疾,崩漏带下,劳伤脱力,痈肿,跌打、创伤出血。
益母草 活血,祛瘀,调经,消水。治月经不调,胎漏难产,胞衣不下,产后血晕,瘀血腹痛,崩中漏下,尿血,泻血,痈肿疮疡。(阴虚血少者忌服)
豨草 祛风湿,利筋骨,降血压。治四肢麻痹,筋骨疼痛,腰膝无力,疟疾,急性肝炎,高血压病,疔疮肿毒,外伤出血。(阴血不足者忌服)
浮萍草 发汗,祛风,行水,清热,解毒。治时行热病,斑疹不透,风热瘾疹,皮肤瘙痒,水肿,癃闭,疮癣,丹毒,烫伤。
败酱草 清热解毒,祛瘀排脓。用于阑尾炎、痢疾、肠炎、肝炎、眼结膜炎、产后瘀血腹痛、痈肿疔疮。
马鞭草 清热解毒,活血散瘀,利水消肿。治外感发热,湿热黄疸,水肿,痢疾,疟疾,白喉,喉痹,淋病,经闭,癥瘕,痈肿疮毒,牙疳。(孕妇慎用)
老鹳草 祛风,活血,清热解毒。治风湿疼痛,拘挛麻木,痈疽,跌打,肠炎,痢疾。
蛤蟆草 凉血,利水,解毒,杀虫。治咳血,吐血,尿血,崩漏,腹水,白浊,咽喉肿痛,痈肿,痔疮。
委陵菜 祛风湿,解毒。治痢疾,风湿筋骨疼痛,瘫痪,癫痫,疮疥。
车前草 利水,清热,明目,祛痰。治小便不通,淋浊,带下,尿血,黄疸,水肿,热肉,泄泻,鼻衄,目赤肿痛,喉痹乳蛾,咳嗽,皮肤溃疡。
地锦草 清热解毒,活血,止血,利湿,通乳。治菌痢,肠炎,咳血,吐血,便血,崩漏,外伤出血,湿热黄疸,乳汁不通,痈肿疔疮,跌打肿痛。
木贼 疏风散热,解肌,退翳。治目生云翳,迎风流泪,肠风下血,血痢,脱肝,疟疾,喉痛,痈肿。(气血虚者慎服)
伸筋草 祛风散寒,除湿消肿,舒筋活血。治风寒湿痹,关节酸痛,皮肤麻木,四肢软弱,水肿,跌打损伤。(孕妇及出血过多者忌服)
灯心草 清心降火,利尿通淋。治淋病,水肿,小便不利,湿热黄疸,心烦不寐,小儿夜啼,喉痹,创伤。
排草 活血,止血,解毒。治吐血,衄血,月经不调,跌扑闪挫,痈肿疮毒。
鹿衔草 补虚,益肾,祛风除湿,活血调经,治虚弱咳嗽,劳伤吐血,风湿关节痛,崩漏,白带,外伤出血。
龙葵 清热,解毒,活血,消肿。治疔疮,痈肿,丹毒,跌打扭伤,慢性气管炎,急性肾炎。用于疮痈肿毒、皮肤湿疹、小便不利、老年慢性气管炎、白带过多、前列腺炎、痢疾。
凤尾草 清热利湿,凉血止血,消肿解毒。治黄疸型肝炎,肠炎,菌痢,淋浊,带下,吐血,衄血,便血,尿血,扁桃体炎,腮腺炎,痈肿疮毒,湿疹。(虚寒证忌服)
鱼腥草 清热解毒,利尿消肿。治肺炎,肺脓疡,热痢,疟疾,水肿,淋病,白带,痈肿,痔疮,脱肛,湿疹,秃疮,疥癣。(虚寒症及阴性外疡忌服)
鹅不食草 祛风,散寒,胜湿,去翳,通鼻塞。治感冒,寒哮,喉痹,百日咳,痧气腹痛,阿米巴痢,疟疾,疳泻,鼻渊,鼻息肉,目翳涩痒,臁疮,疥癣,跌打。
大金钱草 清热,利湿,消肿,解毒。治黄疸,水肿,胆结石、肾结石、膀胱结石,反胃噎膈,跌打损伤,疔疮肿毒。
白花蛇舌草 清热,利湿,解毒。治肺热喘咳,扁桃体炎。咽喉炎,阑尾炎,痢疾,尿路感染,黄疸,肝炎,盆腔炎,附件炎,痈肿疔疮,毒蛇咬伤,肿瘤。亦可用于消化道癌症。(孕妇慎用)
零陵香 祛风寒,辟秽浊。治伤寒、感冒头痛,胸腹胀满,下利,遗精,鼻塞,牙痛。
紫珠草 活血,止血,除热,解毒。治吐血,咯血,衄血,便血,崩漏,创伤出血,痈疽肿毒,喉痹。
夏枯草 清肝,散结。治瘰疬,瘿瘤,乳痈,乳癌,目珠夜痛,羞明流泪,头目眩晕,口眼歪斜,筋骨疼痛,肺结核,急性黄疸型传染性肝炎,血崩,带下。(脾胃虚弱者慎服)
鸡骨草 清热解毒,舒肝散瘀。治黄疸肝炎,胃痛,乳痈,瘰疬,跌打伤瘀血疼痛。
地耳草 清热利湿,消肿解毒。治传染性肝炎,泻痢,小儿惊风,疳积,喉蛾,肠痈,疖肿,蛇咬伤。
石斛 生津益胃,清热养阴。治热病伤津,口干烦渴,病后虚热,阴伤目暗。
白英 清热解毒,祛风利湿,化瘀。用于湿热黄疸、风热头痛、白带过多、风湿性关节炎。
半枝莲 清热,解毒,散瘀,止血,定痛。治吐血,衄血,血淋,赤痢,黄疸,咽喉疼痛,肺痈,疔疮,瘰疬,疮毒,癌肿,跌打刀伤,蛇咬伤。(血虚者不宜,孕妇慎服)
谷精草 祛风散热,明目退翳。治目翳,雀盲,头痛,齿痛,喉痹,鼻衄。
薄荷 疏风,散热,辟秽,解毒。治外感风热,头痛,目赤,咽喉肿痛,食滞气胀,口疮,牙痛,疮疥,瘾疹。(阴虚血燥,肝阳偏亢,表虚汗多者忌服)
六月雪 祛风,利湿,清热,解毒。治风湿腰腿痛,痢疾,水肿,目赤肿痛,喉痛,齿痛,妇女白带,痈疽,瘰疬。
麻黄 发汗,平喘,利水。治伤寒表实,发热恶寒无汗、头痛鼻塞、骨节疼痛;咳嗽气喘;风水浮肿,小便不利;风邪顽痹,皮肤不仁,风疹瘙痒。(凡素体虚弱而自汗、盗汗、气喘者,均忌服)
荷梗 清热解暑,通气行水。治暑湿胸闷,泄泻,痢疾,淋病,带下。
苏梗 理气,舒郁,止痛,安胎。治气郁,食滞,胸膈痞闷,脘腹疼痛,胎气不和。
刘寄奴 破血通经,敛疮消肿。治经闭癥瘕,胸腹胀痛,产后血瘀,跌打损伤,金疮出血,痈毒焮肿。
青蒿 清热,解暑,除蒸。治温病,暑热,骨蒸劳热,疟疾,痢疾,黄疸,疥疮,瘙痒。
扁蓄 利尿通淋,杀虫,止痒。用于膀胱热淋、小便短赤、淋沥涩痛、皮肤湿疹、阴痒带下。
半边莲 利水,消肿,解毒,治黄疸,水肿,臌胀,泄泻,痢疾,蛇伤,疔疮,肿毒,湿疹,癣疾,跌打扭伤肿痛。用于大腹水肿、面足浮肿、痈肿疔疮、蛇虫咬伤、晚期血吸虫病腹水。(虚症忌用)
大蓟 凉血,止血,祛瘀,消痈肿。治吐血,衄血,尿血,血淋,血崩,带下,肠风,肠痈,痈疡肿毒,疔疮。
小蓟 凉血,祛瘀,止血。治吐血,衄血,尿血,血淋,便血,血崩,急性传染性肝炎,创伤出血,疔疮,痈毒。(脾胃虚寒而无瘀滞者忌服)
泽漆 行水,消痰,杀虫,解毒。治水气肿满,痰饮喘咳,疟疾,菌痢,瘰疬,癣疮,结核性痿管,骨髓炎。
香薷 发汗解暑,行水散湿,温胃调中。治夏月感寒饮冷,头痛发热,恶寒无汗,胸痞腹痛,呕吐腹泻,水肿,脚气。
溪黄草 清热利湿,凉血散瘀。治急性肝炎,急性胆囊炎,痢疾,肠炎,癃闭,跌打瘀肿。
铁苋菜 清热解毒,利湿,收敛止血。用于肠炎,痢疾,吐血、衄血、便血、尿血,崩漏;外治痈疖疮疡,皮炎湿疹。
忍冬藤 清热,解毒,通络。治温病发热,热毒血痢,传染性肝炎,痈肿疮毒,筋骨疼痛。
天仙藤 行气化湿,活血止痛。治胃痛,疝气痛,妊娠水肿,产后血气腹痛,风湿疼痛。(体虚者慎服)
络石藤 祛风,通络,止血,消瘀。治风湿痹痛,筋脉拘挛,痈肿,喉痹,吐血,跌打损伤,产后恶露不行。
青风藤 祛风湿,利小便。治风湿痹痛,鹤膝风,水肿,脚气。
石南藤 祛风湿,强腰膝,止痛,止咳。用于风湿痹痛,扭挫伤,腰膝无力,痛经,风寒感冒,咳嗽气喘。
夜交藤 养心,安神,通络,祛风。治失眠,劳伤,多汗,血虚身痛,痈疽,瘰疬,风疮疥癣。
海风藤 祛风湿,通经络,理气。治风寒湿痹,关节疼痛,筋脉拘挛,跌打损伤,哮喘,久咳。
穿心莲 清热解毒,凉血消肿。治急性菌痢,胃肠炎,感冒,*脑流**,气管炎,肺炎,百日咳,肺结核,肺脓疡,胆囊炎,高血压,鼻衄,口咽肿痛,疮疖痈肿,水火烫伤,毒蛇咬伤。
肿节风 抗菌消炎,祛风通络,活血散结。用于肺炎、阑尾炎、蜂窝组织炎、风湿痹痛、跌扑损伤、肿瘤。
葎草 清热,利尿,消淤,解毒。治淋病,小便不利,疟疾,腹泻,痢疾,肺结核,肺脓疡,肺炎,癞疮,痔疮,痈毒,瘰疬。
垂盆草 清利湿热,有降低谷丙转氨酶作用。用于急性胩炎、迁延性肝炎、慢性肝炎的活动性。
绞股蓝 消炎解毒,止咳祛痰。现多用作滋补强壮药。
鸭跖草 行水,清热,凉血,解毒。治水肿,脚气,小便不利,感冒,丹毒,腮腺炎,黄疸肝炎,热痢,疟疾,鼻衄,尿血,血崩,白带,咽喉肿痛,痈疽疔疮。
鬼针草 清热,解毒,散瘀,消肿。治疟疾,腹泻,痢疾,肝炎,急性肾炎,胃痛,噎膈,肠痈,咽喉肿痛,跌打损伤,蛇虫咬伤。(孕妇忌服)
珍珠草 平肝清热,利水解毒。治肠炎,痢疾,传染性肝炎,肾炎水肿,尿路感染,小儿疳积,火眼目翳,口疮头疮,无名肿毒。
淫羊藿 补肾壮阳,祛风除湿。治阳痿不举,小便淋沥,筋骨挛急,半身不遂,腰膝无力,风湿痹痛,四肢不仁。
风毛菊 祛风活络,散瘀止痛。用于风湿关节痛,腰腿痛,跌打损伤。(孕妇忌服)
金沸草 散风寒,化痰饮,消肿毒。治风寒咳嗽,伏饮痰喘,胁下胀痛,疔疮,肿毒。(阴虚劳咳及温热燥嗽者忌用)

果实种子类

五味子 敛肺,滋肾,生津,收汗,涩精。治肺虚喘咳,口干作渴,自汗,盗汗,劳伤羸瘦,梦遗滑精,久泻久痢。(外有表邪,内有实热,或咳嗽初起、痧疹初发者忌服)
栀子 清热,泻火,凉血。治热病虚烦不眠,黄疸,淋病,消渴,目赤,咽痛,吐血,衄血,血痢,尿血,热毒疮疡,扭伤肿痛。
牛蒡子 疏散风热,宣肺透疹,消肿解毒。治风热咳嗽,咽喉肿痛,斑疹不透,风疹作痒,痈肿疮毒。
肉桂子 温中散寒,治胃脘寒庸呕哕。(阴虚火旺者忌服)
沙苑子 补肝,益肾,明目,固精。治肝肾不足,腰膝酸痛,目昏,遗精*泄早**,小便频数,遗尿,尿血,白带。(相火炽盛,阳强易举者忌服)
芦巴子 补肾阳,祛寒湿。治寒疝,腹胁胀满,寒湿脚气,肾虚腰酸,阳痿。(阴虚火旺者忌服)
木鳖子 为葫芦科植物木鳖的种子。消肿散结,祛毒。治痈肿、疔疮、瘰疬、痔疮、无名肿毒、癣疮,风湿痹痛,筋脉拘挛。(孕妇及体虚者忌服)
破故子 补肾助阳。治肾虚冷泻,遗尿,滑精,小便频数,阳痿,腰膝冷痛,虚寒喘嗽。外用治白癜风。(阴虚火旺者忌服)
枳具子 治酒醉,烦热,口渴,呕吐,二便不利。(脾胃虚寒者禁用)
女贞子 补肝肾,强腰膝。治阴虚内热,头晕,目花,耳鸣,腰膝酸软,须发早白。滋补肝肾,明目乌发。用于眩晕耳鸣,腰膝酸软、须发早白、目暗不明。
毕澄茄 温暖脾肾,健胃消食。治食积气胀,脘腹冷痛,反胃呕吐,肠鸣泄泻,痢疾,痰癖。(阴虚血分有热,发热咳嗽禁用)
大风子 祛风燥湿,攻毒杀虫。治麻风,疥癣,杨梅疮。(内服宜慎。阴虚血热者忌服)
鸦胆子 清热,燥湿,杀虫,解毒。治痢疾,久泻,疟疾,痔疮,疔毒,赘疣,鸡眼。(脾胃虚弱,呕吐者忌服,孕妇和小儿慎用)
榧子 杀虫,消积,润燥。治虫积腹痛,小儿疳积,燥咳,便秘,痔疮。
金樱子 固精涩肠,缩尿止泻。治滑精,遗尿,小便频数,脾虚泻痢,肺虚喘咳,自汗盗汗,崩漏带下。(有实火、邪热者忌服)
莳萝子 温脾肾,开胃,散寒,行气,解鱼肉毒。治痧秽呕逆,腹中冷痛,寒疝,痞满少食。(气阴不足及有火者不宜)
使君子 杀虫,消积,健脾。治蛔虫腹痛,小儿疳积,乳食停滞,腹胀,泻痢。(服药时忌饮热茶。大量服用能引起呃逆、眩晕,呕吐等反应)
诃子 敛肺,涩肠,下气。治久咳失音,久泻,久痢,脱肛,便血,崩漏,带下,遗精,尿频。(凡外邪未解,内有湿热火邪者忌服)
没食子 固气,涩精,敛肺,止血。治大肠虚滑,泻痢不止,便血,遗精,阴汗,咳嗽,咯血,齿痛,创伤出血,疮疡久不收口。(凡泻痢初起,湿热内郁或有积滞者忌服)
无患子 清热,祛痰,消积,杀虫。治喉痹肿痛,咳喘,食滞,白带,疳积,疮痹,肿毒。用于白喉症,精囊病,淋浊尿频。清热,祛痰,消积,杀虫。喉痹肿痛、咳喘、食滞、白带、疳积、疮癣、肿毒。
棕榈子 涩肠,止泻痢、肠风、崩中、带下,养血。
光明子 治目赤多眵,拳毛倒睫,目翳,走马牙疳。
预知子 治一切风,补五劳七伤。治痃癣,气块,天行温疾,消宿食,止烦闷,利小便,催生,解药毒,中恶失音,发落,敷一切蛇、虫、蚕咬。(凡病人脾虚作泄泻者勿服)
娑罗子 用于胸腹胀闷,胃脘疼痛。
马钱子 散血热,消肿,止痛。治咽喉痹痛,痈疽肿毒,风痹疼痛,骨折。并治面神经麻痹,重症肌无力。通络止痛,散结消肿。用于风湿顽痹、麻木瘫痪、跌扑损伤、痈疽肿痛。
川楝子 除湿热,清肝火,止痛,杀虫。治热厥心痛,胁痛,疝痛,虫积腹痛。(脾胃虚寒者忌服)
苦楝子 脘腹胁肋疼痛,疝痛,虫积腹痛,头癣,冻疮。
石莲子 健脾止泻。用于慢性痢疾,食欲不振。
莲子 养心,益肾,补脾。涩肠。治夜寐多梦,遗精,淋浊,久痢,虚泻,妇人崩漏带下。石莲子并能止呕、开胃,常用治噤口痢。(中满痞胀及大便燥结者,忌服)
覆盆子 补肝肾,缩小便,助阳,固精,明目。治阳痿,遗精,溲数,遗溺,虚劳,目暗。(肾虚有火,小便短涩者慎服)
楮实子 补肾清肝,明目,利尿。用于腰膝酸软、虚劳骨蒸、砂晕目昏、目生翳膜、水肿胀满。
白花菜子 煎水,洗痔;捣烂,敷风湿痹痛;擂酒饮,止疟。散风去湿,活血止痛。
梧桐子 顺气,和胃,消食。治伤食,胃痛,疝气,小儿口疮。
南瓜子 治绦虫,蛔虫,产后手足浮肿,百日咳,痔疮。(多食壅气滞膈)
车前子 利水,清热,明日,祛痰。治小便不通,淋浊,带下,尿血,暑湿泻痢,咳嗽多痰,湿痹,目赤障翳。(凡内伤劳倦,阳气下陷,肾虚精滑及内无湿热者,慎服)
苣胜子 下乳汁,通小便。治阴肿,痔漏下血,伤损作痛。
冬瓜子 润肺,化痰,消痈,利水。治痰热咳嗽,肺痈,肠痈,淋病,水肿,脚气,痔疮,鼻面酒皶。(久服寒中)
蔓荆子 疏散风热,清利头目。治风热感冒,正、偏头痛,齿痛,赤眼,目睛内痛,昏暗多泪,湿痹拘挛。(血虚有火之头痛目眩及胃虚者慎服)
黄荆子 祛风,除痰,行气,止痛。治感冒,咳嗽,哮喘,风痹,疟疾,胃痛,疝气,痔漏。
菟丝子 补肝肾,益精髓,明目。治腰膝酸痛,遗精,消渴,尿有余沥,目暗。
白芥子 利气豁痰,温中散寒,通络止痛。治痰饮咳喘,胸胁胀满疼痛,反胃呕吐,中风不语,肢体痹痛麻木,脚气,阴疽,肿毒,跌打肿痛。(肺虚咳嗽、阴虚火旺者忌服)
莱菔子 消食除胀,降气化痰。用于饮食停滞、脘腹胀痛、大便秘结、积滞泻痢、痰壅喘咳。入脾、胃、肺经,能消食除胀,功效显著,有“冲墙倒壁”之称。
葶苈子 下气行水。治肺壅喘急,痰坎咳嗽,水肿胀满。(肺虚喘咳、脾虚肿满者忌服)
苍耳子 散风,止痛,祛湿,杀虫。治风寒头痛,鼻渊,齿痛,风寒湿痹,四肢挛痛,疥癞,瘙痒。(血虚之头痛、痹痛忌服)
青箱子 祛风热,清肝火。治目赤肿痛,障翳,高血压,鼻衄,皮肤风热瘙痒,疥癞。(瞳子散大者忌服)
苏子 下气,清痰,润肺,宽肠。治咳逆,痰喘,气滞,便秘。(性主疏泄,气虚久嗽、阴虚喘逆、脾虚便滑者皆不可用)
地肤子 利小便,清湿热。治小便不利,淋病,带下,疝气,风疹,疮毒,疥癣,阴部湿痒。(恶螵蛸)
桑椹子 补肝,益肾,熄风,滋液。治肝肾阴亏,消渴,便秘,目暗,耳鸣,瘰疬,关节不利。(脾胃虚寒作泄者勿服)
葱子 补肾明目。用于肾虚、阳痿、目眩。
韭菜子 补肝肾,暖腰膝,助阳,固精。用于阳痿、遗精、遗尿小便频数、腰膝酸软、冷痛、白带过多。
香菜子 透疹,健胃。治痘疹透发不畅,饮食乏味,痢疾,痔疮。
冬葵子 利水,滑肠,下乳。治二便不通,淋病,水肿,妇女乳汁不行,乳房肿痛。(脾虚肠滑者忌服,孕妇慎服)
急性子 破血,消积,软坚。治经闭,积块,噎膈,外疡坚肿,骨鲠不下。(内无瘀积及孕妇忌服)
水红花子 消瘀破积,健脾利湿。治胁腹癥积,水臌,胃疼,食少腹胀,火眼,疮肿,瘰疬。(凡血分无瘀滞及脾胃虚寒者忌服)
马蔺子 清热,利湿,止血,解毒。治黄疸,泻痢,吐血,衄血,血崩,白带,喉痹,痈肿。(多服令人溏泄,燥热者禁用)
蛇床子 温肾助阳,祛风,燥湿,杀虫。治男子阳痿,阴囊湿痒,女子带下阴痒,子宫寒冷不孕,风湿痹痛,疥癣湿疮。(下焦有湿热,或肾阴不足,相火易动以及精关不固者忌服)
蓖麻子 消肿拔毒,泻下通滞。治痈疽肿毒,瘰疬,喉痹,疥癞癣疮,水肿腹满,大便燥结。(孕妇及便滑者忌服)
甜瓜子 散结,消瘀,清肺,润肠。治腹内结聚,肠痈,咳嗽口渴。
凤眼草 治痢疾,肠风便血,尿血,崩漏,白带。
红花子 活血解毒。治痘出不快,妇女血气瘀滞腹痛。
酸枣仁 养肝,宁心,安神,敛汗。治虚烦不眠,惊悸怔忡,烦渴,虚汗。(凡有实邪郁火及患有滑泄症者慎服)
砂仁 行气调中,和胃,醒脾。治腹痛痞胀,胃呆食滞,噎膈呕吐,寒泻冷痢,妊娠胎动。(阴虚有热者忌服)
杏仁 祛痰止咳,平喘,润肠。治外感咳嗽,喘满,喉痹,肠燥便秘。(阴虚咳嗽及大便溏泄者忌服)
蕤仁 祛风,散热,养肝,明目。治目赤肿痛,昏暗羞明,眦烂多泪,鼻衄。
郁李仁 润燥,滑肠,下气,利水。治大肠气滞,燥涩不通,小便不利,大腹水肿,四肢浮肿,脚气。(阴虚液亏及孕妇慎服)
桃仁 破血行瘀,润燥滑肠。治经闭,癥瘕,热病蓄血,风痹,疟疾,跌打损伤,瘀血肿痛,血燥便秘。(孕妇忌用)
胡桃仁 补肾固精,温肺定喘,润肠,治肾虚喘嗽,腰痛脚弱,阳痿,遗精,小便频数,石淋,大便燥结。(有痰火积热或阴虚火旺者忌服)
益智仁 温脾,暖肾,固气,涩精。治冷气腹痛,中寒吐泻,多唾,遗精,小便余沥,夜多小便。(阴虚火旺或因热而患遗滑崩带者忌服)
柏子仁 养心安神,润肠通便。治惊悸,失眠,遗精,盗汗,便秘。(便溏及痰多者忌服)
火麻仁 润燥,滑肠,通淋,活血。治肠燥便秘,消渴,热淋,风痹,痢疾。月经不调,疥疮,癣癞。
黑丑 泻水,下气,杀虫。治水肿,喘满。痰饮,脚气,虫积食滞,大便秘结。(孕妇及胃弱气虚者忌服)
莲心 清心,去热,止血,涩精。治心烦,口渴,吐血,遗精,目赤肿痛。
佛手 理气,化痰。治胃痛,胁胀,呕吐,噎膈,痰饮咳喘,并能解酒。(阴虚有火,无气滞症状者慎服)
山楂 消食积,散瘀血,驱绦虫。治肉积,癥瘕,痰饮,痞满,吞酸,泻痢,肠风,腰痛,疝气产后儿枕痛,恶露不尽,小儿乳食停滞。消食健胃,行气散瘀。用于肉食积滞、胃烷胀满、泻痢腹痛、瘀血经闭、产后瘀阻、心腹刺痛、疝气疼痛、高血脂症。(脾胃虚弱者慎服)
木瓜 平肝和胃,去湿舒筋。治吐泻转筋,湿痹,脚气,水肿,痢疾。
白豆蔻 行气,暖胃,消食,宽中。治气滞,食滞,胸闷,腹胀,噫气,噎膈,吐逆,反胃,疟疾。(阴虚血燥而无寒湿者忌服)
红豆蔻 散寒,燥湿,消食。治脘腹冷痛,呕吐泄泻,噎膈反胃,疟疾,痢疾。(阴虚有热者忌服)
草豆蔻 温中,祛寒,行气,燥湿。治心腹冷痛,痞满食滞,噎膈反胃,寒湿吐泻,痰饮积聚。燥湿健脾,温胃止呕。用于寒湿内阻、脘腹胀满冷痛、嗳气呕逆、不思饮食。
木馒头 通乳,利湿,活血,消肿。治乳汁不下,遗精,淋浊,乳糜尿,久痢,痔血,肠风下血,痈肿,疔疮。
薏苡仁 健脾,补肺,清热,利湿。治泄泻,湿痹,筋脉拘挛,屈伸不利,水肿,脚气,肺痿,肺痈,肠痈,淋浊,白带。
芡实 固肾涩精,补脾止泄。治遗精,淋浊,带下,小便不禁,大便泄泻。
山萸肉 补肝肾,涩精气,固虚脱。治腰膝酸痛,眩晕,耳鸣,阳痿,遗精,小便频数,肝虚寒热,虚汗不止,心摇脉散。补益肝肾,涩精固脱。用于眩晕耳鸣、腰膝酸痛、阳痿遗精、遗尿尿频、崩漏带下、大汗虚脱、内热消渴。温肝补肾,除一切风,止月经过多,治老人尿频。(凡命门火炽,强阳不痿,素有湿热,小便淋涩者忌服)
桂圆肉 益心脾,补气血,安神。治虚劳羸弱,失眠,健忘,惊悸,怔忡。(内有痰火及湿滞停饮者忌服)
王不留行 行血通经,催生下乳,消肿敛疮。治妇女经闭,乳汁不通,难产,血淋,痈肿,金疮出血。
通经下乳 用于经闭及乳汁不下。王不留行治乳汁多而不通;如乳汁少之虚证,则需配用补益气血之药。
枸杞子 滋肾,润肺,补肝,明目。治肝肾阴亏,腰膝酸软,头晕,目眩,目昏多泪,虚劳咳嗽,消渴,遗精。(外邪实热,脾虚有湿及泄泻者忌服)
刀豆 温中下气,益肾补元。治虚寒呃逆,呕吐,腹胀,肾虚腰痛,痰喘。(胃热盛者慎服)
赤小豆 利水除湿,和血排脓,消肿解毒。治水肿,脚气,黄疸,泻痢,便血,痈肿。
白扁豆 健脾化湿,和中消暑。用于脾胃虚弱、食欲不振、大更溏泻、白带过多、暑湿吐泻、胸闷腹胀。
黑豆 活血,利水,祛风,解毒。治水肿胀满,风毒脚气,黄疸浮肿,风痹筋挛,产后风痉、口噤,痈肿疮毒;解药毒。
皂角 祛风痰,除湿毒,杀虫。治中风口眼歪斜,头风头痛,咳嗽痰喘,肠风便血,下痢噤口,痈肿便毒,疮癣疥癞。(孕妇忌服)
槐角 清热,润肝,凉血,止血。治肠风泻血,痔血,崩漏,血淋,血痢,心胸烦闷,风眩欲倒,阴疮湿痒。(脾胃虚寒及孕妇忌服)
浮小麦 治骨蒸劳热,止自汗盗汗。
木蝴蝶 润肺,舒肝,和胃,生肌。治咳嗽,喉痹,音哑,肝胃气痛,疮口不敛。治干咳不止常配夏枯草。
枳壳 破气,行痰,消积。治胸膈痰滞,胸痞,胁胀,食积,噫气,呕逆,下痢后重,脱肛,子宫脱垂。(脾胃虚弱及孕妇慎服)
枳实 破气,散痞,泻痰,消积。治胸腹胀满,胸痹,痞痛,痰癖,水肿,食积,便秘,胃下垂,子宫下垂,脱肛。(脾胃虚弱及孕妇慎服)
肉豆蔻 温中,下气,消食,固肠。治心腹胀痛,虚泻冷痢,呕吐,宿食不消。
草果 燥湿除寒,祛痰截疟,消食化乱治疟疾,痰饮痞满,脘腹冷痛,反胃,呕吐,泻痢,食积。(气虚或血亏,无寒湿实邪者忌服)
青果 清热,利咽,生津,解毒。用于咽喉肿痛、咳嗽、烦渴、鱼蟹中毒。
罗汉果 清肺润肠。治百日咳、痰火咳嗽,血燥便秘。
白果 敛肺气,定喘嗽,止带浊,缩小便。治哮喘,痰嗽,白带,白浊,遗精,淋病,小便频数。(有实邪者忌服)
鹤虱 杀虫。治虫积腹痛。
荜茇 温中,散寒,下气,止痛。治心腹冷痛,呕吐吞酸,肠鸣泄泻,冷痢,阴疝,头痛,鼻渊,齿痛。(实热郁火、阴虚火旺者均忌服)
麦芽 消食,和中,下气。治食积不消,脘腹胀满,食欲不振,呕吐泄泻,乳胀不消。
谷芽 健脾开胃,和中消食。治宿食不化,胀满,泄泻,不思饮食。
陈仓米 养胃,渗湿,除烦。治病后脾胃虚弱,烦渴,泄泻,反胃,噤口痢。
大枣 补脾和胃,益气生津,调营卫,解药毒。治胃虚食少,脾弱便溏,气血津液不足,营卫不和,心悸怔忡。妇人赃躁。(凡有湿痰、积滞,齿病、虫病者,均不相宜)
草决明 清肝,明目,利水,通便。治风热赤眼,青盲,雀目,高血压,肝炎,肝硬化腹水,习惯性便秘。(蓍实为之使。恶*麻大**子)
莲房 消瘀,止血,去湿。治血崩,月经过多,胎漏下血,瘀血腹痛,产后胎衣不下,血痢,血淋,痔疮脱肛,皮肤湿疮。
马兜铃 清肺降气,化痰止咳。用于肺热喘咳、痰中带血,咯血,失音,痔瘘肿痛。清肺降气,止咳平喘,清肠消痔。用于肺热咳喘,可配桑白皮、贝母。亦用于肺阴虚有热之咳喘,可配阿胶。(虚寒咳喘及脾弱便泄者慎服)
橘络 通络,理气,化痰,治经络气滞,久咳胸痛,痰中带血,伤酒口渴。
丝瓜络 通经活络,清热化痰。治胸胁疼痛,腹痛,腰痛,*丸睾**肿痛,肺热痰咳,妇女经闭,乳汁不通,痈肿,痔漏。
望江南 清肝明目,健胃,通便,解毒。治目赤肿痛,头晕头胀,消化不良,胃痛,腹痛,痢疾,便秘。
大茴香 温阳,散寒,理气。治中寒呕逆,寒疝腹痛,肾虚腰痛,干、湿脚气。(阴虚火旺者慎服)
小茴香 温肾散寒,和胃理气。治寒疝,少腹冷痛,肾虚腰痛,胃痛,呕吐,干、湿脚气。
大豆卷 清解表邪,分利湿热。治湿温初起,湿热不化,汗少,胸痞,水肿胀满,小便不利,湿痹,筋挛,骨节烦疼。
山楂核 治食积,疝气。
橘核 理气,止痛。治疝气,*丸睾**肿痛,乳痈,腰痛,膀胱气痛。(惟实证为宜,虚者禁用。以其味苦,大伤胃中冲和之气也)
荔枝核 温中,理气,止痛。治胃脘痛,疝气痛,妇女血气刺痛。
路路通 祛风通络,利水除湿。治肢体痹痛,手足拘挛,胃痛,水肿,胀满,经闭,乳少,痈疽,痔漏,疥癣,湿疹。(孕妇忌服)
胖大海 清热,润肺,利咽,解毒。治干咳无痰,喉痛,音哑,骨蒸内热,吐衄下血,目赤,牙痛,痔疮漏管。
连翘 清热,解毒,散结,消肿。治温热,丹毒,斑疹,痈疡肿毒,瘰疬,小便淋闭。(脾胃虚弱,气虚发热,痈疽已溃、脓稀色淡者忌服)
乌梅 收敛生津,安蛔驱虫。治久咳,虚热烦渴,久疟,久泻,痢疾,便血,尿血,血崩,蛔厥腹痛、呕吐,钩虫病,牛皮癣,胬肉。(有实邪者忌服)
锦灯笼 清热解毒,利咽,化痰,利尿。用于咽痛音哑、痰热咳嗽、小便不利;外治天疱疮,湿疹。本品为治疗咽痛常用药。用于咽喉肿痛、肺热咳嗽。
小胡麻 月经不调,痛经,闭经,产后瘀滞腹痛,肝热头痛,头晕,目赤肿痛,目生翳障。
大胡麻 治麻风,皮肤痒疹,脱发,大便干燥。(胃弱、大便滑泄及孕妇忌服)
黑芝麻 补肝肾,益精血,润肠燥。用于头晕眼花、耳鸣耳聋、须发早白、病后脱发、肠燥便秘。
淡豆豉 解表,除烦,宣郁,解毒。治伤寒热病,寒热,头痛,烦躁,胸闷。
吴茱萸 温中,止痛,理气,燥湿,治呕逆吞酸,厥阴头痛,脏寒吐泻,脘腹胀痛,经行腹痛,五更泄泻,高血压症,脚气,疝气,口疮溃疡,齿痛,湿疹,黄水疮。
胡椒 温中,下气,消痰,解毒。治寒痰食积,脘腹冷痛,反胃,呕吐清水,泄泻,冷痢。并解食物毒。(阴虚有火者忌服)
花椒 温中散寒,除湿,止痛,杀虫,解鱼腥毒。治积食停饮,心腹冷痛,呕吐,噫呃,咳嗽气逆,风寒湿痹,泄泻,痢疾,疝痛,齿痛,蛔虫病,蛲虫病,阴痒,疮疥。
椒目 治水肿胀满,痰饮喘逆。(阴虚火旺者忌服)
瓜蒌 清热涤痰,宽胸散结,润肠。用于肺热咳嗽,痰浊黄稠,胸痹心痛,乳痈、肺痈、肠痈肿痛。
甜瓜蒂 吐风痰宿食,泻水湿停饮。治痰涎宿食,壅塞上脘,胸中痞梗,风痰癫痫,湿热黄疸,四肢浮肿,鼻塞,喉痹。(体虚、失血及上部无实邪者忌服)
柿蒂 降逆气。止呃忒、呕哕。
香橼 理气,舒郁,消痰,利膈。治胃痛胀满,痰饮咳嗽气塑,呕哕少食。(阴虚血燥及孕妇气虚者慎服)
槟榔 杀虫,破积,下气,行水。治虫积、食滞,脘腹胀痛,泻痢后重,疟疾,水肿,脚气,痰癖,癥结。(气虚下陷慎服)
蒺藜 平肝解郁,活血祛风,明目,止痒。用于头痛眩晕,胸胁胀痛,乳闭乳痈,目赤翳障,风疹瘙痒。
喜树 抗癌,散结,破血化瘀用于多种肿瘤,如胃癌、肠癌、绒毛膜上皮癌、淋巴肉瘤等。
*粟罂**壳 敛肺止咳,涩肠,定痛。治久咳,久泻,久痢,脱肛,便血,心腹筋骨诸痛,滑精,多尿,白带。
千金子 逐水消肿,破癥杀虫。治水肿胀满,痰饮,宿滞,癥瘕积聚;妇女经闭;疥癣疮毒,蛇咬,疣赘。具抗肿瘤作用。用于水肿、痰饮积滞胀满、二便不通、血瘀闭经。
天仙子 定痫,止痛。治癫狂,风痫,风痹厥痛,神经痛,喘咳,胃痛,久痢,久泻,脱肛,牙痛,痈肿,恶疮。(有大毒,内服宜慎)
巴豆 泻寒积,通关窍,逐痰,行水,杀虫。治冷积凝滞,胸腹胀满急痛,血瘕,痰癖,泻痢,水肿,外用治喉风,喉痹,恶疮疥癣。(无寒实积滞、孕妇及体弱者忌服)

根茎类

700种中药别名大全与用途,700种中药功效表

700种中药别名大全与用途,700种中药功效表

700种中药别名大全与用途,700种中药功效表

花类

槐米 凉血止血,清肝泻火。用于便血、痔血、血痢、崩漏、吐血、衄血、肝热目赤、头痛眩晕。花(槐花)凉血止血;果实(槐角)清热泻火。
金银花 清热,解毒。治温病发热,热毒血痢,痈疡,肿毒,瘰疬,痔漏。(脾胃虚寒及气虚疮疡脓清者忌服)
红花 活血通经,去瘀止痛。治经闭,癥瘕,难产,死胎,产后恶露不行、瘀血作痛,痈肿,跌扑损伤。(孕妇忌服)
西红花 活血化瘀,散郁开结。治忧思郁结,胸膈痞闷,吐血,伤寒发狂,惊怖恍惚,妇女经闭,产后瘀血腹痛,跌扑肿痛。(孕妇忌服)
菊花 疏风,清热,明目,解毒。治头痛,眩晕,目赤,心胸烦热,疔疮,肿毒。
野菊花 疏风清热,消肿解毒。治风热感冒,肺炎、白喉,胃肠炎
款冬花 润肺下气,化痰止嗽。治咳逆喘息,喉痹。
旋覆花 降气,消痰,行水,止呕。用于风寒咳嗽、普饮蓄结、胸膈痞满、呕吐噫气。
芫花 逐水,涤痰。治痰饮癖积,喘咳,水肿,胁痛,心腹癥结胀满,食物中毒,疟母,痈肿。(体质虚弱及孕妇禁服)
密蒙花 祛风,凉血,润肝,明目。治目赤肿痛,多泪羞明,青盲翳障,风弦烂眼。
葛花 解酒醒脾。治伤酒发热烦渴,不思饮食,呕逆吐酸,吐血,肠风下血。
玫瑰花 理气解郁,和血散瘀。治肝胃气痛,新久风痹,吐血咯血,月经不调,赤白带下,痢疾,乳痈,肿毒。
厚朴花 理气,化湿。治胸隔胀闷。(阴虚液燥者忌用)
扁豆花 健脾和胃,消暑化湿。治痢疾,泄泻,赤白带下。
鸡冠花 凉血,止血。治痔漏下血,赤白下痢,吐血,咳血,血淋,妇女崩中,赤白带下。
月季花 活血调经,消肿解毒。治月经不调,经来腹痛,跌打损伤,血瘀肿痛,痈疽肿毒。
荷花 活血止血,去湿消风。治跌损呕血,天泡湿疮。
*欢合**花 舒郁,理气,安神,活络。治郁结胸闷,失眠,健忘,风火眼疾,视物不清,咽痛,痈肿,跌打损伤疼痛。
代代花 疏肝,和胃,理气。治胸中痞闷,脘腹胀痛,呕吐、少食。
佛手花 平肝胃气痛。
槐花 清热,凉血,止血。治肠风便血,痔血,尿血,血淋,崩漏,衄血,赤白痢下,风热目赤,痈疽疮毒。并用于预防中风。(脾胃虚寒者慎服)
凌霄花 凉血去瘀。治血滞经闭,癥瘕,血热风痒,酒齄鼻。(气血虚弱及孕妇忌服)
马蔺花 清热,解毒,止血,利尿。治喉痹,吐血,衄血,小便不通,淋病,疝气,痈疽。(多服令人溏泄)
凤仙花 祛风,活血,消肿,止痛。治风湿偏废,腰胁疼痛,妇女经闭腹痛,产后瘀血未尽,跌打损伤,痈疽,疔疮,鹅掌风,灰指甲。
玉果花 芳香健胃剂,驱风剂。
芙蓉花 清热,凉血,消肿,解毒,治痈肿,疔疮,烫伤,肺热咳嗽,吐血,崩漏,白带。
辛夷花 祛风,通窍。治头痛,鼻渊,鼻塞不通,齿痛。(阴虚火旺者忌服)
公丁香 温中,暖肾,降逆。治呃逆,呕吐,反胃,泻痢,心腹冷痛,痃癖,疝气,癣疾。(热病及阴虚内热者忌服)
母丁香 温中,散寒。治暴心气痛,胃寒呕逆,风冷齿痛,牙宣,口臭,妇人阴冷,小儿疝气。(热证及阴虚内热者忌服)
莲须 清心,益肾,涩精,止血。治梦遗滑泄,吐、衄、崩、带,泻痢。(忌地黄、葱、蒜,小便不利勿服)
玉米须 利尿,泄热,平肝,利胆。治肾炎水肿,脚气,黄疸肝炎,高血压,胆囊炎,胆结石,糖尿病,吐血衄血,鼻渊,乳痈。
松花粉 祛风益气,收湿,止血。治头旋眩晕,中虚胃疼,久痢,诸疮湿烂,创伤出血。(多食发上焦热病)
蒲黄 凉血止血,活血消瘀。生用治经闭腹痛,产后瘀阻作痛,跌扑血闷,疮疖肿毒;炒黑止吐血,衄血,崩漏,泻血,尿血,血痢,带下;外治重舌,口疮,聤耳流脓,耳中出血,阴下湿痒。
雪莲 除寒,壮阳,调经,止血。治阳萎,腰膝软弱,妇女崩带,月经不调,风湿性关节炎,外伤出血。(孕妇忌服。过量可致大汗淋漓)
三七花 清热,平肝,降压。治高血压,头昏,目眩,耳鸣,急性咽喉炎。
闹羊花 驱风,除湿,定痛。治风湿顽痹,伤折疼痛,皮肤顽癣。并用作手术麻醉。
洋金花 定喘,祛风,麻醉止痛。治哮喘,惊痫,风湿痹痛,脚气,疮疡疼痛。并作外科手术麻醉剂。(内服宜慎。体弱者禁用)

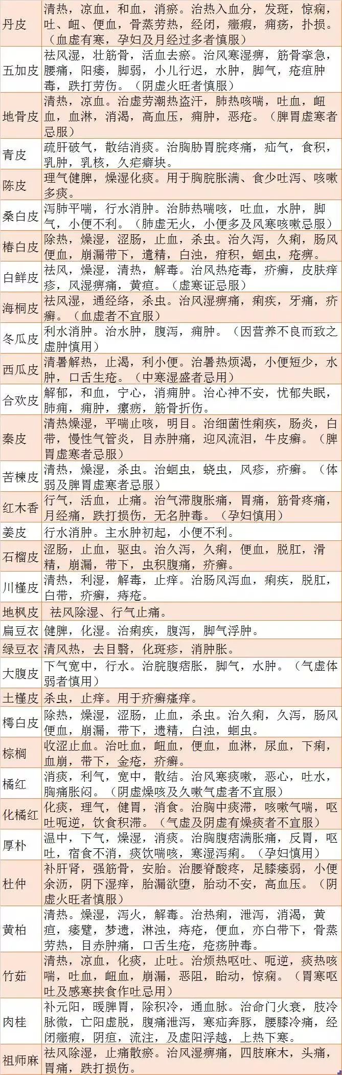
皮类

700种中药别名大全与用途,700种中药功效表

叶类

700种中药别名大全与用途,700种中药功效表

藤木类

苏木 行血,破瘀,消肿,止痛。治妇人血气心腹痛,经闭,产后瘀血胀痛喘急,痢疾,破伤风,痈肿,扑损瘀滞作痛。(血虚无瘀者不宜,孕妇忌服)
樟木 祛风湿,行气血,利关节。治心腹胀痛,脚气,痛风,疥癣,跌打损伤。(孕妇忌服)
千年健 祛风湿,壮筋骨,止痛,消肿。治风湿痹痛,肢节酸痛,筋骨痿软,胃痛,痈疽疮肿。用于风湿痹痛、腰膝冷痛、下肢拘挛麻木。本品能祛风湿,强盘骨。以本品与钻地风、虎骨、牛膝、枸杞子等浸酒服。(忌莱菔,阴虚内热者慎用)
槲寄生 祛风湿,补肝肾,强筋骨,安胎。用于风湿痹痛、腰膝酸软、胎动不安。
松节 祛风、燥湿,舒筋,通络。治历节风痛,转筋挛急,脚气痿软,鹤膝风,跌损瘀血。(阴虚血燥者慎服)
鬼箭羽 破血,通经,杀虫。治经闭,癥瘕,产后瘀滞腹痛,虫积腹痛。(妊娠不可服)
桂枝 发汗解肌,温经通脉。治风寒表证,肩背肢节酸疼,胸痹痰饮,经闭癥瘕。(温热病及阴虚阳盛之证、血证、孕妇忌服)
桑枝 祛风湿,利关节,行水气。治风寒湿痹,四肢拘挛,脚气浮肿,肌体风痒。
接骨木 祛风,利湿,活血,止痛。治风湿筋骨疼痛,腰痛,水肿,风痒,瘾疹,产后血晕,跌打肿痛,骨折,创伤出血。(孕妇忌服)
皂角刺 搜风,拔毒,消肿,排脓。治痈肿,疮毒,疠风,癣疮,胎衣不下。(凡痈疽已溃不宜服,孕妇亦忌之)
降香 行气活血,止痛,止血。用于脘腹疼痛、肝郁胁痛、胸痹刺痛、跌扑损伤、外伤出血。
檀香 理气,和胃。治心腹疼痛,噎膈呕吐,胸膈不舒。(如阴虚火盛,有动血致嗽者,勿用之)
沉香 降气温中,暖肾纳气。治气逆喘息,呕吐呃逆,脘腹胀痛,腰膝虚冷,大肠虚秘,小便气淋,男子精冷。(阴亏火旺,气虚下陷者慎服)
川木通 清热利水,活血通乳。治湿热癃闭,水肿,琳病,妇女乳难,月经闭止。(小便过多。遗尿、精滑气弱者及孕妇忌用)
金荞麦 清热解毒。清肺排痰,排脓消肿,祛风化湿。用于肺脓疡、咽喉肿痛、痢疾、无名肿毒、跌打损伤、风湿关节痛。
钩藤 清热平肝,熄风定惊。治小儿惊痫瘈疭,大人血压偏高,头晕、目眩,妇人子痫。
鸡血藤 活血、舒筋。治腰膝酸痛,麻木瘫痪,月经不调。
红藤 败毒消痈,活血通络,祛风杀虫。治急、慢性阑尾炎,风湿痹痛,赤痢,血淋,月经不调,疳积,虫痛,跌扑损伤。清热解毒,活血,祛风。用于肠痈腹痛、经闭痛经、风湿痹痛、跌打扑痛。(孕妇不宜多服)
雷公藤 杀虫,消炎,解毒。(本品有大毒。内服宜慎)

树脂类

苏合香 通窍,辟秽,开郁,豁痰。治卒然昏倒,痰壅气厥,惊痫,温疟,心腹猝痛,疥癣,冻疮。(阴虚多火人禁用)
乳香 调气活血,定痛,追毒。治气血凝滞、心腹疼痛,痈疮肿毒,跌打损伤,痛经,产后瘀血刺痛。(孕妇忌服)
安息香 开窍,辟秽,行气血。治卒中暴厥,心腹疼痛,产后血晕,小儿惊痫,风痹腰痛。(阴虚火旺者慎服)
白胶香 活血,凉血,解毒,止痛。治痈疽,疮疥,瘾疹,瘰疬,金疮,齿痛,吐血,衄血。(内服多不宜)
龙涎香 行气活血,散结止痛,利水通淋。治咳喘气逆,气结癥积,心腹疼痛,淋病。
松香 祛风,燥湿,排脓,拔毒,生肌,止痛。治痈疽,疔毒,痔瘘,恶疮。疥癣,白秃,金疮,扭伤,风湿痹痛,疠风瘙痒。(不可单服,塞实肠胃)
儿茶 清热,化痰,止血,消食,生肌,定痛。治痰热咳嗽,消渴,吐血,衄血,尿血,血痢,血崩,小儿消化不良,牙疳,口疮,喉痹,湿疮。
紫草茸 清热,凉血,解毒。治麻疹、斑疹不易透发,产后血晕,带下,疮疥肿毒。(孕妇忌服)
芦荟 清热,通便,杀虫。治热结便秘,妇女经闭,小儿惊痫,疳热虫积,癣疮,痔瘘,萎缩性鼻炎,瘰疬。(孕妇忌服)
天竺黄 清热豁痰,凉心定惊。治热病神昏谵妄,中风痰迷不语,小儿惊风抽搐,癫痫。
干漆 破瘀,消积,杀虫。治妇女经闭,癥瘕,瘀血,虫积。(孕妇及体虚无瘀者均宜慎服)
血竭 散瘀定痛,止血生肌。治跌打折损,内伤瘀痛;外伤出血不止,瘰疬,臁疮溃久不合。
阿魏 消积,杀虫。治癥瘕痞块,虫积,肉积,心腹冷痛,疟疾,痢疾。(脾胃虚弱及孕妇忌服)
没药 散血去瘀,消肿定痛。治跌损,金疮,筋骨,心腹诸痛,癥瘕,经闭,痈疽肿痛,痔漏,目障。(孕妇忌服)
藤黄 消肿,化毒,止血,杀虫。治痈疽肿毒,顽癣恶疮,损伤出血,牙疳蛀齿,汤火伤。(体质虚弱者忌服,多量易引起头昏、呕吐、腹痛、泄泻,甚或致死)

菌藻类

700种中药别名大全与用途,700种中药功效表

动物类

700种中药别名大全与用途,700种中药功效表

700种中药别名大全与用途,700种中药功效表

金石类

伏龙肝 温中燥湿,止呕止血。治呕吐反胃,腹痛泄泻,吐血、衄血、便血、尿血,妇女妊娠恶阻,崩漏带下,痈肿溃疡。(阴虚失血及热证呕吐反胃忌服)
樟丹 解毒,生肌,坠痰镇惊。治痈疽,溃疡,金疮出血,口疮,目翳,汤火灼伤,惊痫癫狂,疟疾,痢疾,吐逆反胃。(虚寒吐逆忌服)
密陀僧 消肿杀虫,收敛防腐,坠痰镇惊。治痔疮,肿毒,溃疡,湿疹,狐臭,创伤,久痢,惊痫。(体虚者忌服)
龙骨 镇惊安神,敛汗固精,止血涩肠,生肌敛疮。治惊痫癫狂,怔忡健忘,失眠多梦,自汗盗汗,遗精淋浊,吐衄便血,崩漏带下,泻痢脱肛,溃疡久不收口。
龙齿 镇惊安神,除烦热。治惊痫癫狂,烦热不安,失眠多梦。(得人参、牛黄良。畏石膏)
硼砂 清热消痰,解毒防腐。治咽喉肿痛,口舌生疮,目赤翳障,骨哽,噎膈,咳嗽痰稠。(内服宜慎)
炉甘石 去翳退赤,收温敛疮。治目赤翳障,烂弦风眼,溃疡不敛,皮肤湿疮。
磁石 潜阳纳气,镇惊安神。治头目眩晕,耳鸣耳聋,虚喘,惊痫,怔忡。
禹余粮 涩肠止血。治久泻久痢,妇人崩漏带下,痔漏。(实证忌服,孕妇慎服)
云母石 纳气坠痰,止血敛疮。治虚喘,眩晕,惊悸,癫痫,寒疟,久痢,金创出血,痈疽疮毒。
玄精石 滋阴,降火,软坚,消痰。治阳盛阴虚,壮热烦渴,头风脑痛,目赤障翳,重舌,木舌,咽喉生疮。(脾胃虚寒者忌服)
金精石 镇惊安神,明目去翳。治目疾翳障,心悸怔忡和夜不安眠。
青礞石 坠痰,消食,下气,平肝。治顽痰癖积,宿食癥瘕,癫狂惊痫,咳嗽喘急,痰涎上壅。(脾胃虚弱及孕妇忌服)
金礞石 坠痰下气,平肝镇惊。用于顽痰胶结,咳逆喘急,癫痫发狂,烦躁胸闷,惊风抽搐。
蛇含石 安神镇惊,止血定痛。治心悸惊痫,肠风血痢,心痛,骨节酸痛。
阳起石 温补命门。治下焦虚寒,腰膝冷痹,男子阳痿,女子宫冷,癥瘕崩漏。(阴虚火旺者忌服)
阴起石 温补命门。用于肾阳虚的阳痿,宫冷,腰膝冷痹等。(阴虚火旺者禁服,不宜久服)
钟乳石 温肺气,壮元阳,下乳汁。治虚劳喘咳,寒嗽,阳痿,腰脚冷痹,乳汁不通。(阴虚火旺肺热咳嗽者忌服)
花蕊石 化瘀,止血。治吐血、衄血、便血、崩漏,产妇血晕,死胎、胞衣不下,金疮出血。(凡无瘀滞及孕妇忌服)
代赭石 平肝镇逆,凉血止血。治噫气呕逆,噎膈反胃,哮喘,惊痫,吐血,鼻衄,肠风,痔瘘,崩漏带下。(孕妇慎服)
海浮石 清肺火,化老痰,软坚,通淋。治痰热喘嗽,老痰积块,瘿瘤,瘰疬,淋病,疝气,疮肿,目翳。(虚寒咳嗽忌服)
寒水石 清热降火,利窍,消肿。治时行热病,积热烦渴,吐泻,水肿,尿闭,齿衄,丹毒,烫伤。(脾胃虚寒者忌服)
滑石 清热,渗湿,利窍。治暑热烦渴,小便不利,水泻,热痢,淋病,黄疸,水肿,衄血,脚气,皮肤湿烂。(脾虚气弱,精滑及热病津伤者忌服。孕妇慎服)
无名异 去瘀止痛,消肿生肌。治跌打损伤,金疮,痈肿。
黑矾 燥湿化痰,消积杀虫,止血补血,解毒敛疮。治黄肿胀满,疳积久痢,肠风便血,血虚萎黄,湿疮疥癣,喉痹口疮,烂弦风眼。(多服能引起呕吐腹痛,胃弱者慎服)
白矾 消痰,燥湿,止泻,止血,解毒,杀虫。治癫痫,喉痹,疚涎壅甚,肝炎,黄疸,黄肿,胃、十二指肠溃疡,子宫脱垂,白带,泻痢,衄血,口舌生疮,疮痔疥癣,水、火、虫伤。(阴虚胃弱,无湿热者忌服)
枯矾 消痰,燥湿,止泻,止血,解毒,杀虫。治癫痫,喉痹,疚涎壅甚,肝炎,黄疸,黄肿,胃、十二指肠溃疡,子宫脱垂,白带,泻痢,衄血,口舌生疮,疮痔疥癣,水、火、虫伤。
胆矾 催吐,祛腐,解毒。治风痰壅塞,喉痹,癫痫,牙疳,口疮,烂弦风眼,痔疮,肿毒。(体虚者忌服)
硇砂 消积软坚,破瘀散结。治癥瘕痃癣,噎膈反胃,痰饮,喉痹,积痢,经闭,目翳,息肉,疣赘,疔疮,瘰疬,痈肿,恶疮。(体虚无实邪积聚及孕妇忌服)
朱砂 安神,定惊,明日,解毒。治癫狂,惊悸,心烦,失眠
紫石英 镇心,安神,降逆气,暖子宫。治虚劳惊悸,咳逆上气,妇女血海虚寒不孕。(阴虚火旺者忌服)
白石英 温肺肾,安心神,利小便。治肺寒咳喘,阳痿,消渴,心神不安,惊悸善忘,小便不利,黄疸,石水,风寒湿痹。
琥珀 镇惊安神,散瘀止血,利水通淋。治惊风癫痫,惊悸失眠,血淋血尿,小便不通,妇女闭经,产后停瘀腹痛,痈疽疮毒,跌打创伤。(阴虚内热及无瘀滞者忌服)
赤石脂 涩肠,止血,收湿,生肌。治久泻,久痢,便血,脱肛,遗精,崩漏,带下,溃疡不敛。(有湿热积滞者忌服。孕妇慎服)
白石脂 涩肠,止血。治久泻,久痢,崩漏带下,遗精。(有湿热积滞者忌服)
大青盐 凉血,明目。治尿血,吐血,齿舌出血,目赤痛,风眼烂弦,牙痛。(水肿忌服)
铅粉 消积,杀虫,解毒,生肌。治疳积,下痢,虫积腹痛,癥瘕,疟疾,疥癣,痈疽,溃疡,口疮,丹毒,烫伤。(内服宜慎,脏腑虚寒者及孕妇忌服)
自然铜 散瘀止痛,接骨续筋。治跌打损伤,筋断骨折,血瘀疼痛,积聚,瘿瘤,疮疡,烫伤。(阴虚火旺,血虚无瘀者忌服)
玛瑙 主辟恶,熨目赤烂。
火硝 破坚散积,利尿泻下,解毒消肿。治痧胀,心腹疼痛,吐泻。黄疸,淋病,便秘,目亦,喉痹,疔毒,痈肿。(体弱及孕妇均忌服)
石膏 生用解肌清热,除烦止渴。治热病壮热不退,心烦神昏,谵语发狂,口渴咽干,肺热喘急,中暑自汗,胃火头痛、牙痛,热毒壅盛,发斑发疹,口舌生疮。煅敷生肌敛疮。外治痈疽疮疡,溃不收口,汤火烫伤。(脾胃虚寒及血虚、阴虚发热者忌服)
硫黄 壮阳,杀虫。治阳痿,虚寒泻痢,大便冷秘;外用治疥癣,湿疹,癞疮。(阴虚火旺及孕妇忌服)
石燕 除湿热,利小便,退目翳。治淋病,小便不通,带下,尿血,肠风痔漏,眼目障翳。(体虚、无湿热及孕妇忌服)
石蟹 清肝明目,消肿解毒。治目赤,翳膜遮睛,喉痹,痈肿,漆疮。(妊娠不可服)
红信石 外用蚀疮去腐,内服劫痰平喘。(大毒之品,用之宜慎。体虚者及孕妇忌用,外用亦不可过量或久用,以免中毒)
白信石 祛痰止哮,截疟,蚀腐,杀虫。(大毒之品,用之宜慎。体虚者及孕妇忌用,外用亦不可过量或久用,以免中毒)
雄黄 燥湿,祛风,杀虫,解毒。治疥癣,秃疮,痈疽,走马牙疳,缠腰蛇丹,破伤风,蛇虫蟹伤,腋臭,臁疮,哮喘,喉痹,惊痫,痔瘘。(阴亏血虚及孕妇忌服)
雌黄 燥湿,杀虫,解毒。治疥癣,恶疮,蛇虫螫伤,癫痫,寒痰咳喘,虫积腹痛。(阴亏血虚及孕妇忌服)
水银 杀虫,攻毒。治疥痹,梅毒,恶疮,痔瘘。(大毒之品,不宜内服,孕妇尤忌。外用亦不可过量或久用,以免中毒)

加工类

竹沥 清热滑痰,镇惊利窍。治中风痰迷,肺热痰壅,惊风,癫痫,壮热烦渴,子烦,破伤风。(寒嗽及脾虚便溏者忌服)
冰片 通诸窍,散郁火,去翳明目,消肿止痛。治中风口噤,热病神昏,惊痫痰迷,气闭耳聋,喉痹,口疮,中耳炎,痈肿,痔疮,目亦翳膜,蛲虫病。(气血虚者忌服,孕妇慎服)
人中白 清热,降火,消瘀。治劳热,肺痿,衄血,吐血,喉痹,牙疳,口舌生疮。
人中黄 清热,凉血,解毒。治伤寒热病,大热烦渴,热毒斑疹,丹毒,疮疡。
神曲 健脾和胃,消食调中。治饮食停滞,胸痞腹胀,呕吐泻痢,产后瘀血腹痛,小儿腹大坚积。(脾阴虚,胃火盛者不宜用;能落胎,孕妇宜少食)
建曲 健脾消食,理气化湿,解表。治伤食胸痞,腹煮吐泻,痢疾,感冒头痛,小儿伤饥失饱。
半夏曲 化痰止咳,消食积,治泄泻。(内热烦渴者慎服)
红曲 活血化瘀,健脾消食。治产后恶露不净,瘀滞腹痛,食积饱胀,赤白下痢,跌打损伤。(脾阴不足及无食积瘀滞者慎用)
百草霜 止血,消积。治吐血,衄血,便血,血崩,带下,泻痢,食积,咽喉口舌诸疮。(阴虚火燥,咳嗽肺损者,勿用)
芜荑 杀虫,消积。治虫积腹痛。小儿疳泻、冷痢,疥癣,恶疮。(脾胃虚弱者慎服)
铁落花 平肝镇惊。治癫狂,热病谵妄,心悸,易惊善怒,疮疡肿毒。(肝虚及中气虚寒者忌服)
薄荷脑 芳香药、调味药及驱风药。可用于皮肤或粘膜产生清凉感以减轻不适宜,主疼痛。
胆南星 清火化痰,镇惊定痼。治中风痰迷,惊风癫痫,痰火喘嗽,头风眩晕。
樟脑 通窍,杀虫,止痛,辟秽。治心腹胀痛,脚气,疮疡疥癣,牙痛,跌打损伤。(气虚者忌服)
芒硝 泻热通便,润燥软坚,清火消肿。用于实热便秘,大便燥结,积滞腹痛,肠痈肿痛;外治乳痈,痔疮肿痛。(孕妇禁用)
玄明粉 泻热,润燥,软坚。治实热积滞,大便不通,目赤肿痛,咽肿口疮,痈疽肿毒。(脾胃虚寒及孕妇忌服)
青黛 清热,凉血,解毒。治温病热盛,斑疹,吐血、咯血,小儿惊痫,疮肿,丹毒,蛇虫咬伤。(中寒者勿使)
鹿角霜 补虚,助阳。治肾阳不足,腰脊酸痛,脾胃虚寒,呕吐,食少便溏,子宫虚冷,崩漏带下。(阴虚阳亢者忌服)
阿胶 滋阴补血,安胎。治血虚,虚劳咳嗽,吐血,衄血、便血,妇女月经不调,崩中,胎漏。(脾胃虚弱者慎服)
黄明胶 滋阴润燥,止血消肿。治虚劳肺痿,咳嗽咯血,吐衄,崩漏,跌扑损伤。痈肿,烫伤。
白降丹 治痈疽发背,一切疔毒。水调敷疮头上,初起者立刻起疱消散,成脓者即溃,腐者即脱,消肿。(有毒,具腐蚀性,切忌内服。外用亦宜微量)
红粉 搜脓,拔毒,去腐,生肌。治痈疽,疔疮,梅毒,下疳,一切疮疡肉暗紫黑,疮口坚硬,久不收口。(本品有毒,腐蚀性较强,外用亦宜微量)
轻粉 杀虫,攻毒,利水,通便。治疥癣,瘰疬,梅毒,下疳,皮肤溃疡,水肿,臌胀,大小便闭。(内服宜慎,体弱及孕妇忌服)
银朱 攻毒,杀虫,燥湿,劫痰。治疥癣恶疮,痧气心腹痛。(本品有毒,内服宜慎)
铜绿 退翳,去腐,敛疮,杀虫,吐风痰。治目翳,烂弦风眼,疽、痔恶疮,喉痹,牙疳,臁疮,顽癣,风痰卒中。

- END -

欢迎您加入我们的微信群:请加管理员微信linchuangkuakao,请务必标注您的专业、学历、职称!