工作的关系,有很多朋友经常问我一个问题:他本人是否适合创业?第一次创业概率是不是很大?
我告诉他们:其实没有人不适合创业,关键是看你是否已经具备创业成功的关键要素。
创业成功的关键要素不是你适不适合,而是创业过程中的各个关键环节是否做好。
我创过两次业,第一次失败,第二次还在进行中。
中国的创业成功率是万分之一,我自己到现在还能够生存下去,也算万幸。
在我看来,创业的首要目的是可以生存下去,所以获取最大的净利润是创业初期的基本目标。
对于初次创业者来说,你所有的工作,都要围绕如何让你的净利润最大化来展开,这样才能提高你创业成功的概率。
我两次创业经历,走过很多弯路,但也有过神来之笔。今天,想跟大家聊聊创业过程中的一些关键节点,结合我自身的经历,让你尽量少走弯路。
百分之九十的创业失败,源于创业前期的准备不足。在创业前期,你需要做好以下五项准备工作,才能让你创业成功的概率大大提高。
第一,找到适合你的行业(也可以是有发展前景的行业);
第二,设计好你的产品;
第三,设计好你的盈利模式;
第四,解决你的创业资金问题,并有可行的预算计划;
第五,找到合适的创业伙伴。
关于如何找到有发展前景的行业,我在以前的文章有专门讲过,所以在这里不再展开。接下来,我们重点跟大家分析如何做好最后四点准备工作。

设计有竞争力的产品
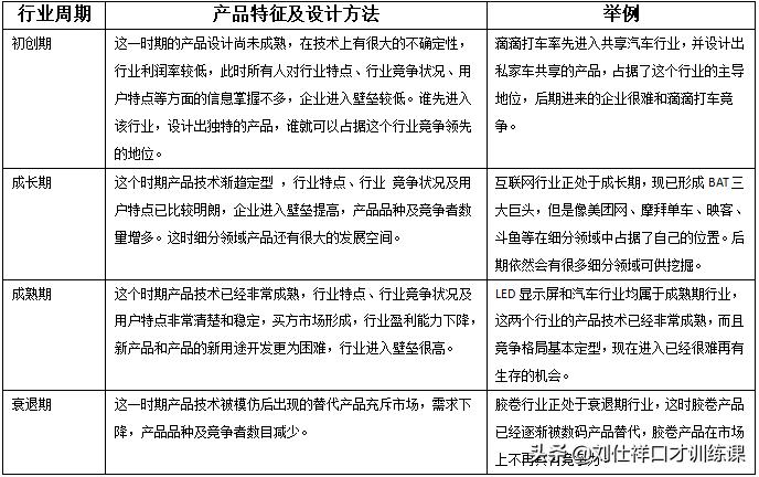
设计什么样的产品,需要根据你所在行业所处的阶段来定。根据行业生命周期理论,行业的生命发展周期主要包括四个发展阶段:初创期,成长期,成熟期,衰退期。在不同的行业周期,产品设计要采取不同的方法,才能让你的产品具有竞争力。

行业周期与产品的关系
从上表可以看出,作为初创企业,除非你具有非常雄厚的资金实力,否则不要进入正处于成熟期和衰退期的行业。最好是进入初创期和成长期的行业。
那我们该如何来提高我们产品的竞争力呢?最重要的技巧是差异化。产品差异化技巧有如下几种:
1.功能差异化。人有各种各样的需求,以前人们照证件照都是去照相馆,每个照相馆价格都一样,可是现在已经有公司专门为客户提供证件照美颜特别处理,让你的相片和在其他照相馆照出来的完全不一样,虽然价钱很贵,可是对于部分爱美人士,他们宁愿出高价钱购买这样的服务。
2.概念差异化。在以前看来,牛奶都一个样,无论哪个年龄段的人,都可以喝。现在有些牛奶企业则卖起了概念,例如早餐奶,晚餐奶等。
3.卖点差异化。在手机行业,苹果手机算是当之无愧的领跑者。苹果手机很多卖点在刚开始的时候,是很多手机没有的,例如HOME键,这让苹果手机机具竞争力。
4.服务差异化。如果你的产品在功能上和其他企业没有什么差别,那可以在服务上进行差异化。例如在空调行业,每家公司的技术可能差别不大,但是在售后服务上却差别很大。
5.设计差异化。如果产品的功能、技术等都和其他人差不多,那就在外形上进行差异化吧。别人的产品都是大型的,那你可以尽量往小的方向发展;别人的产品都黑色的,那你就设计成白色吧!

厘清你的盈利模式
盈利可以保证你生存下去,所以你的盈利模式及其重要。
盈利模式就是企业赚钱的渠道,通过怎样的模式和渠道来赚钱。
厘清你的盈利模式,需要回答清楚以下几个问题:
1.你的产品卖给谁?一定找到你的核心客户群是谁,没有找到你的核心客户群之前,不要轻易创业,因为如果你的产品连卖给谁都还不知道,那谈何收钱呢?
2.你凭什么向客户收钱?你为客户创造什么价值?这个问题要回归到上一节的产品设计。你的产品越能够解决客户的问题,那就越容易畅销。“一手交钱一手交货”解决的是这个问题。跟客户收钱,首先问问你的产品是否具了?
3.市场空间有多大?不要期待你可以一个人独占一个行业。这样的事情,互联网巨头阿里巴巴都不敢想。所以你要想的是,你只从一个巨大的蛋糕中分得一小部分就可以。
4.你可以跟客户收多久的钱?如果你跟摆地摊一样,每天的生意只靠运气,吃了这一顿可能没有了下一顿,那就不算是一个好的行业和产品。
5.你的成本会有哪些?成本是你必须要考虑的,做好成本预算,并进行成本控制,才能让你的利润最大化。
6.如何增加你的净利润?什么是净利润?说简单点,就是你的所有收入减去你所有的成本,就是净利润。很多时候,成本是固定的,所以要增加你的利润,就要提高你的收入。提高收入,可以从增加客户数量、提高产品单价和增加客户的购买次数等方面入手。这个又跟产品的价值有关。
厘清了你的盈利模式,再开始创业,这样可以让你知己知彼,百战不殆。

解决你的创业资金问题
很多人有这样困惑:我想创业,可是我没有钱,怎么办?
确实,没有钱,创业寸步难行。但在这个世界上,除了用自己的钱创业之外,还有一种是用别人的钱创业。
投资者无处不在,关键是你如何打动他们?
1.你可以创建自己的团队。如果你自己没有钱,那你要有自己的想法,设计好你的产品、盈利模式,组建你的团队,相信你可以打动投资者。
2.用技术入股。如果没有资金,那就练好自己的技术,让自己成为这个领域的佼佼者,会有有钱的创业者找到你,和你合作。
3.可以先从小本生意做起。有很多行业都是可以先从小成本创业开始的。如果你钱不多,可以先用小钱去创业。
创业资金真的很重要,也许你刚开始很有钱,但一旦资金链断了,你的企业有可能就要倒闭了,所以一定要考虑资金的使用问题。

找到合适的创业伙伴
一个篱笆三个桩,一个好汉三个帮。古有刘备、关羽、张飞,合力创立汉朝;今有马云带领18罗汉,成立阿里巴巴,现今很难靠自己去完成一项伟业,所以你必须找到适合你的创业伙伴。
什么是合适的创业伙伴呢?根据我的经验,我觉得有以下几点标准:
1.价值观要一致。两夫妻在一起,如果价值观不一致,都有可能离婚。创业伙伴更是如此。所以合作之前,一定要对他的价值观进行充分了解。否则,在创业的时候再发现不适合,会导致你创业失败。
2.与你互补。第一,能力互补。在一个团队里,只能有一个领导,其他人都听他的。所以如果你是个领导力很强的人,那你就不要再找跟你一样有着强烈领导欲望的人,否则你们肯定会有冲突。第二,资源互补。例如你的资源优势是技术,那你应该找一个营销资源比较强的人和你搭配。
3.性格、人品、素质好。这些要素没有统一的好坏标准,你可以从这些方面去观察一个人。但我找合作伙伴,绝对不能在人品上有问题。
万事开头难,如果你能够做好以上五项事情,那你创业成功的概率就大大提高了。接下来,最重要的事情就是怎么针对你的产品进行营销推广。
创业是一件冒险的事情,但它会给你想不到的未来。如果你不甘于现在的生活,那你可以给自己一个创业梦想,想好了,就行动吧!
作者:刘仕祥,资深生涯规划师,实战演说教练,人力资源管理师,畅销书作家。著有《在最能吃苦的年纪,遇见拼命努力的自己》《直击人心:从0到N职场沟通术》《20岁不努力,40岁会出局》。人力资源新书《人力资源管理从新手到高手》由清华大学出版社出版,已经火热上市,各大网店搜索我的名字“刘仕祥”即可找到。