编辑推荐:这项研究表明,西地那非(俗称伟哥),一种用于治疗肺动脉高压和勃起功能障碍的药物,会使腹主动脉瘤恶化。

来自罗切斯特大学的研究人员和其他一些人在美国心脏协会杂志上发表了一篇题为《Sildenafil (Viagra) Aggravates the Development of Experimental Abdominal Aortic Aneurysm》(西地那非(伟哥)加剧了实验性腹主动脉瘤的发展)的研究论文。
这项研究表明,西地那非(俗称伟哥),一种用于治疗肺动脉高压和勃起功能障碍的药物,会使腹主动脉瘤恶化。

西地那非,俗称“伟哥”,是由美国辉瑞公司开发的。
它最初作为5-磷酸二酯酶(PDE5)*制剂抑**用于治疗心血管疾病的临床研究。
然而,它并没有达到研究人员对扩张血管和减轻心血管疾病的预期。1991年4月,西地那非的临床研究正式失败。研究人员发现奇怪的是,参与研究的志愿者不愿意归还剩余的药物。
在接受调查时,这些志愿者说药物改善了他们的*生活性**。
之后,辉瑞公司的研究人员改变了研究方向,对西地那非对海绵体平滑肌的影响进行了研究。
1998年,西地那非被FDA批准用于治疗男性勃起功能障碍(ED),这也使辉瑞公司闻名。
主动脉由三层组成,中层由血管平滑肌细胞组成。这些细胞负责调节血管紧张,收缩和放松主动脉,从而调节血液流动。
当主动脉不能正常调节血流时,患主动脉瘤的风险会增加。5-磷酸二酯酶(PDE5)是体内一种重要的酶,具有调节血管平滑肌细胞收缩的能力。像西地那非这样的药物是PDE5*制剂抑**,通过抑制PDE5发挥作用。
以往的临床报告显示,一些使用PDE5*制剂抑**药物如西地那非的患者出现了主动脉夹层。这表明PDE5的抑制可能与主动脉风险有关。
腹主动脉瘤是腹主动脉的一部分,由于各种原因而变得脆弱或隆起。腹主动脉瘤破裂是一种急诊。
一旦发生这种情况,只有20%的患者能够存活下来。
腹主动脉瘤在老年男性中较为常见,尤其是那些患有肺气肿、有腹主动脉瘤家族史、高血压、高胆固醇、吸烟和肥胖的人。
老年男性是西地那非的主要使用者群体。因此,研究小组希望研究西地那非抑制PDE5是否影响腹主动脉瘤的进展。
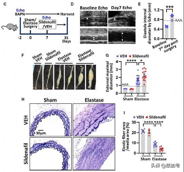
研究小组对小鼠进行了实验。研究组首先通过手术在小鼠体内诱导出腹主动脉瘤,并监测其主动脉大小。
手术后7天,这些小鼠出现了腹主动脉瘤。然后将小鼠随机分为两组。一组服用西地那非水溶剂,剂量60 ~ 100 mg/kg/d;另一组则饮用不含西地那非的水。
整个实验持续4周,观察两组小鼠腹主动脉瘤大小的变化。
实验结果显示,与未服用西地那非的小鼠相比,服用西地那非4周的小鼠腹主动脉瘤更大,平均宽度增加37%;腹主动脉瘤中的弹性纤维退化或弱化程度增加了50%。提示西地那非可加重腹主动脉瘤的进展,其可能是由于干扰平滑肌细胞的收缩和正常工作能力所致。
腹主动脉瘤在老年男性中更为常见,与西地那非的主要使用者高度重叠。本研究建议腹主动脉瘤患者或高危人群慎用西地那非。该研究小组还表示,需要进一步研究来确定人类使用也有这种风险。
参考:
https://www.nature.com/articles/s43587-021-00138-z
https://www.ahajournals.org/doi/10.1161/JAHA.121.023053
来源:medicaltrend
免责声明:康加号致力于健康知识传播,内容根据公开资料编辑,版权归原作者;如有侵权请在线留言删除。文章旨在介绍健康科学进展,不能作为治疗方案;如需精准健康指导,请至正规医院诊疗。