随着中国经济持续快速发展和居民生活水平的提高,到家服务行业正迎来风口期。受益于居民消费水平的提高以及移动互联网和在线支付的普及,这一行业为人们提供了更加便捷和多样化的生活服务。然而,到家服务行业仍然面临一系列挑战,包括服务质量、标准统一、人才培养和劳动者权益保障等问题。
为深入了解我国到家服务行业的整体状况和不同领域的发展趋势,近日,薪宝科技-华南理工大学零工经济研究中心发布了《2023年中国到家服务行业发展情况蓝皮书》。该蓝皮书从市场规模、细分领域、从业者画像、消费者需求以及商业模式等多个方面进行深入分析,为行业未来发展提供参考。

私信申领完整版【蓝皮书】
01、到家服务行业市场规模
近年来,移动互联网和在线支付的普及也为到家服务行业带来了革命性的变化。通过在线平台,用户可以方便地预约和支付服务,而服务提供商则能够通过互联网拓展服务范围和提高服务质量。这种便捷的服务模式极大地降低了客户的寻找成本,提升了供给与需求的匹配效率,到家服务的兴起正是得益于移动互联网技术的普及。
且在过去十年间,我国经济迅猛增长,人民可支配收入不断增加,居民消费能力提升,为到家服务行业提供了坚实的经济基础,推动了行业的蓬勃发展。

图1:17-22年中国到家服务行业市场规模及预测
据调查显示,到家服务行业的市场规模从 2017 年的 4400 亿元已经提升至 2021 年的 10149 亿元, 进入万亿级市场行列。随着社会的发展和人们生活水平的提高,对到家服务的需求越来越大,我国的到家 服务行业得到了快速的发展,形成了多元化、多层次、高质量的发展格局。同时随着互联网技术和智能设 备在到家服务行业中的应用,行业与平台规模进一步扩大,服务内容更加丰富,到家服务行业的市场发展 前景将更加广阔,预计 2022 年市场规模将达到 10890 亿元。
02、政策支持到家服务行业发展
到家服务行业的从业人员数量不断增加。随着生活节奏的加快和人们对便利的需求增加,越来越多的人选择从事到家服务行业,提供各种各样的专业技能和服务,如家电维修、家居服务、室内保洁以及月嫂、家教、老人陪护等动态服务场景,从业人员的增加为行业发展提供了重要的支持。
其次,政策对到家服务行业的支持也是其快速发展的关键因素之一。政府在推动共享经济发展和就业增加方面采取了积极的举措,为到家服务行业创造了良好的发展环境。通过出台相关政策,政府鼓励企业创新、提高服务质量,并加强对行业的监管,以确保行业的健康发展。

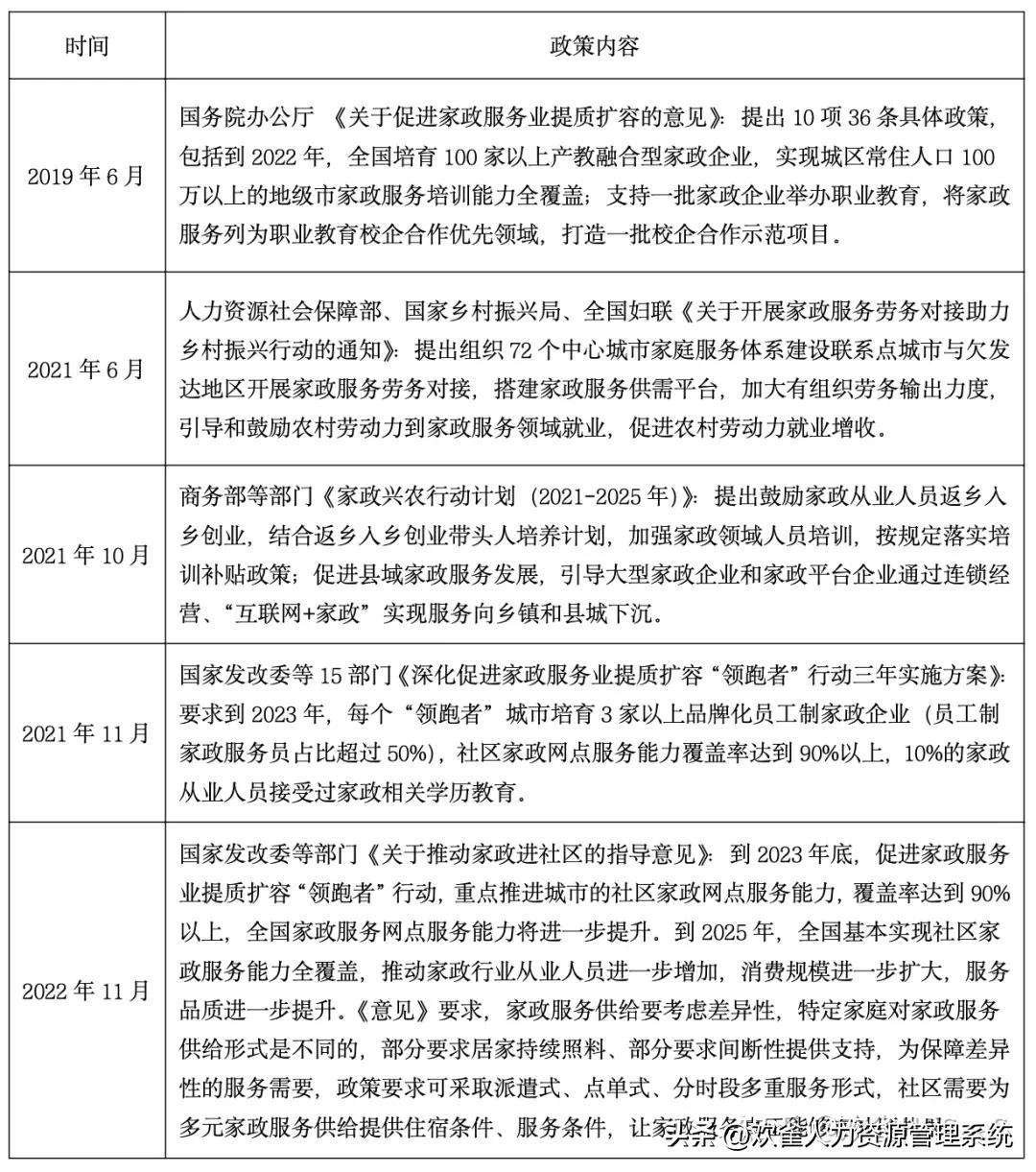
表1:近年来我国到家服务行业相关政策
此外,到家服务行业的服务场景不断扩展,逐步覆盖了家电维修、家居服务、室内保洁等静态服务场景。这些服务场景的丰富多样化为消费者提供了更多选择,并满足了他们对便利和高质量服务的需求。同时,随着技术的进步和市场的竞争,到家服务平台也在不断创新,提供更加便捷和高效的服务方式,为行业发展注入了新的活力。
在这个充满潜力的市场中,诞生了许多到家服务平台,如闪修侠、Hi维修、91畅修保、神州联保、快可立全国联保、啄木鸟家庭维修、叮叮快修等。每个平台都拥有自己独特的特点和商业模式,为消费者和服务提供者提供了更多选择和机会,这些平台的竞争和发展也推动了整个行业的进步。
03、场景模式及趋势变革
到家服务作为在互联网和数字技术的加持下围绕“家”场景充分挖掘消费者需求的行业,正随着技术发展与居民生活水平不断提高而逐渐壮大,所提供的服务内容也越来越丰富,总体呈现出市场规模向好、从业人员不断增加、政策支持力度逐渐增强以及服务场景不断扩展的态势。其中到家维修、家居服务和家政服务三大细分领域发展较为完善,逐渐引起了社会各界的关注。
基于不同的发展环境,三大细分领域有着各自不同的演化阶段,最后呈现出独特的商业模式。例如到家维修领域有自营、B2b2C、众包和混合模式,其中以闪修侠、神州联保、叫我修吧和啄木鸟家庭维修为典型企业;而家居服务则秉承互联网、服务商和品牌商的思维模式,典型企业有万师傅、快可立和平云小匠。各个赛道也有着不同的经营痛点,例如维修依赖于精细作业的技术,容易形成维修透明度模糊导致小病大修等问题,而家政服务则存在劳动者流动性大、专业化人才缺口明显等问题,对此本报告尝试做出相应的发展展望。

表2:家居服务平台的商业模式

图2:家电维修行业发展历程图
同时,随着市场需求不断被发掘,年轻型到家服务也开始涌现。本报告以“上门代厨”、“上门护理”为例尝试探索当今到家服务新兴行业的发展情况与机遇,最后基于到家服务行业服务质量难保证、服务标准不统一、人才招聘与培训体系不完善、劳动者权益保护缺失等共性问题,从强化企业联合、细化分级标准、扩大职业培训、优化流程管理等角度提出相应的发展建议以供读者参考。
然而,到家服务行业依然面临一系列挑战。首先,服务质量难以保证是该行业的一大痛点。由于服务提供商的数量众多,服务质量的差异化较为明显,消费者常常难以选择到合适的服务商。其次,服务标准的统一也是一个亟需解决的问题,不同服务提供商之间的服务标准不一致,给消费者带来了一定的困扰。此外,人才招聘与培训体系不完善以及劳动者权益保护缺失也是制约行业发展的因素。
因此, 薪宝科技-华南理工大学零工经济研究中心经过对到家服务行业的长期观察与研究,结合内外部研究资料撰写《2023年中国到家服务行业发展情况蓝皮书》 ,系统性梳理我国到家服务行业发展的宏观环境和细分领域的发展状况,透过企业案例深入剖析各领域商业模式,并对行业经营痛点及发展趋势进行展望,为行业未来发展提供有力的参考依据,助力到家服务行业进一步优化发展策略,提升服务质量。

私信「免费」申领【到家服务行业发展情况蓝皮书】