
中药复方制剂是中医临床用药的重要形式,在疾病预防和治疗中发挥着重要作用。中药复方新药是中药新药研究的主要类别,其研发周期长、投入大、风险高,且影响因素众多。随着*共中**中央国务院《关于促进中医药传承创新发展的意见》[1]及《药品注册管理办法》[2]等政策、法规的发布实施,中药新药的研发迎来了良好发展机遇。回顾以往中药复方新药研发中存在的问题和不足,对于今后的新药研发具有较好的借鉴意义。因此,在对2005—2020年申请临床试验(investigational new drug,IND)的中药复方新药进行系统回顾[3]的基础上,对中药复方新药IND未获批准品种的特点及主要研究缺陷进行了分析。
1 数据来源与研究方法
1.1 数据来源
国家药品监督管理局药品审评中心(center for drug evaluation,CDE)审评信息支持系统审评信息库。
1.2 数据范围
选取同时符合以下条件的品种为分析对象:(1)由国内药品生产企业提出的中药复方新药IND申请;(2)CDE接受申报资料的时间为2005年5月1日—2020年12月31日;(3)至2020年底已完成审评,有明确审评结论并已报送国家药品监督管理局;(4)注册分类为中药复方新药,即原6类新药,或现1.1类新药(2020年7月1日—2020年12月31日)。此外,根据“一个受理号对应一个新药制剂品种”的原则对上述IND申请的受理号进行删减,具体情形为:同一品种同时申请多个规格的,按一个品种计;正在审评、未经审评而撤回等未完成审评的品种不计算在内;2020年7月1日—2020年12月31日为中药注册分类及申报资料要求的过渡期,这段时间申请的品种按原中药注册分类进行归类。
1.3 数据处理
采用Microsoft Excel 2016软件处理数据。
2 中药复方新药 IND 未获批准品种概况
2005—2020年,CDE受理中药1~6类IND注册申请的品种数共1096个[1]。其中,中药复方新药895个,包括批准品种526个,不批准品种369个。
2.1 适应症分布
按文献[3]的适应症分类原则,将2005—2020年IND中药复方新药(895个)按适应症分为15类(同品种中涉及多个适应症的以最主要的适应症为准)。此外,用于疼痛、中毒、血液病等难以归类的3个品种未在图1中呈现。不批准率=某适应症中药复方新药IND不批准品种数/某适应症中药复方新药IND(批准+不批准)总数。2005—2020年IND中药复方新药的适应症分布见图1。
从图1可见,中药IND申请品种的适应症相对集中,61.00%品种集中在呼吸、消化、妇科、精神神经、心血管5个方面,其他的适应症申报量相对较少。这反映了上述疾病的临床发病率较高,且中药在上述适应症领域具有一定的临床应用优势或特点。其中,呼吸系统的申报量最高,有133个品种;其次,为消化系统125个;第3为妇科用药120个。皮肤、外科、艾滋病、肾脏病等的申报量较少,仅占9.39%。从不批准率看,呼吸、精神神经、五官、风湿免疫适应症品种的不批准率小于40.00%。而内分泌、肿瘤、艾滋病适应症品种的不批准率大于50.00%。

2.2 处方来源
按文献报道[3]的处方来源分类原则,将2005—2020年IND中药复方新药(895个)按处方来源分为8类。未明确处方来源的18个品种不在图中呈现。不批准率=某类处方来源IND不批准中药复方新药品种数/某类处方来源IND(批准+不批准)中药复方新药品种总数。见图2。

由图2可见,中药复方新药的处方来源于具有既往人用经验的临床经验方、院内制剂、古方化裁等的申报量居多。从不批准率分析,具有既往人用经验的临床经验方和院内制剂不批准率较低。而缺少临床应用经验的科研方不批准率较高。其他处方来源的品种数量较少,不批准率波动较大。中药复方新药处方的既往人用经验对研发具有重要影响。
2.3 剂型分布
2005—2020年申请IND中药复方新药涉及剂型25种,分布情况见图3。申报品种数在5个以下的剂型有糖浆剂、鼻用制剂、酒剂、冲洗剂等10种剂型,涉及23个品种不在图中呈现。不批准率=某类剂型IND不批准中药复方新药品种数/某类剂型IND(批准+不批准)中药复方新药品种总数。
由图3可见,中药复方新药以胶囊剂、颗粒剂、片剂的剂型申报量较多,占76.70%。颗粒剂、片剂、合剂、栓剂、喷雾剂、凝胶剂、煎膏剂、散剂的不批准率在40.00%以下;中药复方注射剂的不批准率为100.00%。上述剂型中,颗粒剂、合剂、煎膏剂的载药量较大,适合于复方中药日服剂量较大的特点;片剂、栓剂、喷雾剂、凝胶剂的用药较方便。而中药注射剂的给药途径不同于传统中药,为高风险制剂,特别是中药复方新药注射剂成分复杂,基础研究薄弱,质量可控性较差。应遵循“能口服不注射,能肌注不静注”的原则。开发中药复方注射剂宜慎重。眼用制剂的研发风险也相对较高。此外,3个搽剂品种的不批准理由主要涉及毒理研究,与剂型无关。

2.4 生产工艺情况
本文将2005—2020年IND中药复方新药的生产工艺按药用物质及既往人用经验情况分为以下类型。(1)传统工艺:仅采用水煎煮提取或粉末入药,生产过程中未使用有机溶剂;黑膏药用麻油提取、鲜药材榨汁、富含油脂药材榨油等按传统工艺计;(2)乙醇提取或乙醇除杂:采用不同浓度乙醇提取,或采用水提醇沉工艺进行除杂;(3)提取挥发油:提取以水、乙醇作为溶媒或粉末入药,同时提取挥发油的;(4)特殊提取工艺:主要采用超临界二氧化碳等提取,或以酸水、碱水等为提取溶媒。(5)特殊纯化工艺:采用大孔吸附树脂、聚酰胺、离子交换树脂纯化,或采用澄清剂、酸碱处理等工艺除杂。
对于生产工艺中出现多条工艺路线的,按对制剂质量影响的大小进行分类,特殊纯化工艺>特殊提取工艺>提取挥发油>乙醇提取或乙醇除杂>传统工艺。统计时未纳入30个中药复方注射剂,以及5个以有效成分或提取物组方的品种。故上述品种包含525个批准临床试验和335个不批准临床试验中药复方新药。不批准率=某类工艺IND不批准中药复方新药品种数/某类工艺IND(批准+不批准)中药复方品种总数。见表1。

由表1可见,采用传统工艺、乙醇提取或乙醇除杂、提取挥发油工艺的品种不批准率均小于40%,所用生产工艺基本符合中药复方制剂的特点。在尊重传统用药经验的基础上,结合现代研究成果,尽量保留已知有效成分。而特殊提取工艺、特殊纯化工艺的不批准率较高。其中,14个采用特殊提取工艺的不批准品种中,有8个采用超临界提取。采用特殊纯化工艺的不批准品种中,有7个主动撤回或补充资料超时未回,有5个品种出现非预期毒性反应。从上述情况分析,采用特殊提取或纯化工艺的品种,由于其药用物质与既往临床用药差异较大,且需要开展的研究工作较多,研发风险相对较高。
3 中药复方新药 IND 未获批准品种的主要缺陷分析
药品技术审评是一个综合分析和研判药品获益风险比,并进行技术决策的过程。对某个新药IND申请做出“不批准”的结论,是依据新药多学科研究结果(临床、药理毒理、药学等)做出的综合判断[4]。大部分IND中药复方新药是因为多个专业的研究中均存在重大缺陷或现有研究缺陷过多缺乏评价基础,且不能在法规规定的时限内补充完善,难以支持拟进行的临床试验而不能获得临床试验许可。因而,并非中药复方新药IND研究中出现与未获批准品种相同的缺陷就一定会不批准。
新药申请临床试验相关研究中存在的缺陷具有一定共性。近几年pre-IND沟通交流会后仍有相当比例的中药复方新药申请人重新针对存在的缺陷进行补充研究,而未在沟通会后正式提交IND申请。此种情形与以往IND未获批准而重新研究的情况相似。2021年审结的49个中药IND品种中,34件批准,9件不批准,6件其他(其他为申请人未按规定交纳费用、撤回申请等原因导致审评审批终止的情形)[5]。提示中药复方新药IND注册申请仍然存在研发风险。
3.1 主要缺陷的整体概况
2005—2020年中药复方新药IND不批准品种有369个,除58个品种在审评过程中申请人主动申请撤回或收到补充资料通知后放弃研发外,本次统计的IND不批准品种数为311个。本文从药理毒理、临床、药学、综合4个方面进行分析,311个未获批准中药复方新药IND研究的主要缺陷为涉及药理毒理专业的品种为236个(75.88%);涉及临床专业106个(34.08%);涉及药学专业69个(22.19%);涉及综合方面的102个(32.80%)。由于未获准临床试验品种的主要缺陷往往涉及多个专业,故上述涉及单专业缺陷的品种数之和大于品种总数。
3.2 涉及药理毒理内容的主要缺陷分析
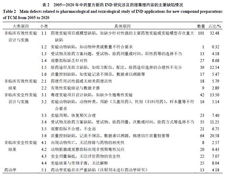
临床试验前的非临床安全性及有效性研究对于评估中药复方新药能否进入临床试验具有重要意义,是预测拟开展临床试验品种安全性、有效性的主要依据之一。药理毒理方面的主要缺陷涉及非临床有效性、非临床安全性、药动学3大类原因,涉及19种具体原因,见表2。

由表2可知,主要研究缺陷中涉及毒理实验项目选择、毒理实验质量控制、药效实验项目及模型缺陷等比例较高。
3.2.1 毒理实验项目缺陷
非临床安全性实验是支持药物进入临床试验的关键研究。在确定临床试验给药剂量、最长给药时间、降低临床试验风险等方面发挥着重要作用。
此类缺陷主要表现为非临床安全实验设计不全面,不符合毒理研究相关指导原则的要求(如药物生殖毒性研究技术指导原则[6]等)。如某颗粒剂处方来源于临床经验方,用药人群涉及孕妇。但处方中含有大黄,大黄为“孕妇慎用”的药味,可能引起流产。大黄蒽醌类成分是否对胎儿产生不良影响,需要提供充分的非临床安全性研究资料;但该品种仅进行了小鼠致畸敏感期生殖毒性实验,且生殖毒性实验的给药剂量与药效学给药剂量相当,未能达到尽量暴露药物毒性的实验目的,应继续完善生育力和早期胚胎发育、胚胎-胎仔发育、围产期发育(包括母体功能)等相关研究。此外,用于治疗男性不育症、子宫内膜异位症、多囊卵巢综合征等的药物,应关注患者的生育需求,开展生殖毒性等非临床安全性研究。
3.2.2 毒理实验质量控制缺陷
2005—2020年部分IND中药复方新药的非临床安全性研究是在未获得优良实验室规范(good laboratory practice,GLP)认证的实验室完成的。因而,相关品种毒理实验的质量控制相对较差。新的《药品注册管理办法》实施后,已要求新药的非临床安全性研究应在GLP实验室开展,此类缺陷今后应会大幅度减少。
3.2.3 药效实验项目及模型缺陷
药效学研究是新药研发的重要内容。虽然对于已有充分人用经验并符合中医理论的品种而言,药效研究缺陷不是影响新药能否开展临床试验的关键。但药效研究有利于了解中药的作用机制和疗效特点,有助于中药“说清楚,讲明白”。尤其是对于临床已有较好治疗手段的疾病或危急重症,需要有较好的药效研究数据支持,避免延误治疗时机。主要药效学研究结果为药物进入临床试验的有效性提供支持,对预测首次临床试验起效剂量及优化临床试验方案具有重要作用,并为毒理学研究的剂量设计及检测指标设置等提供依据。次要药效学研究有利于了解药物的作用特点,预测非预期人体不良反应,为制定临床风险管控计划提供参考[7]。药效实验一般应选用经典、公认的动物模型。
非临床有效性实验项目或模型选择不当为较常见的缺陷。如某片剂处方来源于临床经验方,拟用于2型糖尿病。该品种进行了高脂加链脲霉素诱发糖尿病模型小鼠、高糖加小剂量四氧嘧啶诱发糖尿病模型小鼠、高果糖诱发高血糖模型大鼠的药效试验,以及降糖、降糖增效作用研究,但是,未采用较为经典的2型糖尿病模型,尤其是自发性模型。完成的药效实验对新药有效性的支持力度较弱。
3.2.4 受试物及给药方案缺陷 主要表现:①毒理给药剂量偏低,长期毒性实验的高剂量组与药效学给药剂量接近,未能充分暴露药物的毒性反应。②给药体积过大。③不同剂量组给药次数、给药容量不一致。④其他,如给药途径、方法等与临床用药实际相差过大,受试物与临床试验用样品之间的质量差异过大等。
3.2.5 其他缺陷 药效毒理研究方面涉及的主要缺陷还包括:(1)观察指标缺乏针对性,如儿童用药的毒理研究中未针对内分泌激素等生长发育密切相关的指标进行观察。(2)出现非预期毒性反应,如儿童用药,出现卵巢、*丸睾**异常病变,发生率明显偏高;出现肝脏、肾脏等脏器毒性反应等。(3)实验结果矛盾,如动物出现异常病理反应或生化指标改变,且与组织病理学结果矛盾,难以解释等。
3.3 涉及临床内容的主要缺陷分析
临床方面的主要缺陷涉及中医理论、既往人用经验、临床试验方案3大类11种具体原因,见表3。

由表3可知,临床定位方面的缺陷比例最高,为13.18%。这里的临床定位也是临床研究目的,虽然总体可以包括在临床试验方案中,但实际为选题目的和依据的内容。由于中药复方新药IND获批后,临床试验方案仍可以调整、优化,故不批准理由中大多未涉及临床方案设计的具体缺陷,并非中药复方新药的临床试验方案中的缺陷较少。
3.3.1 临床定位
临床定位是影响中药新药临床试验的关键内容之一。确定药物的临床定位一般需要考虑疾病发生发展的演变规律、现阶段医学研究进展、中医药在目标适应症方面的优势或特点、药物潜在的临床价值、中医药对疾病理法方药的基本认识等;需明确是治疗用药还是预防用药,是影响疾病进程还是改善临床症状,是联合现有治疗方法还是单独使用等[8]。在中药新药早期开发阶段就应对潜在的临床价值进行系统分析,结合既往人用经验、处方特点、适用人群等确定合适的临床定位。
临床定位过于宽泛。中药复方新药的临床定位宽泛是影响临床试验申请获批的主要缺陷之一。如用于心脑血管病、妇科炎症、冠心病等,这些范围过大,包括不同发病机制、不同临床表现的多种疾病或一类疾病的多种情况。如冠心病包括了心绞痛、心肌梗死等,致使药物的临床前药效研究和进一步的临床研究设计和临床试验困难重重。一般应根据临床实际确定疾病的范围,且疾病的范围不能过大,同时还需要明确疾病的分型、分类、分期、病情等[9]。
临床定位不准确。主要表现在:
①疾病概念不准确。如遗忘型轻度认知损伤(amnestic mild cognitive impairment,MCI)。MCI特指出现记忆障碍和(或)轻度其他认知功能损害,属于一类症状体征,尚不是一个确定的疾病类型。有人根据其临床表现的不同将轻度认知损害分为3个亚型:MCI、单个非记忆区域的轻度认知损害和多个认知领域的轻度损害。其中,以MCI最为常见,主要以记忆损害为主,其他认知领域相对保持完整,可能为阿尔茨海默病(Alzheimer’s disease,AD)前驱期,也可能为血管性认知障碍的一种,尚不是一种准确的疾病。疾病的分类可参考国家中医药管理局、国家卫生健康委员会印发的《中医病证分类与代码》和《中医临床诊疗术语》(国中医药医政发[2020]3号)[10]及国家卫生健康委员会印发的《国际疾病分类第11次修订本(International Classification of Diseases,ICD-11)》中文版(国卫医发[2018]52号)[11]。
②临床定位不符合临床实际。如某软膏剂处方为古方化裁而成(古方为汤散口服)。拟鼻腔局部外用,治疗急性鼻渊。急鼻渊系指以鼻塞、脓涕、头痛、鼻道见有脓性或黏脓性分泌物等为主要临床表现的急性鼻病,相当于西医的急性鼻窦炎。鼻窦炎的病灶在窦腔中,局部用药难以到达病变部位。此外,鼻腔使用软膏剂还可能影响其通气功能,影响局部分泌物的排除。急性鼻窦炎发病时症状多较严重,局部给药不容易达到治疗目的。临床常用抗炎药、抗菌药、黏液促排剂、全身抗组胺药等[12]。该软膏定位于单独使用的鼻窦炎治疗用药,未提供既往临床使用资料,未采用抗菌素等综合治疗措施,不符合临床实际。此外,临床定位不准确还表现为疾病病理发展阶段的定位不恰当、临床研究缺乏可操作性等。
3.3.2 既往人用经验
中药复方新药大多源于临床实践,人用经验是支持中药复方新药有效性、安全性的重要依据。尤其是在非临床安全性、有效性试验数据支持力度较弱的情况下,既往高质量的临床人用经验或真实世界数据往往可以成为支持临床试验的重要依据。
“人用经验”[13]是具有中医药理论支撑的中药复方制剂在临床实践过程中,处方药味(基原、药用部位、炮制)及其用量、制备工艺基本明确后,经较长时间和/或较大人群范围临床使用所积累的信息,包括处方来源(和演变)、关键药学资料、临床使用情况、临床实践数据以及与其相关的其他临床研究数据等,用于支持中药复方制剂新药的研发决策或注册申请。应分析规模化生产条件下所得药用物质与临床用药形式之间的差异,以及中成药群体化用药与临床辨证论治个体化用药之间的差异等。既往人用经验方面的缺陷主要表现为对疾病的认识不充分、临床人用经验的数据质量不高、疾病诊断标准不明确等。
3.3.3 方证不对应 中医药理论是在长期临床实践的基础上逐步总结、发展完善的,是中药复方新药研发的重要依据。中药复方新药研发应遵循中医药理论。方证相应是证、治、方、药等辨证论治环节的有机统一,以病证为核心,体现理法方药的统一[14]。某新药源于院内制剂,用于胃癌。申报新药时改用于肺癌晚期。临床定位过于笼统。此外,肺癌的病因、病机、病理特点与胃癌不同。晚期肺癌患者多以气阴两虚为主,治疗应以益气养阴辅以活血化瘀为宜,而该品种的功能为活血化瘀、软坚散结,方药与病症不对应。
3.4 涉及药学内容的主要缺陷分析
药学方面的主要缺陷涉及工艺、质量控制、稳定性研究3大类8种具体原因,见表4。

由表4可知,药学方面的主要缺陷较为集中,以提取、纯化工艺方面的缺陷居多,表现为:①未保留药材中与功能主治相关的已知有效成分;②工艺路线筛选研究中考察指标选择失当;③使用大孔吸附树脂、离子交换树脂、聚酰胺柱等对中药复方制剂进行除杂,未对处理前后药液的化学成分及生物活性进行对比研究,纯化工艺的合理性不充分。与该缺陷相关的不批准品种有25个;④工艺路线与既往临床人用经验差异较大,未对2种工艺路线进行对比研究。此外,质量标准中未建立药品中有毒成分的质控项目等也是主要缺陷。
从表4涉及的主要药学缺陷看,除工艺路线、毒性成分质控外,大多为一般性缺陷,可在临床试验期间继续研究完善。2020年国家药品监督管理局CDE发布了《中药新药研究各阶段药学研究技术指导原则(试行)》(2020年第37号)[15],针对中药新药申请临床试验、Ⅲ期临床试验前、申请上市许可及上市后研究各阶段需要完成的药学主要研究内容提出基本要求。药学研究是随着新药研究工作的进展而持续推进的过程。临床试验申请前药学研究的主要目的是为临床试验提供安全且质量基本稳定的样品,以满足临床试验的需要。
尽管IND中药复方新药的主要缺陷中涉及药学方面的内容相对较少,但是,仍需重视中药复方新药的药学研究。当中药复方新药的处方确定后,工艺路线将决定处方药味中进入药物制剂的成分种类和含量,特别是提取纯化工艺直接影响药物的药用物质,并在一定程度上决定了新药的安全性及有效性。
当工艺路线与既往临床用药经验差异较大时,需特别关注其对药品安全性及有效性的影响。如某口服液来源于临床经验方。处方中的多个饮片提取挥发油。为解决挥发油的溶解性问题,使用了多种助溶剂和增溶剂,且用量较大(部分增溶剂用量较大时有一定不良反应),未结合文献资料或开展试验研究说明提取挥发油及加入较多增溶剂的合理性。经查,文献报道处方中某药材的挥发油可能具有一定的遗传毒性、生殖毒性和致癌性。同时,重复给药毒性实验高剂量组出现患白血病的动物,且不能排除与受试物的关联。
3.5 涉及综合方面的主要缺陷分析
综合方面的主要缺陷涉及给药途径、剂型选择及申报资料完整性等。主要表现为:①给药途径选择的合理性不充分。涉及22个品种(7.07%);主要为注射剂未进行注射给药与口服途径给药的对比研究。②剂型选择的合理性不充分。涉及品种数为16个(5.14%),如1~3岁儿童给药的剂型选择咀嚼片;用于治疗阴道炎的中药新药,将药液装入压力较大的器具进行冲洗,可能存在因冲洗而造成逆行感染的风险。③申报资料完整性等问题。涉及74个品种(23.79%),如申报资料的完整性、规范性较差;申报资料缺陷较多,缺乏评价基础;申报资料与原始资料不一致、资料雷同等。
给药途径和剂型选择是新药研发立项时应重点关注的内容,需结合适用人群、药物特点、既往人用经验等选择合适的给药途径和剂型。新药研发应严格遵守相关法律法规的要求。保证申报资料及相关研究资料的真实、完整、规范。药物研发周期长,试验项目多,在药物研发过程中应重视原始数据的整理、归纳,加强文件管理。
3.6 正确看待中药复方新药IND研究的主要缺陷
本文本着尊重历史、客观分析的原则,对2005—2020年中药复方新药IND申请的主要缺陷进行了分析。其中反映出的缺陷大多可以为今后中药复方新药研究提供有益借鉴。但是,由于历史的局限性,并非所有缺陷在今天看来仍然都不可接受。建立符合中药特点的药品审评标准体系是一个不断发展完善的过程。
中药复方新药IND研究中如果存在与以往未获批准品种相同的缺陷,也未必一定不能获准开展临床试验。往往是新药研究资料中同时存在的缺陷较多,难以在当时法规规定的时限内通过补充资料完善相关研究而不批准临床试验。在新的《药品注册管理办法》[2]实施后,IND研究存在缺陷的品种也可能以不同方式处理。如中药复方新药的药效学研究存在缺陷时,也可能以较充分的中医理论及人用经验作为依据,支持开展临床试验。中药复方新药药学研究的大部分缺陷可以在临床试验期间完善。临床试验方案可以在临床试验默示许可后根据研究进展进行合理调整或修订完善。
新药的审评理念是随着审评经验的积累及药品科学监管研究的进展而不断完善的。2016年以前,中药新药IND药学研究的技术要求与药品上市许可的要求相差无几,大部分中药复方新药IND都需要对药学研究的缺陷补充资料。中药新药临床试验只是新药研究的一个环节,只要能够保证临床试验受试者的安全,并且预计获益大于风险就可以批准进行临床试验,以临床试验来证明新药的安全性和有效性,新药的药学相关研究可以在临床试验过程中完成。2016年,CDE提出中药新药的药学研究应“分阶段要求”,此后,中药新药IND的药学审评一次通过率由40%以下提高为90%以上,新药IND不批准理由中的药学内容明显减少。
4 结语
据不完全统计,我国2005—2020年IND中药复方新药共895个。其中,不批准临床试验的品种369个,不批准率为41.23%。本文从4个方面对上述临床试验申请未获批准的新药品种进行了回顾分析,结果显示:(1)从适应症看,申请用于不同适应症的中药复方新药的不批准率在33%~60%。其中,内分泌、肿瘤、艾滋病等适应症新药的不批准率较高;(2)从处方来源看,具有既往人用经验的临床经验方和院内制剂的不批准率较低,分别为38.48%、34.96%;而科研方的不批准率较高,为60.53%;(3)从新药的剂型看,颗粒剂、片剂、合剂、栓剂、喷雾剂、凝胶剂、煎膏剂、散剂等剂型的不批准率小于40%,而注射剂的不批准率为100.00%;(4)从生产工艺看,传统工艺品种的不批准率为35.96%,而特殊提取工艺品种的不批准率为70.00%,特殊纯化工艺品种的不批准率为47.56%。
本文对2005—2020年IND中药复方新药(311个品种)的主要研究缺陷进行了分析,结果显示:(1)涉及药理毒理缺陷的品种数较多,占75.88%,药效实验及模型选择、毒理实验质量控制、毒理实验项目选择等缺陷较多;(2)涉及临床缺陷的品种占34.06%,临床定位、方证对应、既往人用经验等方面的缺陷较多;(3)涉及药学缺陷的品种占22.19%,工艺路线有缺陷的品种较多;(4)涉及综合缺陷的品种占32.80%,给药途径、剂型选择及申报资料方面的缺陷较多。
综上所述,本文对我国2005—2020年临床试验申请未获批准中药复方新药的基本情况、主要缺陷进行了回顾分析,其结果可以为今后中药复方新药的研发提供有益借鉴。
利益冲突 本文仅为作者个人观点,不代表任何组织或机构
参考文献(略)
来 源:周跃华,刘炳林,周 刚,胡流芳,张晓东.2005—2020年中药复方新药临床试验申请未获批准品种的回顾分析 [J]. 中草药, 2022, 53(14): 4233-4242 .