
作者:李新
出品:全球财说
1月27日,A股两只“黑猫”走势迥异。
这只“黑猫”妖途已成
今日早盘,陕西黑猫(601015. SH)高开8.43%,触及涨停后回落。接近中午,陕西黑猫封跌停上演天地板,午间收盘报6.94元,跌幅9.99%,盘中振幅高达19.97%,成交额12.39亿元。


图片来源:Choice
截至1月26日收盘,陕西黑猫收获8天7板,一时间“妖气冲天”。
1月15日,陕西黑猫股价拉出了8天7板的第一个涨停板。而当天公司公布了2020年第四季度主要经营数据。
数据显示,公司2020年第四季度焦炭销量为140.54万吨,同比增长16.87%,环比增长11.87%;销售收入为25.01亿元,同比增长37.47%,环比增长26.38%。

图片来源:陕西黑猫公告
1月20日,陕西黑猫发布2020年业绩预增公告,预计公司2020年实现净利润为2.5亿元到2.8亿元,同比增加823%到933%,扣非净利润为2.45亿元到2.75亿元,同比增加1067%到1210%。

图片来源:陕西黑猫业绩预告
或许这个看上去非常靓丽的业绩预告,为股价一路高涨奠定了基础。
1月26日晚间,陕西黑猫连发三条公告,分别是交易异常、控股股东回函、实际控制人回函。



图片来源:陕西黑猫公告
这三个公告的主要作用是陕西黑猫股票连续两个交易日内收盘价格涨幅偏离值累计达到20%以上,属于股票交易异常波动。
同时,这三个公告也阐释了陕西黑猫股票近日涨幅较大,以2021年1月26日收盘价计算的市盈率(以2019年每股收益计)为385.5倍,市盈率远高于焦化同行业公司水平,提示风险。
另外 ,强调公司目前生产经营情况正常,所面临的内外部经营环境与焦化同行业公司一致,未发生重大变化;经公司自查并向控股股东及实际控制人核实,除前期已披露的信息外,截至本公告披露日,确认不存在应披露而未披露的重大事项或重要信息。
可以看出,陕西黑猫股价的飙升和其业绩大幅增长有一定的关系。
市场人士则认为,煤炭周期性产品,随着中美、中澳等全球贸易往来有可能在2021年逐渐恢复,焦炭价格大幅回落的可能性很大。
也就是说,随着陕西黑猫的8天7板和今日天地板的形成,后期股价上涨空间承压,下降通道或已形成。
这只“黑猫”值得一提
1月27日,黑猫股份(002068. SZ)今日触及涨停板,该股近一年涨停4次。


图片来源:Choice
黑猫股份作为国内产量最大的炭黑龙头企业,目前的产能为110万吨,两项均为行业第一。
目前来看,黑猫股份已经率先完成全国产业布局,现有江西黑猫、韩城黑猫、朝阳黑猫、乌海黑猫、邯郸黑猫、太原黑猫、唐山黑猫和济宁黑猫8个大型炭黑生产基地,青岛黑猫、内蒙古煤焦化工新材料研究院两大技术研发公司。
黑猫股份除了全国布局领先同行外,还兼顾了靠近原料产地和消费地,按照就近原则,统一部署公司的生产和销售,且能降低运输成本,增强了抗风险能力。
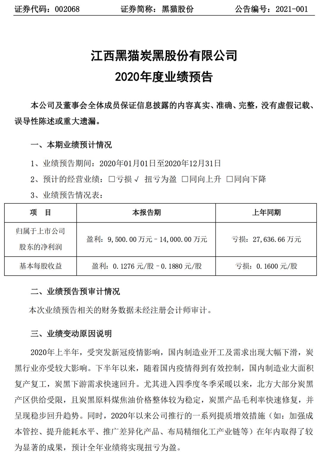
1月18日,黑猫股份发布了2020年业绩预告,预计2020年度净利润最高可达1.4亿元。

图片来源:黑猫股份业绩预告
黑猫股份实控人为景德镇市国有资产监督管理委员会,属于地方国资委。
公开资料显示,黑猫股份由景德镇市焦化煤气总厂、江西亿威数码科技有限责任公司、福建泉州三安集团公司、景德镇陶瓷股份有限公司、景德镇市华意物资公司五家股东共同发起组建。
2006年9月15日,经中国证监会批准在深圳证券交易所挂牌上市,发行股数3500万股,股本总额8900万股。
从炭黑行业来看,随着国家供给侧改革和环保趋严因素的持续性影响,加速了落后产能整合和出清,炭*市黑**场集中度进一步提升,大型炭黑企业也将获得更多的市场份额,对下游客户议价能力也将继续提升,炭黑经营状况预期将继续维持在合理水平。
市场人士看好黑猫股份未来涨势,后市继续冲高动能相对较强。