
(图片来源:摄图网)
为了助力大运会服务保障,近日,滴滴支付推出了数字人民币付款功能。无论是境内用户还是境外用户,在*载下**滴滴出行App后,打网约车时都可以选择使用数字人民币进行付款。据了解,目前在滴滴出行的各个场景中,包括快车、专车和豪华车都已开通了数字人民币支付服务。境内外用户只需在滴滴出行App的订单支付环节选择“数字人民币”进行支付即可。
滴滴支付的数字人民币付款功能的推出,不仅为成都大运会的参与者提供了更便捷的支付方式,也为境外用户提供了更好的旅行体验。随着数字支付方式的普及,越来越多的人开始接受和使用数字货币,这将为中国数字经济的发展提供更加坚实的基础。
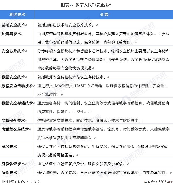
数字人民币作为一种全新的支付方式,具有诸多优势。首先,它是由中国央行发行的法定货币,具备了与纸币和硬币相同的法律地位和支付功能。央行数字货币具有无限法偿性,代表着国家信用,可以安全存储、安全交易,并且可以进行匿名流通。因此,安全属性是数字人民币最核心的底层保障。据悉,我国数字人民币的相关安全技术部分已经进入专利阶段。

自2009年以来,我国非现金支付规模逐年增长。在2020年,非现金支付达到了4013万亿元。非现金支付在支付系统中的交易金额比重基本保持在50%左右。而在2021年前三季度,我国非现金支付规模为3256万亿元,占支付系统的52.4%。

另外,我国发行数字人民币具有坚实的技术、市场、经济以及法律基础。技术保证数字人民币的研发,市场基础保障数字人民币的可推广性以及推广范围,经济与法律基础保障数字人民币的可持续发展。

滴滴支付推出的数字人民币付款功能为成都大运会的参与者和游客提供了更加便捷、安全的支付方式。无论是境内用户还是境外用户,都可以通过滴滴支付的数字人民币付款功能,在成都大运会期间享受到更好的出行体验。同时,数字人民币的推广和应用也将为中国数字经济的发展注入新的动力。
移动支付权威专家李磊针对数字人民币的全面应用进行了深入的分析。他指出,随着国家对于数字货币的大力推广,以及技术条件的日益成熟,数字人民币的普及已经指日可待。
前瞻经济学人APP资讯组
更多本行业研究分析详见前瞻产业研究院《中国数字人民币行业市场前瞻与投资战略规划分析报告》
同时前瞻产业研究院还提供产业大数据、产业研究报告、产业规划、园区规划、产业招商、产业图谱、智慧招商系统、行业地位证明、IPO咨询/募投可研、IPO工作底稿咨询等解决方案。在招股说明书、公司年度报告等任何公开信息披露中引用本篇文章内容,需要获取前瞻产业研究院的正规授权。
更多深度行业分析尽在【前瞻经济学人APP】,还可以与500+经济学家/资深行业研究员交流互动。