(报告出品方/作者:方正证券,陈佳妮)
一、概述:运动鞋产业规模、价值链与商业模式预计疫后运动鞋市场高单位数增长
疫情前全球运动鞋市场中高单位数增长:根据Statista数据,19年全球运动鞋销额达1212亿美元,12-19年 CAGR达7.7%。预计22-25年全球运动鞋销额CAGR将达8.8%,25年销额有望达1900亿美元。 亚洲市场占比快速提升:21年欧洲、美洲、亚洲运动鞋消费分别占比为26.2%、36.7%、33.3%。12-21年 亚洲市场占比提高6.6个点,主要因为以中国为代表的发展中国家收入水平增长。
中国有望成为全球最大运动鞋消费国
中国运动鞋市场规模有望超过美国:目前美国是世界最大的运动鞋消费国,21年市场规模达337亿美元。据 Statista预测,25年中美运动鞋市场规模将达473和488亿美元,增长空间分别为40.4%和105.9%。 中国人均运动鞋消费支出有望快速增长:21年美、英运动鞋人均消费支出分别为101.2、100.9美元,其余前 十国家的在60美元以上。日、韩运动鞋人均消费支出为48和31美元。中国人均运动鞋消费支出为17美元。
运动休闲鞋、专业运动鞋增长齐头并进
过去十年运动休闲鞋增速快于专业运动鞋:根据Statista数据,12-19年运动休闲鞋市场规模CAGR达9.4% ,高于专业运动鞋CAGR 5.8%。21年运动休闲鞋和专业运动鞋市场规模分别为686亿、482亿美元,占比 分别为58.7%和41.3%。 预计未来五年两大品类增长态势接近:根据Statista数据,预计22-25年运动休闲鞋和专业运动鞋市场规模 CAGR分别为9.3%和8.1%。
经营模式:国际品牌采用品牌运营与制造分离
全球知名运动品牌采用品牌运营与制造相分离模式:品牌方着力于品牌塑造、产品创意设计及影响,制造 商根据品牌方的设计进行多轮开发,以其对材料特性和制鞋工艺的理解提出专业的意见和建议,将品牌方 的创意设计产品化,形成成本可控、量产可行的产品方案,并按品牌方认可的产品方案和具体订单要求, 为其提供质量可靠、交期准时的专业制造服务。
经营模式:国内品牌两种模式并行且扩大外包比例
国内品牌两种经营模式并存,外包比重有扩大趋势:国内部分运动品牌早期以代工业务起家,自身具备生 产能力,呈现出品牌运营与制造一体化、品牌运营与制造分离模式并存的特点。但近年来也逐步降低自产 比例,外包比重有持续扩大的趋势。
经营策略:聚焦中低端鞋款,建立规模经济优势
聚焦中低端鞋款,建立成本优势争夺订单:中低端鞋款需求量大、制造流程简单,制造商可通过大规模生 产提升效率,同时提高对上游的溢价能力,从而建立成本优势,进而争取更多的品牌订单。 早期裕元和目前华利均采用该种经营策略:裕元早期利用成本优势实现订单快速增长,打破行业成规与多 个品牌客户建立合作。华利通过高效管理、规模优势,人均产量稳步提升且行业领先。
经营策略:研发生产高端鞋型,与品牌客户深度绑定
积极投入研高附加值鞋,利用技术优势赋能客户:高附加值鞋制造工艺更加复杂,单价更高,但单一鞋款 需求量普遍较少。制造商资源集中于产品研发及制程技术,与品牌端共同开发产品并实现深度绑定。 丰泰利用该种策略与Nike相互成就:丰泰与Nike开展多项合作,如APE(Advance Production Engineering )计划、共同成立亚洲研发中心及SOTAP(State of the Art Production)专案等,成功与Nike合作开发包 括Leborn James、Flyknit等知名鞋款与技术,主要集中于Nike高阶篮球鞋、高尔夫球鞋、足球鞋等品类。
二、回顾历史:运动鞋生产几轮外迁的同与不同
早期生产基地在欧日,后向中国台湾、韩国转移
第一阶段,欧洲及日本为主要生产基地:早期由Adidas、Puma两大运动品牌主导市场,主要通过自有工厂 生产。Nike成立初期以代理日本鬼冢虎品牌起家,本身并无制造经验,主要交由日本企业代工。 第二阶段,订单向中国台湾、韩国转移:1970年代日本劳动工资上升,且向资本密集型产业转型。而彼时 中国台湾与韩国拥有充足且低廉的劳动力,且鞋材能够本地化供应,逐步从日本承接运动鞋订单。但1980 年代末,韩元和新台币快速升值,叠加彼时台韩劳工意识抬头,台韩制鞋产业竞争力大幅下降。
生产向中国大陆、东南亚外迁,后者占比逐步提高
第三阶段,生产基地向中国大陆、东南亚转移:当时中国大陆与东南亚地区人工成本低廉、劳动力资源丰富 ,叠加越南、印尼等东南亚国家先后实施经济开放与改革政策、积极引进外资,中国鼓励性引资政策初步建 立。 第四阶段,生产基地由中国大陆向东南亚转移:2008年金融危机爆发后,中国新《劳动法》颁布,国内劳动 力成本上升叠加“招工难”现象频出,逐步严格的环保标准也制约了上游鞋材业的发展,而彼时越南、印尼 等地各项生产要素仍然低廉。
劳动力成本是决定制鞋业转移的主线
历次产业转移节点都经历了主要制造地工资的快速上涨:制鞋业是劳动密集型行业,对劳动力成本非常敏 感。中国台湾自1984年实施“劳动基准法”后,其平均月薪由1985年的351美元迅速提升至1992年的1171 美元,年均CAGR达18.8%。韩国自1987年民主化运动导致劳资纠纷增加及劳动力成本大幅上涨。 目前东南亚等地在劳动力成本上具有优势:以中印越三国来看,中国、印尼21年制造业平均工资分别为 1068美元/月、179美元/月,越南2020年工业和建筑业平均工资283美元/月。
贸易环境变化加速产业链转移进程
中国台湾、韩国制鞋业鼎盛时期面临贸易保护主义抬头:1977年美国对中国台湾、韩国实施为期四年的“ 有秩序销售协定”,英法等欧洲国家也相继对中国台湾、韩国实行进口配额制度。 目前东南亚国家享受发达国家的关税优惠政策:以越南为例,已与欧盟、欧亚联盟等组织及日韩等发达国 家签署双多边自贸协定。目前越南对欧盟出口鞋履产品享受零关税,对美国出口鞋履产品采用基准税率。
政府政策及营商环境对外商的吸引力
制定外资相关优惠税收政策:以越南为例,当前越南企业所得税率一般为20%,对于符合相关条件的外资 企业可享有10-17%的所得税优惠,并享受“四免九减半”或“六免十三减半”的优惠政策。 增强营商环境对外资的吸引力:2020年7月越南通过新《投资法》,进一步提高了外商投资市场准入透明 度,减少行政审批环节和手续。根据世界银行发布的《2020年营商环境报告》,越南在全球190个经济体 中排名第70位。
汇率变化影响出口型制鞋企业利润空间
本币快速升值压缩出口型制鞋企业利润空间:本币升值挤压出口型企业利润,同时也将抑制出口规模的增 长。运动鞋历次生产外迁的节点恰逢转出地的本币快速升值时期。1985年“广场协议”后,新台币与韩元 较美元快速升值。2005年中国实施汇改后,人民币从固定汇率转变为浮动汇率制度,人民币对美元持续大 幅升值。
三、竞争格局:集中度高、格局稳定,回顾份额转移因素
区域分布:越南是运动鞋最大生产基地
鞋履工厂人数方面,Nike在越南和印尼占比约为45.5%和33.7%;Adidas在越南和印尼占比约为35.9%和 32.6%。其余产能分布在中国、印度、巴西、缅甸等地。 鞋履工厂数量方面,Nike 22财年在越南、印尼、中国占比达44%、30%、20%。 鞋履产量方面,Adidas 21年在印尼、越南、中国产量占比达36%、30%、15%。
运动鞋制造商产能区域分散程度存在差异
宝成国际、丰泰企业、TKG等企业产能布局较为分散,优点在于能一定程度上避免当地政治和经济动荡带 来的风险,同时能充分利用不同国别的关税优势。 华利集团、PRATAMA、Parkland等企业主要布局于一地,较小的管理半径有利于降低管理难度和成本。
不同区域原材料、设备在地化程度差异明显
中国、越南供应链配套较完善:以裕元集团披露的生产基地当地采购比例来看,其在越南、中国大陆原材 料当地采购占比分别为63.9%和46.5%,机械设备当地采购比例分别为22.2%和72.7%。 缅甸、柬埔寨原材料、设备在地化程度较低:裕元集团在缅甸、柬埔寨原材料当地采购占比分别为35.2% 和10.2%,机械设备当地采购比例分别为11.4%和16.6%。
产能区域集中可能导致风险集中
产能在区域上集中的可能会造成风险集中:21年下半年越南受疫情影响,越南南部鞋服代工厂停工2-3个月 ,导致产品无法按时交付。品牌方意识到越南订单占比过高,要求制鞋厂前往其他国家设厂分散风险。 越南工资涨幅过快,且存在招工难的问题:越南尤其是南部地区工资涨幅较快,同时外资大量涌入越南投 资劳动密集型产业,造成工人紧缺、鞋厂员工流失,存在招工难的问题。
预计未来运动鞋产能的区域分布将更为均衡
运动鞋制造商倾向于在印尼、缅甸、印度等地设厂:经历本轮新冠疫情对越南制鞋业造成的冲击,叠加当 下越南面临人工工资上涨较快且存在招工难问题,我们认为未来运动鞋产能的区域布局将更为均衡。而从 制鞋业龙头披露的未来扩产发展方向来看,未来制鞋企业倾向于在印尼、缅甸、印度等地新设生产基地, 以多元化配置自身产能。
Nike/Adidas制造商集中度逐步提升
制造商数量减少:Adidas制造商数量由18年130家降至21年114家,21年鞋履制造商21家,同比减少4家。 工厂数量减少:Nike 14-22财年鞋类工厂数量由150家降至120家;Adidas 16-21年工厂数量由297家降至 234家。 前几大制造商占比提升:Nike 22财年供货占比超过10%的制造商数量为4家,合计占总供货量比重达58% ,过去几年占比呈提高趋势。
新技术的诞生对传统制造商构成冲击
Flyknit鞋类面世对传统运动鞋制造商构成冲击:12年Nike发布Flyknit技术,运用于Nike Air Zoom Alphafly NEXT%2、Zoom Victory等知名鞋款。丰泰于11年建立Flyknit生产线,并第一个拿到Flyknit篮球鞋订单, 此后先后开发出多款基于Flyknit技术的运动鞋,有助于丰泰争取该类鞋款的大部分订单(Flyknit鞋面主要 由申洲国际生产)。我们预计Flyknit鞋类占Nike订单份额上升,这在一定程度上挤占了几乎只生产传统运 动鞋的裕元的订单份额。
四、竞争要素:质量、交期、成本、ESG
Nike金银等级制造商可获订单倾斜
Nike从四个维度将供应商划分为五个等级:Nike于2012年提出了MI指数,从产品质量、交付期、成本、可 持续性四项对工厂进行评级,将供应商分为金、银、铜、黄、红五个等级。公司针对评级制定一系列奖励 或惩罚,金银评级工厂能够与Nike员工进行自我审计和校准,并获得Nike的一系列技术援助和教育资源, 以及可能的创新和社区合作投资,并优先考虑订单。
Adidas针对制造商制定严格的考核标准
Adidas制造商必须遵守特定的绩效标准,由全球运营部门定期评估和审查。Adidas对制造商运营的工厂实 施严格的质量控制和审查程度,并通过质量和材料索赔程序不断验证产品相关标准的有效性。 Adidas建立了合规评分体系C-KPI和环境评分体系E-KPI跟踪制造商的社会和环境绩效。2021年公司将合规 评分C-KPI过渡到新的社会影响评分体系S-KPI。同时公司对于新进入工厂进行审查,唯有通过社会和环境 委员会(SEA)审批通过方可下订单。
品质:头部制造商多措并举狠抓质量
头部制造商监控产品品质的措施包括:持续改进生产工艺、严密管控生产流程、提高员工熟练度、提高自 动化水平、定期检讨等措施。以华利集团为例,总品管每年制定A3工作计划,设定品质绩效指标和具体实 施方案,每月与各工厂品管进行检讨和分析未达标原因并持续改善。19-21年华利集团三年鞋履总产出达 5.6亿双,平均合格率为99.993%,满意度均值为99%,2021年客诉仅8起。
交期:品牌倾向于提高产品全流程速度
品牌注重产品开发生产速度:运动鞋产品时效性强,产品生命周期相对有限,品牌商趋向于提高产品开发周 期。2015年Adidas曾提出“Speed、Cities、Open Source”三大战略方针,Speed旨在提高从产品规划、设 计开发、采购、供应链、营销到销售的全流程速度,并增加短交期产品份额,实现高质量的销售和更高效的 库存。2019年Speed产品销售额已达47%。同时2017年Adidas与Oechsler合作开设两家Speedfactories,测 试快速生产运动鞋的新工艺、开发新的制造技术,并计划在亚洲供应商部署Speedfactory技术。
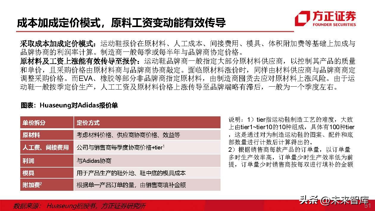
成本加成定价模式,原料工资变动能有效传导
采取成本加成定价模式:运动鞋报价在原材料、人工成本、间接费用、模具、体积附加费等基础上加成与 品牌协商的利润率计算。制造商一般每季或每半年与品牌商协定价格。 原材料及工资上涨能有效传导至报价:运动鞋品牌商一般指定大部分原材料供应商,以控制其产品的质量 和单价,且采购价格由原材料商与品牌商协商敲定。面临原材料涨价时,同样由材料供应商与品牌商商定 调整采购价格。而EVA、橡胶等部分非品牌商指定原材料,由制造商囤货去应对原材料上涨风险。由于运 动鞋一般按季定价生产,人工工资及原材料价格上涨传导至品牌端略有滞后,一般为一个季度左右。
成本:接轨数字化提升管理效率
提升制程人员能力与接轨数字化:裕元集团在生产基地运用各项电子化系统工具优化生产能力,深化工业 4.0应用,透过物流网整合将生产设备纳入物流网维修预警体系,达到生产线维持运转不中断及数位化生产 目标。同时针对基层员工透过每月评核机制,协助员工改善日常工作表现;韩国制鞋龙头CSG提出数字化 转型,通过数据驱动决策、管理、组织,目标成为世界一流的数字制造商。
报告节选:



























































(本文仅供参考,不代表我们的任何投资建议。如需使用相关信息,请参阅报告原文。)
精选报告来源:【未来智库】。系统发生错误