当心脏病患者出现喘憋、下肢水肿时,要怀疑发生心力衰竭。心力衰竭是由于心脏病发展到严重阶段而表现出的一种复杂的临床综合征。发现心力衰竭后要努力寻找病因。目前,缺血性心脏病(冠心病)是心力衰竭的最主要病因,由冠心病所导致的心力衰竭常常表现为左心室收缩功能减低。另外,高血压、糖尿病等也可损害心脏功能。还有些患者的心脏明显扩大,收缩功能降低,但是找不到病因,被称为原发性扩张型心肌病。

收缩和舒张性心力衰竭(收缩功能障碍和舒张功能障碍)
心脏要完成泵血功能,需要有完好的收缩功能将心腔内的血液泵出,还要具备完好的舒张功能使血液能充满心腔。冠心病、心肌炎、扩张型心肌病等疾病常损害心脏的收缩功能,而高血压、糖尿病、肥厚型心肌病等疾病常损害其舒张功能。也有许多患者同时存在收缩和舒张功能障碍。
诊断收缩功能障碍并不难,采用超声心动图等方法测定左室射血分数降低(50%)便司确诊。这些患者常伴有心腔明显扩大、室壁运动障碍,表现为体力活动时气短、喘憋、乏力、下肢水肿。
诊断舒张功能不全较困难,超声心动图不准确,需要结合症状、血液利钠肽水平升高等综合判断。患有高血压的老年女性更容易出现舒张功能不全。
急性心力衰竭患者出院被认为是慢性心力衰竭长期治疗的开始

顾名思义,急性心力衰竭就是发病急,需要尽快治疗的心力衰竭,表现为突然发生的喘憋加重、咳嗽咳痰、下肢水肿,严重者表现为低血压、少尿和四肢冰凉(称为心源性休克),死亡率很高,需要紧急救治。
急性心力衰竭经过治疗,病情稳定,常转为慢性心力衰竭
急性心力衰竭患者经过成功治疗后病情稳定出院,标志着急性期(或失代偿期)治疗结束,但是绝不意味心力衰竭已经治愈。即使病情得到控制,仍有可能发展成为慢性心力衰竭。例如心脏瓣膜病换瓣术后、心肌梗死闭塞血管再通后或高血压患者都是心力衰竭的高危人群。
经常可以见到急性心力衰竭患者住院时病情得到控制,针对病因的手术成功,出院时医生和患者皆大欢喜,却忽略了患者教育和后续治疗而最终导致慢性心力衰竭的病例。
大多数急性心力衰竭原本就是慢性心力衰竭的急性加重状态
这些患者中大多数有慢性心力衰竭的基础。因为劳累、感冒等诱因引发急性心力衰竭。当患者病情稳定出院后,假若不继易治疗原本的慢性心力衰竭,容易再次加重而入院。
心力衰竭的症状

呼吸困难、乏力和水肿
呼吸困难、外周水肿和乏力是心力衰竭的特征性症状。
呼吸困难。许多患者由于出现呼吸困难而就医,才发现心力衰竭。开始时表现为上楼、快走时感觉胸闷;行走距离越来越短;严重时在家休息也有呼吸困难,甚至不能平卧;夜间常常憋醒,需要起床走几步才能继续卧床。这些都是左心衰竭的表现。
乏力。这是每个心力衰竭患者几乎都有的症状,走路时喘憋,感觉双腿像灌了铅一样重,迈不开步伐。这些现象并非由于年龄增加而自然发生,可能是出现了心力衰竭。通过“6分钟步行试验”测试患者在65分钟内行走的最长距离。心功能正常的人可以步行450米以上。假如6分钟内步行距离不足300米,说明体力明显降低。
水肿。这是心力衰竭的常见症状,起初表现为袜子口深陷。轻轻按压小腿,出现明显凹陷,而且不能马上恢复,这种现象被称为凹陷性肿。能走动的患者常首先出现午后双足或双踝部浮肿,休息一晚后消失;卧床不起的患者最常见的是腰骶部后背浮肿。原因是重力导致“水往低处流”的结果。婴儿和儿童心力衰竭也可以表现为颜面部水肿。长期浮肿会引起下肢皮肤色素沉着、变红和变硬,通常见于足背部和,小腿前侧皮肤。心力衰竭晚期,浮肿则演变成全身性水肿。

泌尿系统症状
夜尿症。都说心肾是一家,心力衰竭患者常常伴随肾功能不全。最初表现为夜尿增多,患者夜间会多次起夜排尿,影响睡眠。
问题:心力衰竭治疗中经常需要使用利尿剂。患者抱怨夜里排尿已经很多了,怎么还用利尿剂?
答案:夜尿增多是心力衰竭早期的表现。白天,患者站立和活动时尿的形成受到抑制;夜间卧床休息时,心排量短缺得到一定缓解,肾血管收缩减弱,肾脏供血不足得到改善,尿形成增加。伴随病情继续发展,全天尿量都会减少。此时,可在每天早晨服用利尿剂。
少尿。这是晚期心力衰竭征象,原因是心脏排血功能严重受损,肾脏供血不足造成尿生成减少。进而,体内水分和盐分蓄积产生水肿。此时应当使用足够利尿剂帮助排尿。
其他表现
-
心力衰竭致使心脏不能及时将血液输送给身体,继而身体里的血液不能顺利回流心脏而淤积在全身。当血液淤积在肝脏,会出现肝大,并产生不适症状,常被描述为右上腹或上腹部闷痛。急性右心衰竭肝脏迅速增大时,症状加重。慢性缓慢的肝脏肿大通常无疼痛。
-
心力衰竭患者还可有厌食、恶心、进食后饱胀和便秘等消化道症状,这与肝脏和胃肠道疲血有关。严重肠道供血不足可引起腹痛、腹胀和血便。
-
精神症状,老年患者心力衰竭晚期,尤其伴有脑动脉硬化时,可出现意识模糊、记忆力减退、焦虑、抑郁、头痛、失眠和噩梦等。
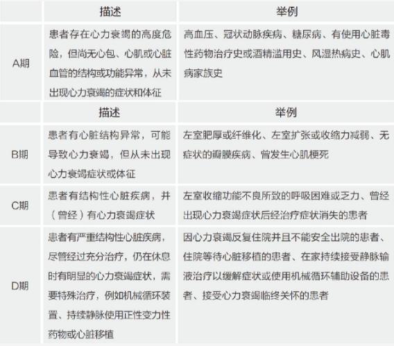
心力衰竭的分期
多数心力衰竭可以找到病因或危险因素,而这些病因或危险因素发展成为心力衰竭需要漫长的时间。因此,可以根据心力衰竭发展进程将心力衰竭进行分期,以便发现早期病变,及时治疗和预防(在左室功能不全或症状出现以前便采取治疗措施)。

寻找心力衰竭的病因,标本兼治
心力衰竭不是一种独立的疾病,各种心脏病发展到严重阶段都可以表现为心力衰竭。因此,诊断心力衰竭后应当努力寻找其病因、加重因素以及合并其他疾病的情况。控制好原发疾病,为心力衰竭治疗奠定良好基础,对于疗效和预后有着重要的意义。
在我国,冠心病和高血压是心力衰竭的最常见病因。其他病因还有心肌功能不全、心律失常、肺栓塞、心脏瓣膜病变、心包疾病、感染、贫血、肾脏或甲状腺功能不良、妊娠、抑制心脏药物的使用等。不健康的生活方式也是心力衰竭的诱因。
钠盐或酒精摄入长期过量、暴食时突然增加的盐摄入、心力衰竭治疗药物的中断、输血、过度劳累、环境过热或过度潮湿以及情绪激动等,均可使处于代偿阶段的心脏病出现心力衰竭。
肾性高血压或原发性高血压患者抗高血压药物的突然中断,可能引起动脉血压的突然升高,导致心脏的失代偿。
心力衰竭患者的注意事项
积极配台治疗,避免加重心力衰竭的诱发因素很重要

-
一旦被诊断为心力衰竭,不要灰心丧气。积极地面对生活,树立战胜疾病的信心,相信当代医学可以战胜心力衰竭。
-
严格按处方服药,有关治疗和康复的问题(如药物的名称、剂量、疗效、不良反应及对策)咨询医生。及时反馈用药过程中的任何不良感受。
-
按时复诊。
-
观察病情变化,当出现呼吸困难(喘憋、活动后上不来气)、乏力、下肢水肿或脱水、多汗等情况,及时反馈给医生。
-
特别要关注体重变化,每天早上起床,早餐前的同一时间,同样衣着,自测体重。若体重增加1一2千克、1一3天内体重实增2千克或者6个月内体重下降5千克以上,应引起警惕,立即就诊。
-
学会摸脉搏,数脉率。将右手中间3个手指的指肚轻轻放在左手的手腕处,然后数15秒钟,得数再乘以4,就可以数出每分钟心跳的次数(即心率)。
-
保持电解质平衡,电解质是指血液中钾、钠、氯等离子的浓度。心力衰竭患者自身对于电解质的调节能力降低,而治疗心力衰竭的多种药物对血钠和血钾有影响,容易导致电解质紊乱。
缺钠会感到乏力,过多的钠又会加重水肿。钾离子更重要,血液中出现低钾或高钾均可导致心律失常,甚至致命。建议心力衰竭患者应当严格控制血钾,缩小正常范围,保持在4.0一5.0mmol/L,即使进入3.5一3.8mmol/L或5.2一5.5mmol/L范围等边缘地带也应当及时纠正。
使用利尿剂的患者易出现低钾,需要合用螺内酯等保钾药物预防低钾。不过,一般没有必要预防性补充钾盐。因为心力衰竭患者常为老年人并伴随肾功能下降,服用的药物常有保钾作用,当血钾不低于常规服用钾盐容易导致高钾,同样危险。

保持良好的生括式
1、戒烟、戒酒,控制体重。
2、保持低盐饮食,限制钠的摄入。
3、心力衰竭患者每昼夜摄入的液体总量不应超过1~1.5升。
4、为保存能量,应预先计划好一天的活动量。患者应继续从事与其体能相适应的日常工作,积极参加社会活动。
-
按康复计划参加经常性的运动训练和压力松弛技术训练。病情稳定的心力衰竭患者应在医生的指导下从事低水平的耐力性活动(如散步),这些活动以不引起症状为前提,从而改善受损的运动能力和提高生活质量。长期休息会使肌肉代谢发生变化,加重症状。
-
可乘坐一般的交通工具,包括飞机。但长时间的*坐静**会增加下肢静脉血栓形成的风险,特别是在高温情况下,应适当补充水分。
5、心力衰竭患者抵抗力较弱,建议对所有心力衰竭患者,特别是晚期心力衰竭患者,进行疫苗接种,预防流感和肺炎性疾病。
6、育龄妇女要注意避孕,心力衰竭患者妊娠生育危险性极高,必须得到医生同意。
7、心力衰竭患者的*生活性**具有一定危险性,可实现含服硝酸油预防和避免过度激动。
如果你想了解更多心胸健康方面的资讯,可以添加我们的微信公众号:中国心律失常防护中心。