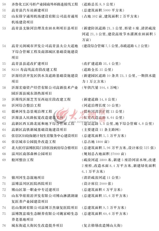
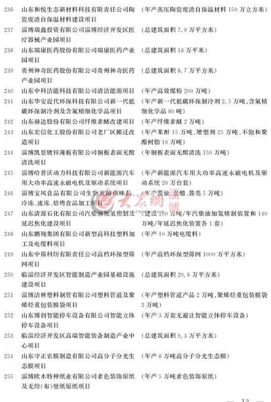
大众网淄博1月19日讯(记者 丁稳)今日,记者从淄博市政府网站获悉,近日,淄博市政府公布了2017年淄博市重大项目名单,为继续加强投资拉动,促进全市经济社会持续健康发展,经市政府研究,确定2017年市重大项目330个,总投资2968亿元,年度计划投资1026亿元。
淄博市正处于加快转型发展的关键时期,重大项目建设是落实“一个定位、三个着力”总体思路和“十个新突破”工作重点的重要抓手,对深入推进转方式、调结构、惠民生,对完善城市功能、优化发展环境具有十分重要的引领和带动作用。
记者梳理名单发现,2017年330个重大项目中,涉及各个领域,包括经济发展、民生建设、公交优化、养老设施、文化配套等各个方面。其中道路建设方面,有济青高铁(淄博段)、滨莱高速(淄博段)项目,也有淄博市主城区城市道路建设项目和淄博市立交桥梁工程项目等。棚户改造方面,有全市城镇棚户区改造工程、全市老旧小区综合整治项目等。公交优化方面,包括购置新能源汽车1000辆、新增6条线路等。文化方面,包括建设中影—奥莱电影小镇、少儿齐文化研学基地等。
淄博市政府要求,各部门要积极作为,增强支持服务重大项目建设的责任感。勇于创新,提高手续办理效率、搞好要素保障。严格督导,强化重大项目督查考核。各责任部门要强化责任担当,切实履职尽责,搞好协调配合,形成推动重大项目建设的强大合力。
