年底了,我们就考场作文得高分话题作个总结,然后公布一件大事。
常看我的文章、听我微课的家长和同学,关于考场作文得高分,我们是不是可以在以下几个方面达成共识:
1、不能要迷信技巧,作文只有写,才会写。再优秀的驾校教练也不能让你仅凭听技巧,马上上高速开车,要反复练车。同样,作文是操作技能,不可能仅凭听技巧提高水平。
2、考场作文给人的第一印象,比一个人给人的第一印象还重要。不管你怎样怀疑阅卷老师的阅卷时间,实际真相是,作文阅卷老师都是要看两遍的。第一遍,迅速分类:高分、低分。就像我们在短时间面试一个人,我们一定是要给这个人迅速贴上一个标签:上等、下等。一旦贴了标签,第二遍,即使发现更多细节,人也不愿改变“成见”,改变了就表明自己的“眼光”有问题。所以题目、首尾、段首句,金句数量,整体书写,标点类型,句式……不能不关注。这看似有点俗气,但我们要明白,内涵固然重要,如果没颜值,没人有办法10秒看出你的伟大的内涵。

3、考场作文分数的“暗号”:40分及以下——跑题了,而且是标题都在招着手大喊“快看,我跑题了”的那种;42分——有点偏或有点问题,让人一眼就看出了瑕疵的那种;43-45,不痛不痒,基本合规,“土”得要命,又不能要你命的那种;46分-48分,有亮点,不刺眼;49分-52分,一眼看去,颜值上乘,仔细瞅瞅,颇有内涵;55分以上——孩子,你是我师傅,受教了。下次看到分,你就懂得阅卷老师的意思了。
4、因为众所周知的原因,各省高考作文分数的总体趋势是走高,想再提升一个层次,得高分,不能说很难,下面这个图,可以帮你明确下努力方向。

5、你作文总是得43分44分,说明你的作文长着一副43分44分的脸。靠洗脸是不行的,要整容,至少要换发型,要有“再也不能这样活”的“壮士断腕”的勇气,不然你的作文就一直惯性地透露着那股子亘古不变的“土气”,那“土气”味道之重,任哪个阅卷老师改,都是给这么多分。
6、素材这事,不要再只顾着找一大堆了,“使用是最长情的告白”,每积累一点,都尝试着用一下。另外,要在“点”上做细、做深、做精。“不怕会一万招的人,就怕把一万招练一万遍的人”,把公众型(别人也知道)的素材,“练”成只有自己能写出的素材(要有细节、信息密度要大)。具体积累办法,在本公众号翻看历史文章,有好几篇谈这个事,也有微课,这里不再细说了。
7、每次考试作文,老师讲评完以后,一定要再写一遍,反复修改。可以把老师读的几篇优秀作文找来借鉴一下,杂取几篇,合成一篇,照55分的标准操作,找到“巅峰体验”。我一直认为,想要成为什么样的人,就装成什么样的人,时间久了,就会成为那样的人。作文也一样,装成写55分作文的样子,才能真正进步。
当然,身为语文老师,天天和学生打交道,深知大家的痛苦。
写了作文,自己也不知道有什么问题,没人给有针对性的指导,老师课堂上对全班同学讲的,又感觉和自己情况不一样。一学期写了几篇作文,感觉一直在原地打转,没有实质性的提升,甚至越写越困惑,越写越糊涂。
酝酿了几个月,我和我的几位语文老师朋友,很难得地在一件事上达成了一致看法。
新的一年,我们准备做一件事,给学生点评作文,针对学生需要,一对一点评,审题、拟题、结构、素材、语言、论证,一股脑点评,提出写作建议,给出修改方案,指导作文提升技巧。
今天先请我的好朋友老夏出场首秀——一说老夏是我的好朋友,在语文教学界,让我倍有面儿,直接提升几个的层次。
老夏代表几位老师给大家示范一下,什么叫作文修改,作文该怎样升格。
以下作文原稿来自学生作文,批注及修改来自老夏,奉上老夏靓照及介绍。
老师介绍

夏杰祥 XX教育集团首席教师,安徽省民办教育先进工作者,合肥市首届骨干教师,原168中学高级教师、学科带头人。
【原题】
阅读下面的材料,根据要求写作。(没有写过这篇作文的孩子们可以先自己打个草稿,构思一下)
一代有一代之生活,一代有一代之风度。先秦时讲君子风范,有所为,有所不为;魏晋时讲风骨,追求任性放诞、清俊通脱;汉唐时讲气象,以开放包容著称;宋明时讲风韵,追求趣味与性情……在现代风度上,人们产生了分歧,有的人说是创新,有的人说是竞争,有的人说是穷、忙、宅、控,还有的人说是休闲、旅游、健康……
你觉得“现代风度”是什么?请写一篇演讲稿,向班级同学阐述你的看法。
要求:自选角度,自拟标题;文体特征鲜明;不要套作,不得抄袭;不少于800字。
【审题】
这道题属于任务驱动型作文的思辨探究型命题,其题型特征是多元思辨,深入探究。2018全国Ⅱ卷、2020全国Ⅲ卷、2020新高考Ⅰ卷Ⅱ卷等都属此类。对于此类命题的审题构思,我给出的提示概括如下:逐句推敲,定位关键词;明确概念,准确下定义;审清任务,界定论证点;确立立场,鲜明有思辨;深入阐释,展开有条理。
最重要的是第一步:逐句推敲,定位关键词。这则材料一共三句话,第①句是中心句,第②句属于列举例证,对于审题意义不大,第③句是思维开放性提示,引出后面的任务。第二段则是驱动,即限制。包括核心话题和文体限制。读懂材料构成,就不难定位关键词:时代、生活、风度。
接下来就应该明确概念,准确下定义,核心概念是“现代风度”,要从明确概念内涵打开思路,即什么是“风度”。“风度”一般是指一个人的风采仪态和度量、气度,它是一个人内在实力的自然流露,但本题中的“风度”显然不是就个体而言的,是属于社会、时代的范畴。可以大致推断出其内涵,应该是指一个社会一个时代的群体在生活中所展现出的整体的风格风尚或精神追求。
写作任务是阐述你对“现代风度”的看法,这就要界定论证点了,把自己的认识看法用一句话界定下来,即明确什么是“现代”社会生活的“风度”?这就是论证点,材料中的提示语可以直接选用,省略号意味着其内涵是开放的,但写作时必须首先明确下来。
难点在于:确立立场,鲜明有思辨;深入阐释,展开有条理。这是决定高分的关键。当明确了论证点之后最重要的任务就是展开论述,阐明论证点“时代、生活、风度”之间的联系,要有归因分析、利害分析,最好还要体现辩证思维,展开过程要有点有序。
最后还要注意到“演讲稿”的文体限制,要注意格式规范,有现场感、对象感、互动性、感召性。
【原稿】
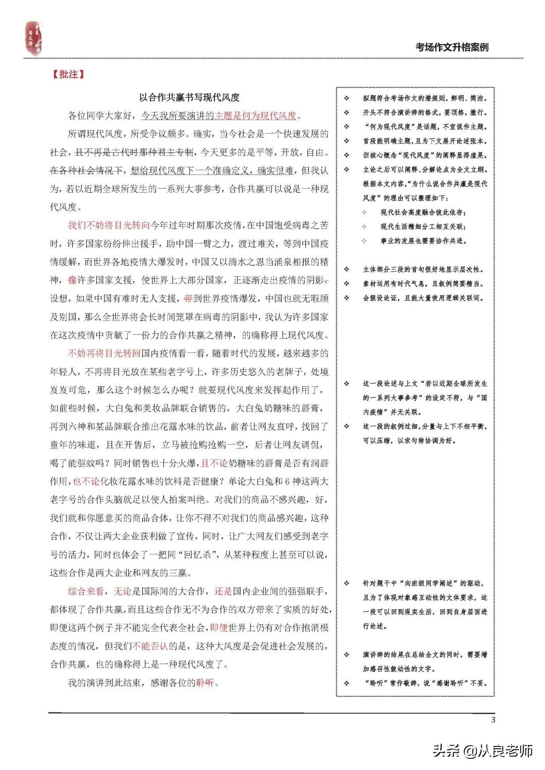
以合作共赢书写现代风度
各位同学大家好,今天我所要演讲的主题是何为现代风度。
所谓现代风度,所受争议颇多。确实,当今社会是一个快速发展的社会,且不再是古代时那种君主*制专**,今天更多的是平等,开放,自由。在各种社会情况下,想给现代风度下一个准确定义,确实很难,但我认为,若以近期全球所发生的一系列大事参考,合作共赢可以说是一种现代风度。
我们不妨将目光转向今年过年时期那次疫情,在中国饱受病毒之苦时,许多国家纷纷伸出援手,助中国一臂之力,渡过难关,等到中国疫情缓解,而世界各地疫情大爆发时,中国又以滴水之恩当涌泉相报的精神,像许多国家支援,使世界上大部分国家,正逐渐走出疫情的阴影,设想,如果中国有难时无人支援,带到世界疫情爆发,中国也就无暇顾及别国,那么全世界将会长时间笼罩在病毒的阴影中,我认为许多国家在这次疫情中贡献了一份力的合作共赢之精神,的确称得上现代风度。
不妨再将目光转回国内疫情看一看,随着时代的发展,越来越多的年轻人,不再将目光放在某些老字号上,许多历史悠久的老牌子,处境岌岌可危,那么这个时候怎么办呢?就要现代风度来发挥起作用了,如前些时候,大白兔和美妆品牌联合销售的,大白兔奶糖味的唇膏,再到六神和某品牌联合推出花露水味的饮品,前者让网友直呼,找回了童年的味道,且在开售后,立马被抢购抢购一空,后者让网友调侃,喝了能驱蚊吗?同时销售也十分火爆,且不论奶糖味的唇膏是否有润唇作用,也不论化妆花露水味的饮料是否健康?单论大白兔和6神这两大老字号的合作头脑就足以使人拍案叫绝。对我们的商品不感兴趣,好,我们就和你愿意买的商品合体,让你不得不对我们的商品感兴趣,这种合作,不仅让两大企业获利做了宣传,同时,让广大网友们感受到老字号的活力,同时也体会了一把同“回忆杀”,从某种程度上甚至可以说,这些合作是两大企业和网友的三赢。
综合来看,无论是国际间的大合作,还是国内企业间的强强联手,都体现了合作共赢,而且这些合作无不为合作的双方带来了实质的好处,即便这两个例子并不能完全代表全社会,即便世界上仍有对合作抱消极态度的情况,但我们不能否认的是,这种大风度是会促进社会发展的,合作共赢,也的确称得上是一种现代风度了。
我的演讲到此结束,感谢各位的聆听。

【升格】
以合作共赢书写现代风度
各位同学:
大家好,今天我演讲的主题是“以合作共赢书写现代风度”。
首先我们看,什么是“风度”?“风度”一词本义是指个人的风采、气度,但今天我们要讨论的“风度”是就时代、生活而言,应该是指一个时代社会生活的风格风尚与精神追求。那么,何谓“现代风度”呢?创新、竞争、休闲、旅游、健康……众说纷纭,都有道理。我的看法是:合作共赢是一种现代风度。
现代社会是一个高度融合彼此依存的社会。今年疫情期间,我们对此感同身受。疫情爆发之初,中国饱受病毒之苦,许多国家纷纷伸出援手,助中国一臂之力,渡过难关。等到中国疫情缓解,而世界各地疫情大爆发时,中国又以滴水之恩涌泉相报的精神,向许多国家支援,使世界上大部分国家,正逐渐走出疫情的阴影。当代世界没有一个人是一座孤岛,没有一个国家可以独善其身,设想,如果中国有难时无人支援,待到世界疫情爆发,中国也就无暇顾及别国,那么全世界将会长时间笼罩在病毒的阴影中。经此一疫,我们切身感受到,身处现代社会只有合作才能共存共赢,所以我说,合作共赢精神称得上现代风度。
现代生活是一个精细分工相互关联的场域。还是在疫情期间,当我们自觉禁足乃至封城的时候,认识到了你我彼此的关联,牺牲小我保全大家,我为人人人人为我,爱护他人就是爱护自己。我们之所以能够足不出户而基本生活无虞,得益于无数人们的守望相助,医疗、饮食、教育等等,都有人在坚守岗位默默付出,源源不断地为我们提供保障。一个人的力量何其渺小,整个社会群体的合作才赢得这场抗疫之战。反观少数国家标榜个人自由,无视群体关联,至今仍未走出疫情的阴霾,任病毒肆虐,却各行其是。没有彼此合作,何谈共存共赢?结果岂能不尽失其度?
事业的创新发展需要协作共进共赢的过程。现代社会日新月异,创新发展是主流趋向,没有创新就没有发展,既需要个体的创造性更需要群体的协作交流。道理很简单,你我各有一个苹果,交换的结果还是各有一个,但你我各有一个新思想,彼此交换就各有两个新思想。大白兔和美妆品牌联合生产大白兔奶糖味的唇膏,六神和某品牌联合推出花露水味的饮品,长安汽车与华为、宁德时代联合开发全新的高端智能汽车品牌,这都是强强联合、优势互补,实现了“1+1>2”的共赢模式。协作、共进、共赢,也是我所谓的“现代风度”。
同学们,一代有一代之生活,一代有一代之风度,我们还在读书求学,享受着时代的发展成果生活的幸福赐予,但未来需要我们有更新更美的创造。俗话说,人各有长,人各有短,独行快,众行远,我们今天就要懂得以合作共赢的风度成长自己,未来我们更要以合作共赢的风度创造社会。
合作,共赢,今天更努力,明天会更好。
我的演讲到此结束,感谢大家。