在距离考试只剩40多天到考试,报考了初级的你是正在学习当中,还是躺在床上、沙发上、被子里刷手机?
想一想你正在打“农药”,想一想那个声音像不像是在说“敌军还有40多天到达战场!”那么你是否要全军出击呢?
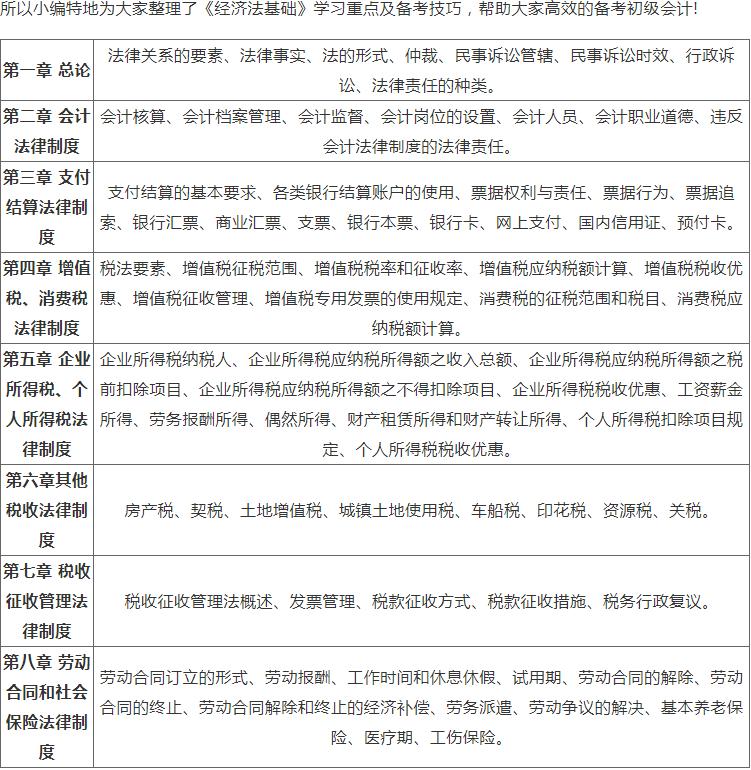
学习今日不搏何时搏?立刻马上从舒适圈跳出来!小编今天为大家更新的都是《经济法基础》的知识点!
《经济法基础》考纲要求必须熟记的知识点(考点)



相关推荐: 《经济法基础》考纲要求“掌握”的知识点备考技巧(重点)

1、寻找记忆关键词
经济法科目涉及到的法条多,同学们不仅要背诵还要理解,需要花费大量的时间和精力才能做好,为了减轻学习负担,同学们可以将相似、相关的考点比对记忆,寻找记忆的关键词,而不是全篇背诵。
2、寻找高效的学习方法
备考初级并不是简单的靠背诵,做题,能否准确考点,梳理搭建出自己的知识框架,这才是备考成功与否的关键。建议大家先全方位了解一下经济法基础科目的特点、命题规律,避免走入各类的学习误区,提高学习效率。
3、提高做题质量
备考初级一定要做题,我们做题时不仅要重质也要重量,凡事都有一个熟能生巧的过程,也许刚开始的时候,大家做题错误率较高,但练习的足够充分了,大家就能找到解题的规律和方法,进而提高正确率,因此同学们备考一定要勤动手、多做题。
需要注意的是,多做题并不是让大家搞题海,做高质量、有代表性的练习题,然后从错题中发现自己的问题。
4、对考点灵活掌握
近些年初级考试经济法基础科目中案例化题目的比重较高,命题人常将法律条文和具体的案例结合,考查大家的实战应用能力。因此,如果不能将知识活学活用,那么考生在做题时就会感到无从下手,建议大家日常学习时,注重理解、分析,不要死记硬背。
《经济法基础》考纲要求“了解”的知识点(基础点)


如果能够把以上小编所例举出来的知识点以及知识结构框架背下来,不敢保证你能够拿到满分,但是60分是不可能考不到的!
欢迎评论区留言“会计学习/学习”,推荐并收藏!转发本文!
关注小编,带你领略不一样的会计世界!