发烧对胎儿有影响吗?
病例回顾
病房里新收一位孕妇,怀孕快三十周了,却不幸胎死宫内。
这位孕妇三十出头,两年前早产,因为胎儿染色体异常没保住,这一次怀孕十分小心,该做的检查都没落下,比如胎儿NT检查,地贫基因检查,抽羊水做产前诊断,三维彩超都做了,没发现异常。
变故发生在入院前一天,孕妇突然发烧了,体温升高到38度多,因为怕影响胎儿,她硬扛着没吃药。晚上就觉得胎儿不动了,急忙到医院检查彩超,发现胎儿已经死亡。
无奈之下她只好接受了引产手术,当死胎排出来的时候,医生惊讶地发现胎儿的脖子上紧紧绕着四圈脐带!这应该就是胎儿死亡的原因。
问
难道这发烧,真的烧死了胎儿吗?
答
要知道发烧会不会对胎儿造成影响,还得从不同的孕周去分析。
✑ 在怀孕4周内,孕妇如果不是高热,一般问题不大。但受孕14天内发热,有可能会导致胚胎停育。如果胎儿正常发育,那就可以密切观察,定时产检。
✑ 怀孕5~12周之间,是胚胎发育的敏感阶段,孕妇高热且持续48小时以上,可能会导致某些出生缺陷发生率上升。
✑ 怀孕中晚期,胎儿发育已相对稳定,再加上母胎屏障的存在,轻度发热持续时间短,一般不会有很大影响。但持续高热会引起胎动频繁,胎心增快,甚至出现胎儿宫内缺氧,生命受到威胁。剧烈的胎动可能导致脐带缠绕过紧,加重了胎儿缺氧,导致死亡。
问
新冠病毒感染的孕妇,胎儿会受到感染吗?
答
现在大家关心的新冠病毒感染的孕妇,胎儿会不会受到感染。在近期世卫组织全球妇女健康合作中心提供的数据,在感染母亲所生的14271名婴儿中,仅有1.8%病毒检测阳性。所以新冠母亲引起的胎儿宫内感染的比例并不高。
温馨小贴士
发热引起母胎不适,高热会影响胎儿,所以孕妇发热,不宜硬扛,要适当使用退烧药。
问
孕妇能用的退热药有哪些?
答
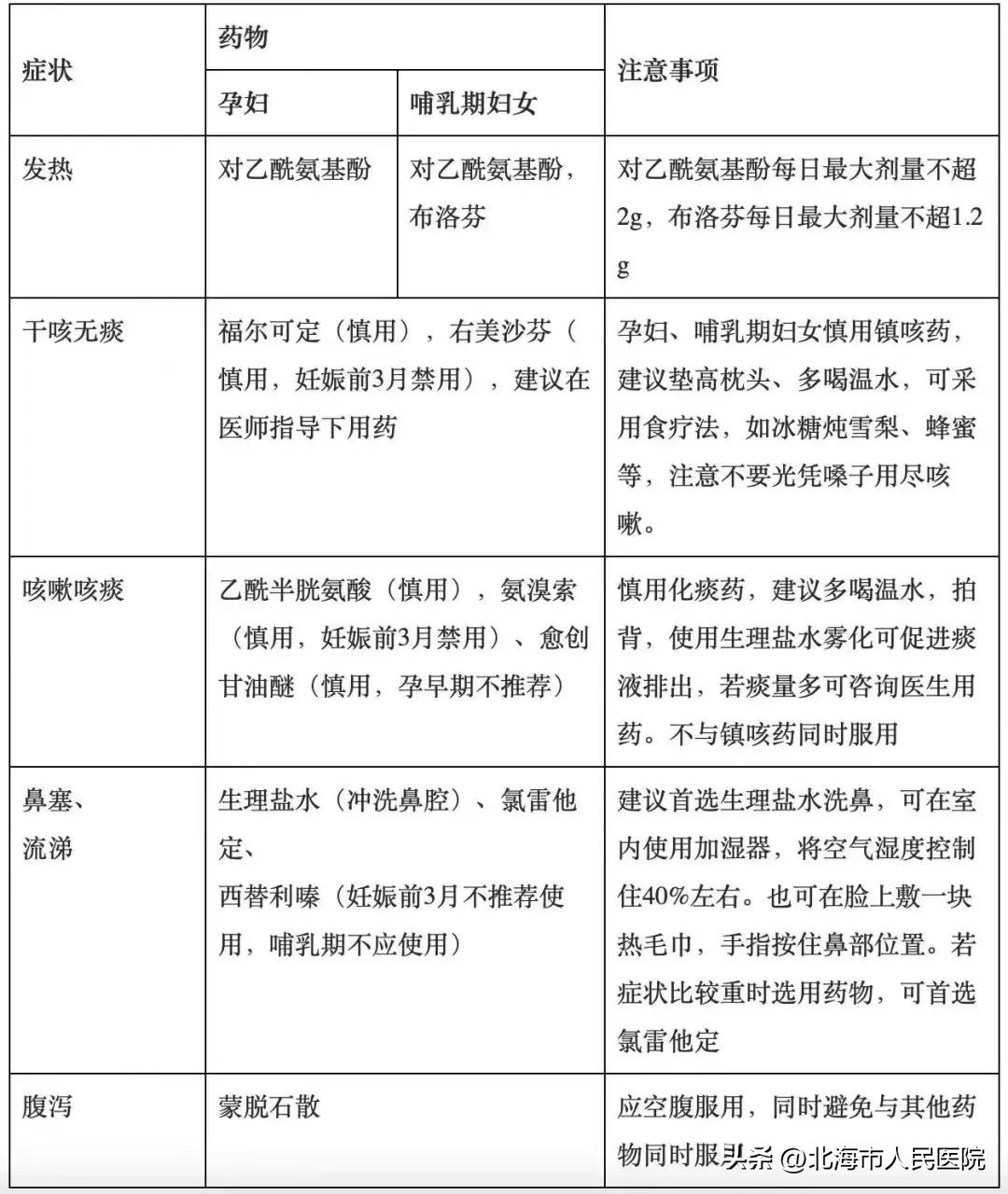
孕期服用单一成分的对乙酰氨基酚,不会对胎儿造成不良影响。如果实在买不到对乙酰氨基酚,尽量选择一种成分相对简单,且除了对乙酰氨基酚之外的其他成分对孕妇也安全的药物。应该 注意不要选用含有以下成分的药物:金刚烷胺,异丙安替比林,安乃近,利巴韦林,人工牛黄等。
关于孕妇出现相关症状的药物选择,如下表所示:

孕妈要不要去医院,分产科因素和非产科因素。
产科因素,也就是妊娠引起的不适,这几种情况要去医院:
(1)反复不规则阴道少量流血,或出血增多;
(2)突然头痛、血压升高、胎动异常等;
(3)孕晚期有分娩征兆。
非产科因素,需要就医的情况包括:
(1)发热时间长或体温高,超过 38.5℃,或者症状好转后又出现发热;
(2)出现头痛、耳痛、鼻窦疼痛、严重的喉咙疼痛且对症处理后未见好转;
(3)有呼吸困难、喘息、口唇发紫、胸痛或心跳加快;
严重的恶心呕吐,腹痛;
(4)鼻塞、流涕、咳嗽超过 10 天左右没有缓解或鼻塞、流涕、咳嗽严重影响睡眠休息等日常生活;
(5)其他担心或者没有把握的情况。
