EDA365:两款适用于移动电源的升压芯片介绍

现如今,人们对随身电子设备的功能要求越来越高,需要越来越强劲的电池续航与供电来保证设备的运行。但移动电池的容量是有限的,而本文将要介绍的,是一种单电感的移动电源升压芯片工作原理,其不仅能够为整体设计节约成本,还能进一步缩小设备的体积。

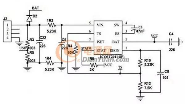
单电感移动电源电路如图1所示。

eda365怎么打样,eda365是谁创立的 (a)充电芯片外围电路

eda365怎么打样,eda365是谁创立的 (b)升压芯片外围电路

eda365怎么打样,eda365是谁创立的 (c)单片机外围电路图1 电路中芯片工作电路

MT2011是一款高效率大电流单串联锂电池充电控制器。它支持4.5V~6.5V输入电压,输出电压可以跟随锂电池电压,最大2A的充电电流,使用了高效率的同步整流结构,适合应用于便携式充电设备和移动电源充电。整合电流采样电阻、高精度的电流与电压管理电路、满电自动停止充电。MT2011工作频率为1.5MHz,使用同步整流结构,效率高达93%。带有充电电流软启动、防反相电流二极管、充电电流采样等功能,并带有完善的输出短路保护和过温保护功能。

MT5036是一款95%高效的800KHz同步升压转换器,它为单节锂电池或多节锂电池组并联提供了良好的供电解决方案。转换器通过设置芯片外部FB分压电阻或使用内部FB分压电阻来获得一个稳定输出电压。芯片转换效率非常高,能提供足够的负载电流,当供电电压下降到3V时,仍能在输出电压为5V时,输出3A的负载电流,电感中的峰值电流被限制在6.6A。MT5036工作频率可达800KHz,这使得电感和输出电容都可以不用太大,并且带有轻载PSM功能,可以保证芯片在全负载范围内保持较高的转换效率。拥有60uA的静态电流可以大大提高锂电池的寿命,带有低EMI工作模式,断续工作时可以有效减少振铃,转换器可以避免电池过放电,在关断时负载可以完全与电池断开。

SN8P2711是一颗采用高速低功耗CMOS工艺设计开发的8位高性能精简指令单片机,内部有1K×16位一次性编程ROM(OTP-ROM),64K×8位的数据寄存器(RAM),三个双向I/O口,两个8位定时器/计数器,两个PWM/Buzzer模块,多个系统时钟,四种系统工作模式,一个五信道的十二位模数转换器以及五个中断源。这款单片机可以广泛应用于测量、电机控制、工业控制、家电玩具类产品等。