重磅消息!官方公布! 2023年中级官方教材变化! 小呀火速整理! 中级三科教材狂增69页!
2023中级教材 三科详细变化解读
先说一下中级新教材的页数变化:3本新教材的页数均有增加。

小呀帮大家整理中级教材内容变化,整体变动不是很大!
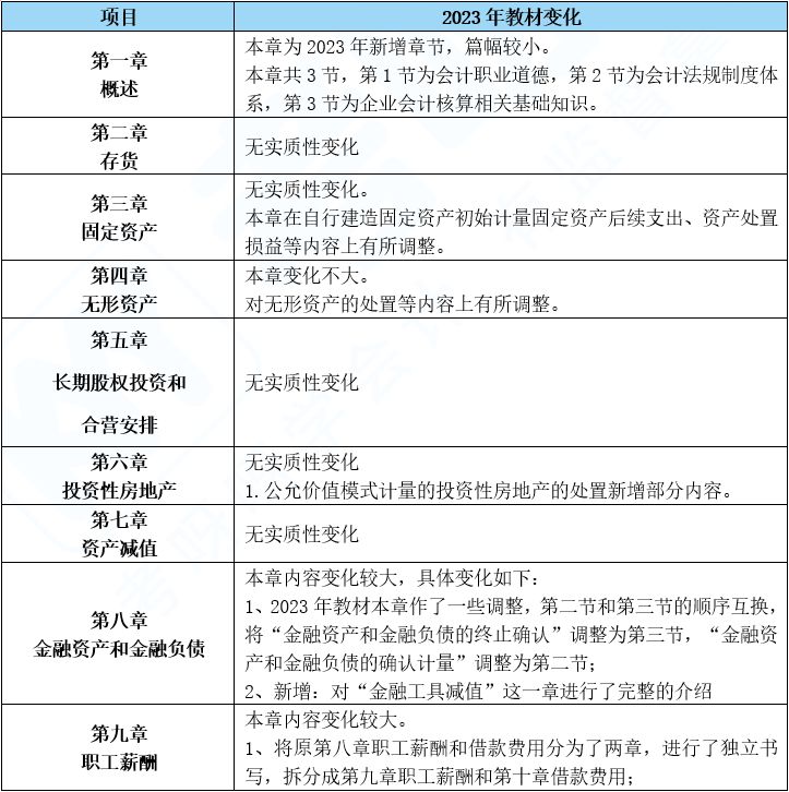
01《中级会计实务》变动分析
✅ 总体变动情况:
1、整体内容增加。2022年教材是528页,2023年教材是570页, 页数增加了8%。
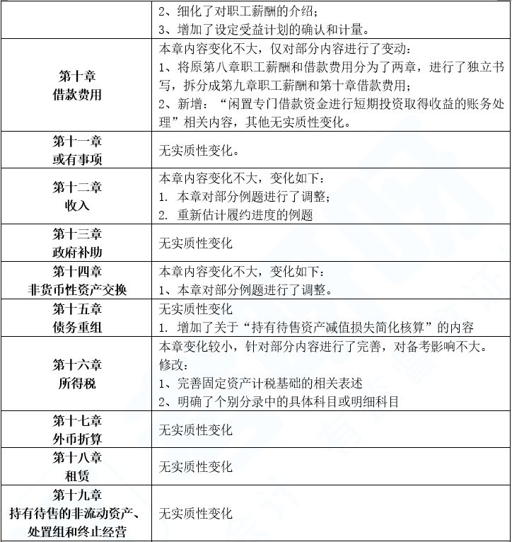
2、重要结构变化,今年教材共有26章, 新增“第1章概述” 。此外,将原教材“第8章职工薪酬及借款费用”分为2章独立书写,即现在的 “第9章职工薪酬”和“第10章借款费用” 。
3、内容变化较大的章节。 “第8章金融资产和金融负债” “第20章企业合并”“第25章政府会计”“第26章民间非营利组织会计” 的内容调整相对多一些。
✅ 具体变动如下:

02《财务管理》教材变化
✅ 总体变动情况:
整体变化不大,全书结构无变化,较大变化章节集中在“第四章筹资管理(上)”“第八章成本管理”“第九章收入与分配管理”。
✅ 具体变动如下:

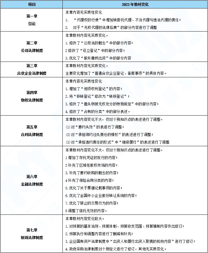
03《经济法》教材变化
✅ 总体变动情况:
整体变化不大,相比22年增加20页,均为细节表述调整,变化较大的为“第七章财政法律制度”。
✅ 具体变动如下:
